GuBenPeiYuan Formula Inhibits Lung Cancer Metastasis by Suppressing Myeloid-Derived Suppressor Cells and Related Immune Cells.

IF 2.8 3区 医学 Q2 INTEGRATIVE & COMPLEMENTARY MEDICINE
Integrative Cancer Therapies Pub Date : 2025-01-01 Epub Date: 2025-04-16 DOI:10.1177/15347354251324650
Yizhao Du, Yongming Zhou, Lijing Jiao, Wenxiao Yang, Ling Xu, Hailun Zhou, Jingwen Zhao, Quanyao Li, Yang Han, Yabin Gong, Qin Wang
{"title":"GuBenPeiYuan Formula Inhibits Lung Cancer Metastasis by Suppressing Myeloid-Derived Suppressor Cells and Related Immune Cells.","authors":"Yizhao Du, Yongming Zhou, Lijing Jiao, Wenxiao Yang, Ling Xu, Hailun Zhou, Jingwen Zhao, Quanyao Li, Yang Han, Yabin Gong, Qin Wang","doi":"10.1177/15347354251324650","DOIUrl":null,"url":null,"abstract":"<p><strong>Background: </strong>Lung cancer remains the leading cause of cancer-related morbidity and mortality all over the world, with high rates of locoregional recurrence and distant metastasis even after curative-intent surgical resection. The mechanisms of the tumor microenvironment's role in supporting metastasis through the formation of pre-metastatic niches are crucial areas of investigation.</p><p><strong>Methods: </strong>Lung metastasis models were established by injecting Lewis lung cancer cells (LLCs) into the tail vein of 20 specific pathogen free (SPF)-grade male C57BL/6 mice. The mice were divided into 4 groups: control (physiological saline), GuBenPeiYuan (GBPY) medium-dose (25 g/kg), GBPY high-dose (50 g/kg), all administered by gavage, and gemcitabine (50 mg/kg, administered by intraperitoneal injection on days 1, 4, 7, 10, and 13), the total treatment duration was 14 days. Qualitative and quantitative analyses of GBPY were performed using Ultra-Performance Liquid Chromatography (UPLC). Metastasis was observed using hematoxylin and eosin (H&E) staining, and the expression of immune cells was assessed by flow cytometry and immunofluorescence staining. Mechanistic insights were gained through Western blot.</p><p><strong>Results: </strong>The high-dose GBPY and gemcitabine groups showed significantly fewer lung metastatic tumors (<i>P</i> = .002; <i>P</i> < .001), while no significant difference was observed between the medium-dose group and control group (<i>P</i> = .438). Flow cytometry results indicated that high-dose GBPY significantly downregulated Myeloid-Derived Suppressor Cells (MDSCs) and G-MDSCs (<i>P</i> = .002 and <i>P</i> = .001, respectively), upregulated dendritic cells (DCs; <i>P</i> = .021), increased M1 macrophages (F4/80<sup>+</sup>/iNOS<sup>+</sup>; <i>P</i> = .001) and decreased M2 macrophages (CD206<sup>+</sup> F4/80<sup>+</sup>) (<i>P</i> < .001). Furthermore, Western blot results showed that the high-dose GBPY group significantly inhibited the expression of p-JAK2, p-STAT3 (<i>P</i> = .013, <i>P</i> = .001 respectively).</p><p><strong>Conclusions: </strong>The GBPY Formula may reduce lung cancer metastasis and recurrence by inhibiting the JAK2/STAT3 pathway, downregulating the presence of MDSCs, upregulating the proportion of DCs, and promoting the polarization of M2 macrophages to M1 macrophages. These changes enhance the anti-tumor immune response, contributing to the reduction of lung cancer metastasis and recurrence.</p>","PeriodicalId":13734,"journal":{"name":"Integrative Cancer Therapies","volume":"24 ","pages":"15347354251324650"},"PeriodicalIF":2.8000,"publicationDate":"2025-01-01","publicationTypes":"Journal Article","fieldsOfStudy":null,"isOpenAccess":false,"openAccessPdf":"https://www.ncbi.nlm.nih.gov/pmc/articles/PMC12035261/pdf/","citationCount":"0","resultStr":null,"platform":"Semanticscholar","paperid":null,"PeriodicalName":"Integrative Cancer Therapies","FirstCategoryId":"3","ListUrlMain":"https://doi.org/10.1177/15347354251324650","RegionNum":3,"RegionCategory":"医学","ArticlePicture":[],"TitleCN":null,"AbstractTextCN":null,"PMCID":null,"EPubDate":"2025/4/16 0:00:00","PubModel":"Epub","JCR":"Q2","JCRName":"INTEGRATIVE & COMPLEMENTARY MEDICINE","Score":null,"Total":0}
引用次数: 0

Abstract

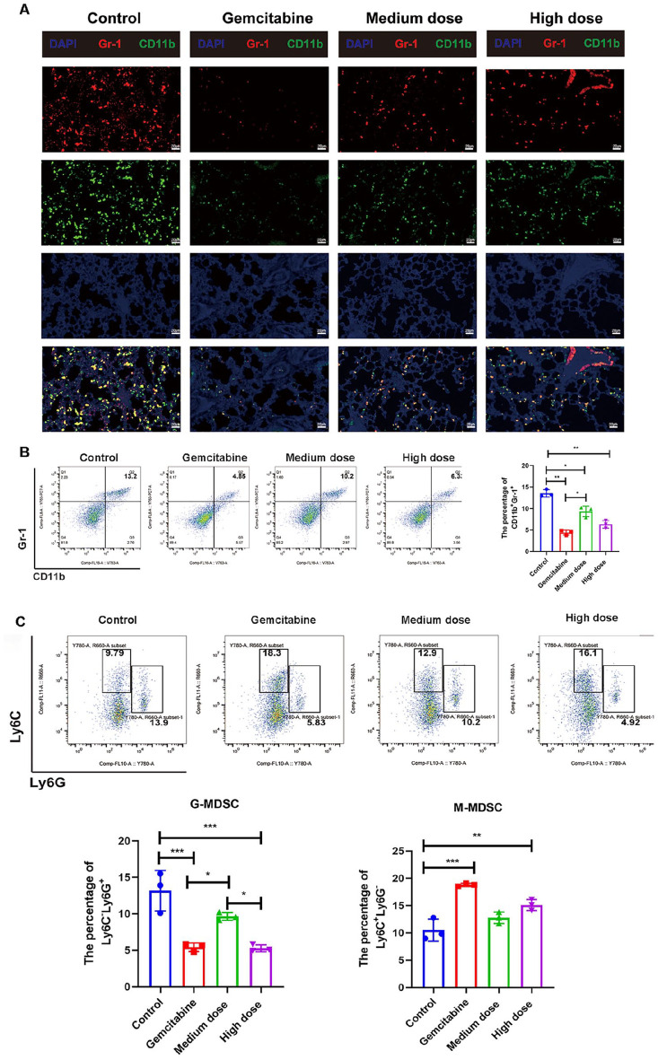
Background: Lung cancer remains the leading cause of cancer-related morbidity and mortality all over the world, with high rates of locoregional recurrence and distant metastasis even after curative-intent surgical resection. The mechanisms of the tumor microenvironment's role in supporting metastasis through the formation of pre-metastatic niches are crucial areas of investigation.

Methods: Lung metastasis models were established by injecting Lewis lung cancer cells (LLCs) into the tail vein of 20 specific pathogen free (SPF)-grade male C57BL/6 mice. The mice were divided into 4 groups: control (physiological saline), GuBenPeiYuan (GBPY) medium-dose (25 g/kg), GBPY high-dose (50 g/kg), all administered by gavage, and gemcitabine (50 mg/kg, administered by intraperitoneal injection on days 1, 4, 7, 10, and 13), the total treatment duration was 14 days. Qualitative and quantitative analyses of GBPY were performed using Ultra-Performance Liquid Chromatography (UPLC). Metastasis was observed using hematoxylin and eosin (H&E) staining, and the expression of immune cells was assessed by flow cytometry and immunofluorescence staining. Mechanistic insights were gained through Western blot.

Results: The high-dose GBPY and gemcitabine groups showed significantly fewer lung metastatic tumors (P = .002; P < .001), while no significant difference was observed between the medium-dose group and control group (P = .438). Flow cytometry results indicated that high-dose GBPY significantly downregulated Myeloid-Derived Suppressor Cells (MDSCs) and G-MDSCs (P = .002 and P = .001, respectively), upregulated dendritic cells (DCs; P = .021), increased M1 macrophages (F4/80+/iNOS+; P = .001) and decreased M2 macrophages (CD206+ F4/80+) (P < .001). Furthermore, Western blot results showed that the high-dose GBPY group significantly inhibited the expression of p-JAK2, p-STAT3 (P = .013, P = .001 respectively).

Conclusions: The GBPY Formula may reduce lung cancer metastasis and recurrence by inhibiting the JAK2/STAT3 pathway, downregulating the presence of MDSCs, upregulating the proportion of DCs, and promoting the polarization of M2 macrophages to M1 macrophages. These changes enhance the anti-tumor immune response, contributing to the reduction of lung cancer metastasis and recurrence.

Abstract Image

Abstract Image

Abstract Image

固本培元方通过抑制髓源性抑制细胞及相关免疫细胞抑制肺癌转移。
背景:肺癌仍然是世界范围内癌症相关发病率和死亡率的主要原因,即使在治疗目的的手术切除后,其局部复发和远处转移率也很高。肿瘤微环境通过形成转移前生态位支持转移的机制是研究的关键领域。方法:将Lewis肺癌细胞(LLCs)注射到20只SPF级雄性C57BL/6小鼠的尾静脉,建立肺转移模型。将小鼠分为对照组(生理盐水)、固本培源(GBPY)中剂量组(25 g/kg)、高剂量组(50 g/kg)灌胃和吉西他滨(50 mg/kg,分别于第1、4、7、10、13天腹腔注射),总给药时间为14 d。采用超高效液相色谱(UPLC)对GBPY进行定性和定量分析。苏木精和伊红(H&E)染色观察转移情况,流式细胞术和免疫荧光染色检测免疫细胞表达。通过Western blot获得机制的见解。结果:高剂量GBPY组和吉西他滨组肺转移瘤发生率显著降低(P = 0.002;p = .438)。流式细胞术结果显示,高剂量GBPY显著下调髓源性抑制细胞(myeleloid - derived Suppressor Cells, MDSCs)和G-MDSCs (P =。002, P =。001),上调的树突状细胞(dc;P = 0.021), M1巨噬细胞增多(F4/80+/iNOS+;P = .001), M2巨噬细胞(CD206+ F4/80+)减少(P = .001)。013, p =。001分别)。结论:GBPY方可能通过抑制JAK2/STAT3通路,下调MDSCs的存在,上调dc的比例,促进M2巨噬细胞向M1巨噬细胞极化,从而减少肺癌的转移和复发。这些变化增强了抗肿瘤免疫反应,有助于减少肺癌的转移和复发。
本文章由计算机程序翻译,如有差异,请以英文原文为准。
求助全文
约1分钟内获得全文 求助全文
来源期刊
Integrative Cancer Therapies
Integrative Cancer Therapies 医学-全科医学与补充医学
CiteScore
4.80
自引率
3.40%
发文量
78
审稿时长
>12 weeks
期刊介绍: ICT is the first journal to spearhead and focus on a new and growing movement in cancer treatment. The journal emphasizes scientific understanding of alternative medicine and traditional medicine therapies, and their responsible integration with conventional health care. Integrative care includes therapeutic interventions in diet, lifestyle, exercise, stress care, and nutritional supplements, as well as experimental vaccines, chrono-chemotherapy, and other advanced treatments. Contributors are leading oncologists, researchers, nurses, and health-care professionals.
×
引用
GB/T 7714-2015
复制
MLA
复制
APA
复制
导出至
BibTeX EndNote RefMan NoteFirst NoteExpress
×
提示
您的信息不完整,为了账户安全,请先补充。
现在去补充
×
提示
您因"违规操作"
具体请查看互助需知
我知道了
×
提示
确定
请完成安全验证×
copy
已复制链接
快去分享给好友吧!
我知道了
右上角分享
点击右上角分享
0
联系我们:info@booksci.cn Book学术提供免费学术资源搜索服务,方便国内外学者检索中英文文献。致力于提供最便捷和优质的服务体验。 Copyright © 2023 布克学术 All rights reserved.
京ICP备2023020795号-1
ghs 京公网安备 11010802042870号
Book学术文献互助
Book学术文献互助群
群 号:604180095
Book学术官方微信