Leveraging real-world data for continuous evaluation of computational clinical practice guidelines.

IF 4.4 Q1 HEALTH CARE SCIENCES & SERVICES
Kees C W J Ebben, Cornelis D de Kroon, Channa E Schmeink, Olga L van der Hel, Thijs van Vegchel, Michèle Thissen, Ignace H J T de Hingh, Jurrian van der Werf
{"title":"Leveraging real-world data for continuous evaluation of computational clinical practice guidelines.","authors":"Kees C W J Ebben, Cornelis D de Kroon, Channa E Schmeink, Olga L van der Hel, Thijs van Vegchel, Michèle Thissen, Ignace H J T de Hingh, Jurrian van der Werf","doi":"10.1136/bmjhci-2024-101333","DOIUrl":null,"url":null,"abstract":"<p><strong>Objectives: </strong>There is a bidirectional interaction between clinical practice guidelines and clinical care, with each informing the other. Structural signalling of trends in guideline adherence in clinical practice is essential for advanced updates. Recent advances in computable care guidelines allow automated evaluation using real-world registry data. Here, we assess the feasibility by evaluating adherence to Dutch endometrial cancer (EC) guidelines.</p><p><strong>Methods: </strong>This retrospective cohort study uses real-world data of EC patients from the Netherlands Cancer Registry (NCR) between January 2010 and May 2022. The Dutch guideline for EC was parsed into clinical decision trees (CDTs). Primary outcome was guideline adherence for multiple (sub)populations, with secondary outcomes encompassing adherence trends, recommendation implementation pace, non-adherent treatment strategies and impact of additional non-guideline-based patient and tumour characteristics on adherence.</p><p><strong>Results: </strong>The Dutch EC guideline was parsed into 10 CDTs, revealing 22 patient and disease characteristics and 46 interventions. NCR data were mapped to CDT data items. Four CDTs were successfully populated with NCR data, and 21 602 cases were assessed. Adherence levels were computed, which showed a mean adherence of 82.7% (range 44-100%). Three statistically significant trends in adherence were identified: two increasing trends in the 'non-adherent' compared with the 'adherent' group, and one decreasing trend.</p><p><strong>Discussion: </strong>This study introduces a novel framework for continuously evaluating (non-)adherence to cancer guidelines. Future efforts should focus on the inclusion of health outcome measurements.</p><p><strong>Conclusion: </strong>Through the integration of real-world data with a computer-interpretable guideline, we effectively calculated various facets of adherence to guidelines for EC.</p>","PeriodicalId":9050,"journal":{"name":"BMJ Health & Care Informatics","volume":"32 1","pages":""},"PeriodicalIF":4.4000,"publicationDate":"2025-05-12","publicationTypes":"Journal Article","fieldsOfStudy":null,"isOpenAccess":false,"openAccessPdf":"https://www.ncbi.nlm.nih.gov/pmc/articles/PMC12083447/pdf/","citationCount":"0","resultStr":null,"platform":"Semanticscholar","paperid":null,"PeriodicalName":"BMJ Health & Care Informatics","FirstCategoryId":"1085","ListUrlMain":"https://doi.org/10.1136/bmjhci-2024-101333","RegionNum":0,"RegionCategory":null,"ArticlePicture":[],"TitleCN":null,"AbstractTextCN":null,"PMCID":null,"EPubDate":"","PubModel":"","JCR":"Q1","JCRName":"HEALTH CARE SCIENCES & SERVICES","Score":null,"Total":0}
引用次数: 0

Abstract

Objectives: There is a bidirectional interaction between clinical practice guidelines and clinical care, with each informing the other. Structural signalling of trends in guideline adherence in clinical practice is essential for advanced updates. Recent advances in computable care guidelines allow automated evaluation using real-world registry data. Here, we assess the feasibility by evaluating adherence to Dutch endometrial cancer (EC) guidelines.

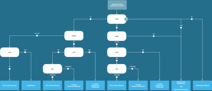
Methods: This retrospective cohort study uses real-world data of EC patients from the Netherlands Cancer Registry (NCR) between January 2010 and May 2022. The Dutch guideline for EC was parsed into clinical decision trees (CDTs). Primary outcome was guideline adherence for multiple (sub)populations, with secondary outcomes encompassing adherence trends, recommendation implementation pace, non-adherent treatment strategies and impact of additional non-guideline-based patient and tumour characteristics on adherence.

Results: The Dutch EC guideline was parsed into 10 CDTs, revealing 22 patient and disease characteristics and 46 interventions. NCR data were mapped to CDT data items. Four CDTs were successfully populated with NCR data, and 21 602 cases were assessed. Adherence levels were computed, which showed a mean adherence of 82.7% (range 44-100%). Three statistically significant trends in adherence were identified: two increasing trends in the 'non-adherent' compared with the 'adherent' group, and one decreasing trend.

Discussion: This study introduces a novel framework for continuously evaluating (non-)adherence to cancer guidelines. Future efforts should focus on the inclusion of health outcome measurements.

Conclusion: Through the integration of real-world data with a computer-interpretable guideline, we effectively calculated various facets of adherence to guidelines for EC.

Abstract Image

Abstract Image

利用真实世界的数据对计算临床实践指南进行持续评估。
目的:临床实践指南和临床护理之间存在双向互动,相互通知。在临床实践中,指南依从性趋势的结构性信号对于高级更新是必不可少的。可计算护理指南的最新进展允许使用实际注册表数据进行自动评估。在这里,我们通过评估荷兰子宫内膜癌(EC)指南的依从性来评估可行性。方法:这项回顾性队列研究使用了2010年1月至2022年5月期间荷兰癌症登记处(NCR)的EC患者的真实数据。荷兰EC指南被解析为临床决策树(CDTs)。主要结果是多个(亚)人群的指南依从性,次要结果包括依从性趋势、建议实施速度、非依从性治疗策略以及其他非基于指南的患者和肿瘤特征对依从性的影响。结果:荷兰EC指南被解析为10个CDTs,揭示了22个患者和疾病特征以及46个干预措施。将NCR数据映射到CDT数据项。4个cdt成功填充了NCR数据,共评估了21 602例病例。计算依从性水平,显示平均依从性为82.7%(范围44-100%)。在依从性方面确定了三个具有统计学意义的趋势:与“坚持”组相比,“非坚持”组有两个增加趋势,一个下降趋势。讨论:本研究引入了一个新的框架来持续评估(不)遵守癌症指南。今后的工作应侧重于纳入健康结果测量。结论:通过将真实世界的数据与计算机可解释的指南相结合,我们有效地计算了EC遵守指南的各个方面。
本文章由计算机程序翻译,如有差异,请以英文原文为准。
求助全文
约1分钟内获得全文 求助全文
来源期刊
CiteScore
6.10
自引率
4.90%
发文量
40
审稿时长
18 weeks
×
引用
GB/T 7714-2015
复制
MLA
复制
APA
复制
导出至
BibTeX EndNote RefMan NoteFirst NoteExpress
×
提示
您的信息不完整,为了账户安全,请先补充。
现在去补充
×
提示
您因"违规操作"
具体请查看互助需知
我知道了
×
提示
确定
请完成安全验证×
copy
已复制链接
快去分享给好友吧!
我知道了
右上角分享
点击右上角分享
0
联系我们:info@booksci.cn Book学术提供免费学术资源搜索服务,方便国内外学者检索中英文文献。致力于提供最便捷和优质的服务体验。 Copyright © 2023 布克学术 All rights reserved.
京ICP备2023020795号-1
ghs 京公网安备 11010802042870号
Book学术文献互助
Book学术文献互助群
群 号:604180095
Book学术官方微信