New frontiers in dinosaur exploration.

IF 3 2区 生物学 Q2 BIOLOGY
Biology Letters Pub Date : 2025-04-01 Epub Date: 2025-04-30 DOI:10.1098/rsbl.2025.0045
Susannah Maidment, Richard J Butler
{"title":"New frontiers in dinosaur exploration.","authors":"Susannah Maidment, Richard J Butler","doi":"10.1098/rsbl.2025.0045","DOIUrl":null,"url":null,"abstract":"<p><p>Two hundred years after the naming of the first dinosaur, taxonomic studies remain an important component of dinosaur research. Around 50 new dinosaurs are named each year and are discovered from across the globe. The rate of new dinosaur discovery shows no signs of slowing, but not all geographical areas and temporal windows have been equally investigated. The potential for new dinosaur discoveries in India and Africa seems particularly high, while the Carnian, when dinosaurs probably originated, and the Middle Jurassic, when the major clades diversified, offer the best opportunities to make discoveries that will fundamentally change our understanding of dinosaur evolution. A major challenge to the discovery of new dinosaurs is funding. Frontier fieldwork is sometimes viewed as too risky to fund, while basic taxonomic work is considered to lack impact. As a consequence, we risk an 'extinction of experience', where researchers have limited training in the basic field- and specimen-based research that underpins our discipline. Going forward, new remote sensing techniques may help to find prospective areas, while three-dimensional scanning apps on smartphones will allow us to quickly record field data. Artificial intelligence is likely to be used increasingly for computed tomography segmentation and identification of problematic fossils.</p>","PeriodicalId":9005,"journal":{"name":"Biology Letters","volume":"21 4","pages":"20250045"},"PeriodicalIF":3.0000,"publicationDate":"2025-04-01","publicationTypes":"Journal Article","fieldsOfStudy":null,"isOpenAccess":false,"openAccessPdf":"https://www.ncbi.nlm.nih.gov/pmc/articles/PMC12042219/pdf/","citationCount":"0","resultStr":null,"platform":"Semanticscholar","paperid":null,"PeriodicalName":"Biology Letters","FirstCategoryId":"99","ListUrlMain":"https://doi.org/10.1098/rsbl.2025.0045","RegionNum":2,"RegionCategory":"生物学","ArticlePicture":[],"TitleCN":null,"AbstractTextCN":null,"PMCID":null,"EPubDate":"2025/4/30 0:00:00","PubModel":"Epub","JCR":"Q2","JCRName":"BIOLOGY","Score":null,"Total":0}
引用次数: 0

Abstract

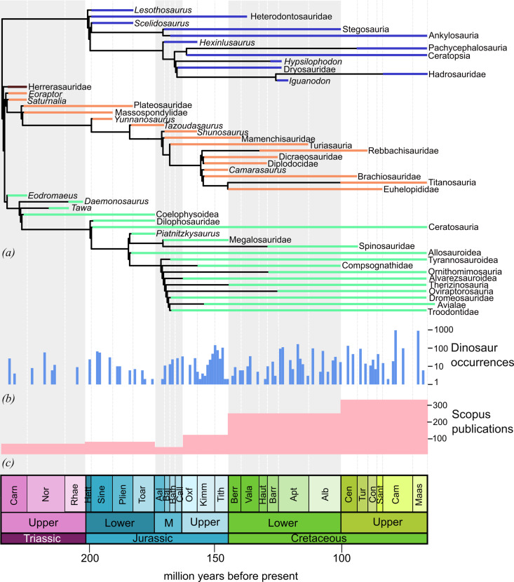
Two hundred years after the naming of the first dinosaur, taxonomic studies remain an important component of dinosaur research. Around 50 new dinosaurs are named each year and are discovered from across the globe. The rate of new dinosaur discovery shows no signs of slowing, but not all geographical areas and temporal windows have been equally investigated. The potential for new dinosaur discoveries in India and Africa seems particularly high, while the Carnian, when dinosaurs probably originated, and the Middle Jurassic, when the major clades diversified, offer the best opportunities to make discoveries that will fundamentally change our understanding of dinosaur evolution. A major challenge to the discovery of new dinosaurs is funding. Frontier fieldwork is sometimes viewed as too risky to fund, while basic taxonomic work is considered to lack impact. As a consequence, we risk an 'extinction of experience', where researchers have limited training in the basic field- and specimen-based research that underpins our discipline. Going forward, new remote sensing techniques may help to find prospective areas, while three-dimensional scanning apps on smartphones will allow us to quickly record field data. Artificial intelligence is likely to be used increasingly for computed tomography segmentation and identification of problematic fossils.

Abstract Image

Abstract Image

Abstract Image

恐龙探索的新领域。
在第一只恐龙被命名两百年后,分类学研究仍然是恐龙研究的重要组成部分。每年大约有50种新恐龙被命名,并在全球范围内被发现。新恐龙的发现速度没有放缓的迹象,但并不是所有的地理区域和时间窗口都得到了平等的调查。在印度和非洲发现新恐龙的可能性似乎特别大,而恐龙可能起源的卡尼纪和主要分支多样化的中侏罗世提供了最好的发现机会,这些发现将从根本上改变我们对恐龙进化的理解。发现新恐龙的一个主要挑战是资金。前沿野外工作有时被认为风险太大,无法获得资助,而基本的分类学工作则被认为缺乏影响力。因此,我们面临着“经验灭绝”的风险,即研究人员在支撑我们学科的基础领域和基于样本的研究方面的培训有限。展望未来,新的遥感技术可能有助于找到有潜力的区域,而智能手机上的三维扫描应用程序将使我们能够快速记录现场数据。人工智能可能越来越多地用于计算机断层扫描分割和鉴定有问题的化石。
本文章由计算机程序翻译,如有差异,请以英文原文为准。
求助全文
约1分钟内获得全文 求助全文
来源期刊
Biology Letters
Biology Letters 生物-进化生物学
CiteScore
5.50
自引率
3.00%
发文量
164
审稿时长
1.0 months
期刊介绍: Previously a supplement to Proceedings B, and launched as an independent journal in 2005, Biology Letters is a primarily online, peer-reviewed journal that publishes short, high-quality articles, reviews and opinion pieces from across the biological sciences. The scope of Biology Letters is vast - publishing high-quality research in any area of the biological sciences. However, we have particular strengths in the biology, evolution and ecology of whole organisms. We also publish in other areas of biology, such as molecular ecology and evolution, environmental science, and phylogenetics.
×
引用
GB/T 7714-2015
复制
MLA
复制
APA
复制
导出至
BibTeX EndNote RefMan NoteFirst NoteExpress
×
提示
您的信息不完整,为了账户安全,请先补充。
现在去补充
×
提示
您因"违规操作"
具体请查看互助需知
我知道了
×
提示
确定
请完成安全验证×
copy
已复制链接
快去分享给好友吧!
我知道了
右上角分享
点击右上角分享
0
联系我们:info@booksci.cn Book学术提供免费学术资源搜索服务,方便国内外学者检索中英文文献。致力于提供最便捷和优质的服务体验。 Copyright © 2023 布克学术 All rights reserved.
京ICP备2023020795号-1
ghs 京公网安备 11010802042870号
Book学术文献互助
Book学术文献互助群
群 号:604180095
Book学术官方微信