Comprehensive plasma metabolomics profiling develops diagnostic biomarkers of obstructive hypertrophic cardiomyopathy.

IF 11.5 2区 医学 Q1 MEDICINE, RESEARCH & EXPERIMENTAL
Hao Cui, Yifan Wang, Xiumeng Hua, Jing Han, Han Mo, Shun Liu, Hongmei Wang, Siyuan Huang, Yiqi Zhao, Xiao Chen, Qian Zhao, Hao Jia, Yuan Chang, Jiangping Song
{"title":"Comprehensive plasma metabolomics profiling develops diagnostic biomarkers of obstructive hypertrophic cardiomyopathy.","authors":"Hao Cui, Yifan Wang, Xiumeng Hua, Jing Han, Han Mo, Shun Liu, Hongmei Wang, Siyuan Huang, Yiqi Zhao, Xiao Chen, Qian Zhao, Hao Jia, Yuan Chang, Jiangping Song","doi":"10.1186/s40364-025-00768-0","DOIUrl":null,"url":null,"abstract":"<p><p>Hypertrophic cardiomyopathy (HCM) is the common cause of sudden cardiac death in young people and is characterized by cardiac hypertrophy. Non-HCM caused left ventricular hypertrophy (LVH) is more common in the population, especially in people with hypertension, obesity, and diabetes. In order to identify high-risk populations, a screening technique that can rapidly differentiate between HCM and LVH patients should be developed. Plasma metabolomics may help develop useful biomarkers for the disease diagnosis. We performed a comprehensive plasma metabolomic analysis on a total of 720 individuals, included 441 HCM patients, 160 LVH patients, and 119 normal controls (NC) (derivation cohort = 368, validation cohort = 352). Orthogonal partial least squares discriminant analysis (OPLS-DA) was used to construct discriminant models based on metabolomics, and the result showed significant changes in plasma metabolic profiling among the HCM, LVH, and NC. The prospective diagnostic biomarkers for HCM patients have been examined using variable importance in projection, fold change, and FDR. Acylcarnitines efficiently distinguished HCM and LVH patients, with a C14:0-carnitine AUC of 0.937 shown by the reiver operator characteristic (ROC) curve analysis. The biomarkers for the diagnosis of HCM patients was verified in another independent validation cohort. This study is the largest plasma metabolomics analysis of Chinese Han patients with HCM, finding biomarkers that can be used to distinguish between HCM from LVH patients. These results highlight the great potential value of plasma metabolic profiling analysis on HCM diagnoses.</p>","PeriodicalId":54225,"journal":{"name":"Biomarker Research","volume":"13 1","pages":"55"},"PeriodicalIF":11.5000,"publicationDate":"2025-04-05","publicationTypes":"Journal Article","fieldsOfStudy":null,"isOpenAccess":false,"openAccessPdf":"https://www.ncbi.nlm.nih.gov/pmc/articles/PMC11972456/pdf/","citationCount":"0","resultStr":null,"platform":"Semanticscholar","paperid":null,"PeriodicalName":"Biomarker Research","FirstCategoryId":"3","ListUrlMain":"https://doi.org/10.1186/s40364-025-00768-0","RegionNum":2,"RegionCategory":"医学","ArticlePicture":[],"TitleCN":null,"AbstractTextCN":null,"PMCID":null,"EPubDate":"","PubModel":"","JCR":"Q1","JCRName":"MEDICINE, RESEARCH & EXPERIMENTAL","Score":null,"Total":0}
引用次数: 0

Abstract

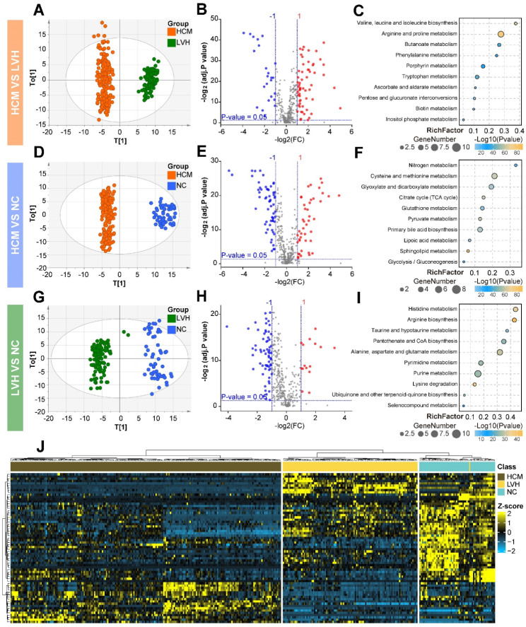
Hypertrophic cardiomyopathy (HCM) is the common cause of sudden cardiac death in young people and is characterized by cardiac hypertrophy. Non-HCM caused left ventricular hypertrophy (LVH) is more common in the population, especially in people with hypertension, obesity, and diabetes. In order to identify high-risk populations, a screening technique that can rapidly differentiate between HCM and LVH patients should be developed. Plasma metabolomics may help develop useful biomarkers for the disease diagnosis. We performed a comprehensive plasma metabolomic analysis on a total of 720 individuals, included 441 HCM patients, 160 LVH patients, and 119 normal controls (NC) (derivation cohort = 368, validation cohort = 352). Orthogonal partial least squares discriminant analysis (OPLS-DA) was used to construct discriminant models based on metabolomics, and the result showed significant changes in plasma metabolic profiling among the HCM, LVH, and NC. The prospective diagnostic biomarkers for HCM patients have been examined using variable importance in projection, fold change, and FDR. Acylcarnitines efficiently distinguished HCM and LVH patients, with a C14:0-carnitine AUC of 0.937 shown by the reiver operator characteristic (ROC) curve analysis. The biomarkers for the diagnosis of HCM patients was verified in another independent validation cohort. This study is the largest plasma metabolomics analysis of Chinese Han patients with HCM, finding biomarkers that can be used to distinguish between HCM from LVH patients. These results highlight the great potential value of plasma metabolic profiling analysis on HCM diagnoses.

Abstract Image

Abstract Image

综合血浆代谢组学分析开发阻塞性肥厚性心肌病的诊断生物标志物。
肥厚性心肌病(HCM)是年轻人心脏性猝死的常见原因,其特征是心脏肥厚。非hcm引起的左心室肥厚(LVH)在人群中更为常见,特别是在高血压、肥胖和糖尿病患者中。为了确定高危人群,应该开发一种能够快速区分HCM和LVH患者的筛查技术。血浆代谢组学可能有助于开发有用的生物标志物用于疾病诊断。我们对总共720人进行了全面的血浆代谢组学分析,其中包括441名HCM患者,160名LVH患者和119名正常对照(NC)(衍生队列= 368,验证队列= 352)。利用正交偏最小二乘判别分析(OPLS-DA)构建基于代谢组学的判别模型,结果显示HCM、LVH和NC组的血浆代谢谱存在显著变化。HCM患者的前瞻性诊断生物标志物已通过在投影、折叠变化和FDR中的可变重要性进行了检查。acylcarnitine能有效区分HCM和LVH患者,ROC曲线分析显示C14:0-carnitine AUC为0.937。诊断HCM患者的生物标志物在另一个独立验证队列中得到验证。本研究是对中国汉族HCM患者进行的最大规模的血浆代谢组学分析,发现了可用于区分HCM和LVH患者的生物标志物。这些结果突出了血浆代谢谱分析在HCM诊断中的巨大潜在价值。
本文章由计算机程序翻译,如有差异,请以英文原文为准。
求助全文
约1分钟内获得全文 求助全文
来源期刊
Biomarker Research
Biomarker Research Biochemistry, Genetics and Molecular Biology-Molecular Medicine
CiteScore
15.80
自引率
1.80%
发文量
80
审稿时长
10 weeks
期刊介绍: Biomarker Research, an open-access, peer-reviewed journal, covers all aspects of biomarker investigation. It seeks to publish original discoveries, novel concepts, commentaries, and reviews across various biomedical disciplines. The field of biomarker research has progressed significantly with the rise of personalized medicine and individual health. Biomarkers play a crucial role in drug discovery and development, as well as in disease diagnosis, treatment, prognosis, and prevention, particularly in the genome era.
×
引用
GB/T 7714-2015
复制
MLA
复制
APA
复制
导出至
BibTeX EndNote RefMan NoteFirst NoteExpress
×
提示
您的信息不完整,为了账户安全,请先补充。
现在去补充
×
提示
您因"违规操作"
具体请查看互助需知
我知道了
×
提示
确定
请完成安全验证×
copy
已复制链接
快去分享给好友吧!
我知道了
右上角分享
点击右上角分享
0
联系我们:info@booksci.cn Book学术提供免费学术资源搜索服务,方便国内外学者检索中英文文献。致力于提供最便捷和优质的服务体验。 Copyright © 2023 布克学术 All rights reserved.
京ICP备2023020795号-1
ghs 京公网安备 11010802042870号
Book学术文献互助
Book学术文献互助群
群 号:604180095
Book学术官方微信