Reduction of microRNA-221 in BVDV infection enhances viral replication by targeting the ATG7-mediated autophagy pathway.

IF 3.1 2区 农林科学 Q1 VETERINARY SCIENCES
Zihan Chen, Jingyu Wang, Baochun Lu, Wenxin Meng, Yufan Zhu, Qifeng Jiang, Duo Gao, Zihang Ma, Huijuan Zeng, Jinping Chen, Shizhe Liu, Zhen Wang, Kun Jia
{"title":"Reduction of microRNA-221 in BVDV infection enhances viral replication by targeting the ATG7-mediated autophagy pathway.","authors":"Zihan Chen, Jingyu Wang, Baochun Lu, Wenxin Meng, Yufan Zhu, Qifeng Jiang, Duo Gao, Zihang Ma, Huijuan Zeng, Jinping Chen, Shizhe Liu, Zhen Wang, Kun Jia","doi":"10.1186/s13620-025-00286-3","DOIUrl":null,"url":null,"abstract":"<p><strong>Background: </strong>Bovine viral diarrhoea (BVD), a condition triggered by bovine viral diarrhoea virus (BVDV), is recognized globally as a prevalent pathogen among ruminants and markedly affects the economics of animal husbandry. MicroRNAs, a class of small noncoding RNAs, play pivotal roles in regulating a myriad of biological processes.The ATG7-LC3 pathway, a canonical autophagy mechanism, is integral in defending against pathogenic invasion and maintaining cellular homeostasis.</p><p><strong>Results: </strong>In this study, we observed significant downregulation of bta-miR-221 in cells infected with BVDV. We further established that overexpression of bta-miR-221 markedly attenuated BVDV replication in Madin‒Darby bovine kidney (MDBK) cells. Through bioinformatics prediction analysis, we identified ATG7, an autophagy-related gene, as a direct downstream target of bta-miR-221. However, the intricate relationships among bta-miR-221, the ATG7-LC3 pathway, and BVDV infection remained unclear. Our study revealed that ATG7 expression was significantly elevated in BVDV-infected cells, whereas bta-miR-221 mimics repressed both endogenous and exogenous ATG7 expression. Following BVDV infection, we noted a decrease in LC3I expression, its conversion to LC3II, a significant increase in ATG7 expression, and a notable decrease in SQSTM1/p62 expression. By employing laser confocal microscopy and immunoprecipitation assays, we elucidated the regulation of the ATG7-LC3 pathway by bta-miR-221 in MDBK cells. Our findings recealed that BVDV infection enhanced the ATG7-LC3 interaction, inducing autophagy through the suppression of bta-miR-221 in MDBK cells. Consequently, bta-miR-221 emerged as a potent inhibitor of BVDV, impacting its proliferation and replication within the host.</p><p><strong>Conclusions: </strong>This research sheds light on novel aspects of virus-host interactions and lays a foundation for the development of antiviral therapeutics.</p>","PeriodicalId":54916,"journal":{"name":"Irish Veterinary Journal","volume":"78 1","pages":"10"},"PeriodicalIF":3.1000,"publicationDate":"2025-04-02","publicationTypes":"Journal Article","fieldsOfStudy":null,"isOpenAccess":false,"openAccessPdf":"https://www.ncbi.nlm.nih.gov/pmc/articles/PMC11963565/pdf/","citationCount":"0","resultStr":null,"platform":"Semanticscholar","paperid":null,"PeriodicalName":"Irish Veterinary Journal","FirstCategoryId":"97","ListUrlMain":"https://doi.org/10.1186/s13620-025-00286-3","RegionNum":2,"RegionCategory":"农林科学","ArticlePicture":[],"TitleCN":null,"AbstractTextCN":null,"PMCID":null,"EPubDate":"","PubModel":"","JCR":"Q1","JCRName":"VETERINARY SCIENCES","Score":null,"Total":0}
引用次数: 0

Abstract

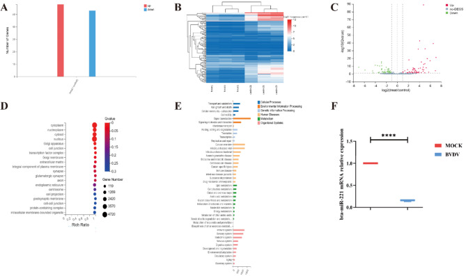
Background: Bovine viral diarrhoea (BVD), a condition triggered by bovine viral diarrhoea virus (BVDV), is recognized globally as a prevalent pathogen among ruminants and markedly affects the economics of animal husbandry. MicroRNAs, a class of small noncoding RNAs, play pivotal roles in regulating a myriad of biological processes.The ATG7-LC3 pathway, a canonical autophagy mechanism, is integral in defending against pathogenic invasion and maintaining cellular homeostasis.

Results: In this study, we observed significant downregulation of bta-miR-221 in cells infected with BVDV. We further established that overexpression of bta-miR-221 markedly attenuated BVDV replication in Madin‒Darby bovine kidney (MDBK) cells. Through bioinformatics prediction analysis, we identified ATG7, an autophagy-related gene, as a direct downstream target of bta-miR-221. However, the intricate relationships among bta-miR-221, the ATG7-LC3 pathway, and BVDV infection remained unclear. Our study revealed that ATG7 expression was significantly elevated in BVDV-infected cells, whereas bta-miR-221 mimics repressed both endogenous and exogenous ATG7 expression. Following BVDV infection, we noted a decrease in LC3I expression, its conversion to LC3II, a significant increase in ATG7 expression, and a notable decrease in SQSTM1/p62 expression. By employing laser confocal microscopy and immunoprecipitation assays, we elucidated the regulation of the ATG7-LC3 pathway by bta-miR-221 in MDBK cells. Our findings recealed that BVDV infection enhanced the ATG7-LC3 interaction, inducing autophagy through the suppression of bta-miR-221 in MDBK cells. Consequently, bta-miR-221 emerged as a potent inhibitor of BVDV, impacting its proliferation and replication within the host.

Conclusions: This research sheds light on novel aspects of virus-host interactions and lays a foundation for the development of antiviral therapeutics.

Abstract Image

Abstract Image

Abstract Image

在 BVDV 感染中减少 microRNA-221 可通过靶向 ATG7 介导的自噬途径增强病毒复制。
背景:牛病毒性腹泻(BVD)是由牛病毒性腹泻病毒(BVDV)引发的一种疾病,是全球公认的反刍动物流行病原体,严重影响了畜牧业的经济效益。ATG7-LC3途径是一种典型的自噬机制,在抵御病原体入侵和维持细胞稳态方面发挥着不可或缺的作用:结果:在这项研究中,我们观察到 bta-miR-221 在感染 BVDV 的细胞中明显下调。结果:我们在感染了 BVDV 的细胞中观察到了 bta-miR-221 的明显下调,并进一步证实过表达 bta-miR-221 能明显减少 BVDV 在马丁达比牛肾细胞(MDBK)中的复制。通过生物信息学预测分析,我们发现自噬相关基因 ATG7 是 bta-miR-221 的直接下游靶标。然而,bta-miR-221、ATG7-LC3 通路和 BVDV 感染之间错综复杂的关系仍不清楚。我们的研究发现,在BVDV感染的细胞中,ATG7的表达明显升高,而bta-miR-221模拟物抑制了内源性和外源性ATG7的表达。BVDV 感染后,我们注意到 LC3I 表达减少,并转化为 LC3II,ATG7 表达显著增加,SQSTM1/p62 表达明显减少。通过激光共聚焦显微镜和免疫沉淀实验,我们阐明了bta-miR-221对MDBK细胞中ATG7-LC3通路的调控。我们的研究结果表明,BVDV感染增强了ATG7-LC3的相互作用,通过抑制MDBK细胞中的bta-miR-221诱导自噬。因此,bta-miR-221成为BVDV的有效抑制剂,影响其在宿主体内的增殖和复制:这项研究揭示了病毒与宿主相互作用的新方面,为开发抗病毒疗法奠定了基础。
本文章由计算机程序翻译,如有差异,请以英文原文为准。
求助全文
约1分钟内获得全文 求助全文
来源期刊
Irish Veterinary Journal
Irish Veterinary Journal 农林科学-兽医学
CiteScore
4.80
自引率
3.40%
发文量
1
审稿时长
>36 weeks
期刊介绍: Irish Veterinary Journal is an open access journal with a vision to make a substantial contribution to the dissemination of evidence-based knowledge that will promote optimal health and welfare of both domestic and wild species of animals. Irish Veterinary Journal has a clinical research focus with an emphasis on the effective management of health in both individual and populations of animals. Published studies will be relevant to both the international veterinary profession and veterinary scientists. Papers relating to veterinary education, veterinary ethics, veterinary public health, or relevant studies in the area of social science (participatory research) are also within the scope of Irish Veterinary Journal.
×
引用
GB/T 7714-2015
复制
MLA
复制
APA
复制
导出至
BibTeX EndNote RefMan NoteFirst NoteExpress
×
提示
您的信息不完整,为了账户安全,请先补充。
现在去补充
×
提示
您因"违规操作"
具体请查看互助需知
我知道了
×
提示
确定
请完成安全验证×
copy
已复制链接
快去分享给好友吧!
我知道了
右上角分享
点击右上角分享
0
联系我们:info@booksci.cn Book学术提供免费学术资源搜索服务,方便国内外学者检索中英文文献。致力于提供最便捷和优质的服务体验。 Copyright © 2023 布克学术 All rights reserved.
京ICP备2023020795号-1
ghs 京公网安备 11010802042870号
Book学术文献互助
Book学术文献互助群
群 号:604180095
Book学术官方微信