Synergistic Effects of Riluzole and Sodium Butyrate on Barrier Function and Disease Progression of Amyotrophic Lateral Sclerosis Through the Gut-Neuron Axis.

IF 5.2 2区 医学 Q1 PHYSIOLOGY
Yongguo Zhang, KaReisha Robinson, Yinglin Xia, Jun Sun
{"title":"Synergistic Effects of Riluzole and Sodium Butyrate on Barrier Function and Disease Progression of Amyotrophic Lateral Sclerosis Through the Gut-Neuron Axis.","authors":"Yongguo Zhang, KaReisha Robinson, Yinglin Xia, Jun Sun","doi":"10.1002/cph4.70009","DOIUrl":null,"url":null,"abstract":"<p><p>Emerging evidence has shown that gut-brain barrier dysfunction occurs at the early stages of ALS. Previous studies demonstrated that sodium butyrate significantly prolonged the life span of ALS mice. Riluzole is the first FDA-approved drug for ALS treatment. We hypothesize that Riluzole and sodium butyrate combined treatment further decreases aggregation of the h-SOD1<sup>G93A</sup>, restores the gut-brain barrier function, and delays ALS progression. SOD1<sup>G93A</sup> mice (9-10-week-old) were treated with Riluzole (10 mg/kg, I.P. daily), sodium butyrate (2% in drinking water), or Riluzole and sodium butyrate combination for 6 weeks. The Riluzole/butyrate combination showed a significantly longer rotarod time, increased grip strength, and enhanced intestinal barrier, as compared with Riluzole or sodium butyrate-only treatment. More reduction of h-SOD1<sup>G93A</sup> aggregation was observed in the colon, spinal cord lumbar, and brain cortex with Riluzole and sodium butyrate combination, compared with Riluzole or sodium butyrate-only treatment. Tight junction proteins (ZO-1 and Claudin-5) significantly increased in the colon, spinal cord lumbar, and brain cortex of mice with Riluzole and sodium butyrate treatment. The Riluzole and sodium butyrate combination reduced serum lipopolysaccharides and h-SOD1<sup>G93A</sup> aggregation, and inflammatory cytokines more than those in Riluzole or sodium butyrate-only treatment. Overall, Riluzole and sodium butyrate treatment is more effective than either Riluzole or sodium butyrate-only in delaying ALS progress. It provides a potential therapeutic strategy and mechanism by restoring barrier function through the gut-brain axis for ALS.</p>","PeriodicalId":10573,"journal":{"name":"Comprehensive Physiology","volume":"15 2","pages":"e70009"},"PeriodicalIF":5.2000,"publicationDate":"2025-04-01","publicationTypes":"Journal Article","fieldsOfStudy":null,"isOpenAccess":false,"openAccessPdf":"https://www.ncbi.nlm.nih.gov/pmc/articles/PMC11966087/pdf/","citationCount":"0","resultStr":null,"platform":"Semanticscholar","paperid":null,"PeriodicalName":"Comprehensive Physiology","FirstCategoryId":"3","ListUrlMain":"https://doi.org/10.1002/cph4.70009","RegionNum":2,"RegionCategory":"医学","ArticlePicture":[],"TitleCN":null,"AbstractTextCN":null,"PMCID":null,"EPubDate":"","PubModel":"","JCR":"Q1","JCRName":"PHYSIOLOGY","Score":null,"Total":0}
引用次数: 0

Abstract

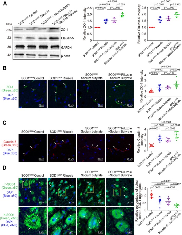
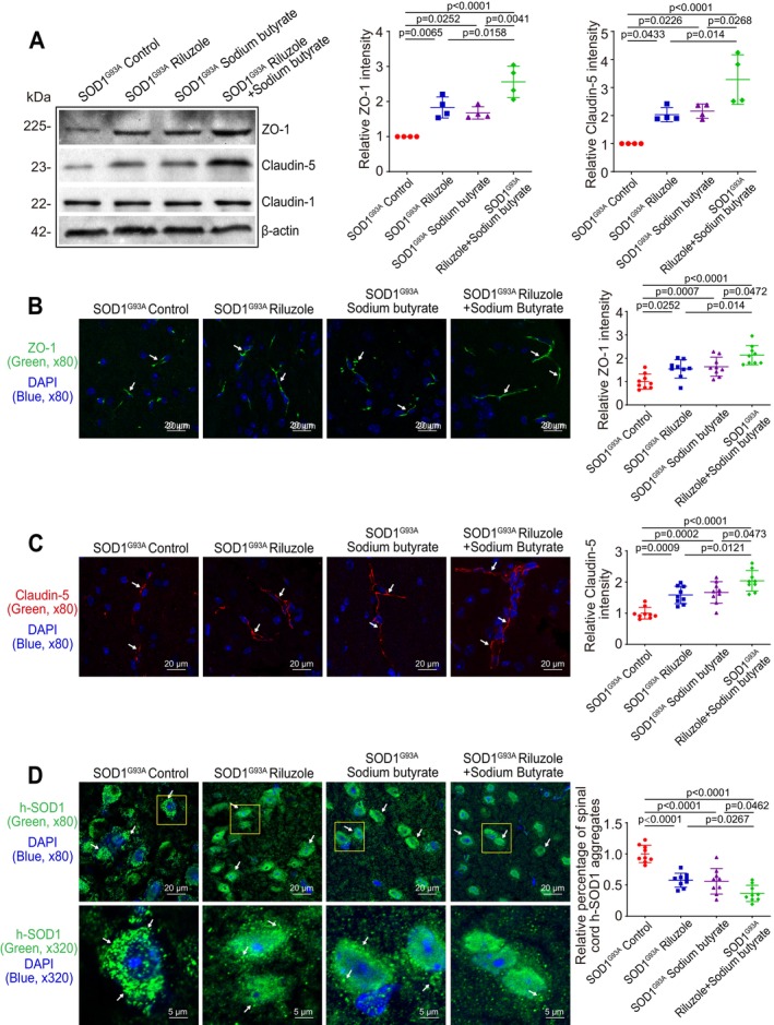
Emerging evidence has shown that gut-brain barrier dysfunction occurs at the early stages of ALS. Previous studies demonstrated that sodium butyrate significantly prolonged the life span of ALS mice. Riluzole is the first FDA-approved drug for ALS treatment. We hypothesize that Riluzole and sodium butyrate combined treatment further decreases aggregation of the h-SOD1G93A, restores the gut-brain barrier function, and delays ALS progression. SOD1G93A mice (9-10-week-old) were treated with Riluzole (10 mg/kg, I.P. daily), sodium butyrate (2% in drinking water), or Riluzole and sodium butyrate combination for 6 weeks. The Riluzole/butyrate combination showed a significantly longer rotarod time, increased grip strength, and enhanced intestinal barrier, as compared with Riluzole or sodium butyrate-only treatment. More reduction of h-SOD1G93A aggregation was observed in the colon, spinal cord lumbar, and brain cortex with Riluzole and sodium butyrate combination, compared with Riluzole or sodium butyrate-only treatment. Tight junction proteins (ZO-1 and Claudin-5) significantly increased in the colon, spinal cord lumbar, and brain cortex of mice with Riluzole and sodium butyrate treatment. The Riluzole and sodium butyrate combination reduced serum lipopolysaccharides and h-SOD1G93A aggregation, and inflammatory cytokines more than those in Riluzole or sodium butyrate-only treatment. Overall, Riluzole and sodium butyrate treatment is more effective than either Riluzole or sodium butyrate-only in delaying ALS progress. It provides a potential therapeutic strategy and mechanism by restoring barrier function through the gut-brain axis for ALS.

Abstract Image

Abstract Image

Abstract Image

利鲁唑和丁酸钠通过肠-神经元轴对肌萎缩侧索硬化症屏障功能和疾病进展的协同作用。
新出现的证据表明,肠脑屏障功能障碍发生在ALS的早期阶段。既往研究表明,丁酸钠能显著延长ALS小鼠的寿命。利鲁唑是fda批准的第一种治疗ALS的药物。我们假设利鲁唑和丁酸钠联合治疗进一步降低了h-SOD1G93A的聚集,恢复了肠脑屏障功能,并延缓了ALS的进展。9-10周龄的SOD1G93A小鼠分别给予利鲁唑(10 mg/kg,每日1次)、丁酸钠(饮用水中添加2%)或利鲁唑与丁酸钠联合治疗6周。与利鲁唑或丁酸钠单独治疗相比,利鲁唑/丁酸钠联合治疗显示出更长的旋转时间、更强的握力和更强的肠道屏障。与利鲁唑或丁酸钠单独治疗相比,利鲁唑和丁酸钠联合治疗在结肠、脊髓、腰椎和脑皮层中观察到更多的h-SOD1G93A聚集减少。利鲁唑和丁酸钠组小鼠结肠、脊髓、腰椎和脑皮层紧密连接蛋白(ZO-1和Claudin-5)显著升高。利鲁唑和丁酸钠联合治疗比单独使用利鲁唑或丁酸钠治疗更能降低血清脂多糖和h-SOD1G93A聚集以及炎症因子。总的来说,利鲁唑和丁酸钠治疗在延缓ALS进展方面比利鲁唑或丁酸钠治疗更有效。它通过恢复肠脑轴屏障功能为ALS提供了一种潜在的治疗策略和机制。
本文章由计算机程序翻译,如有差异,请以英文原文为准。
求助全文
约1分钟内获得全文 求助全文
来源期刊
CiteScore
10.50
自引率
0.00%
发文量
38
审稿时长
6-12 weeks
期刊介绍: Comprehensive Physiology is the most authoritative and comprehensive collection of physiology information ever assembled, and uses the most powerful features of review journals and electronic reference works to cover the latest key developments in the field, through the most authoritative articles on the subjects covered. This makes Comprehensive Physiology a valued reference work on the evolving science of physiology for both researchers and clinicians. It also provides a useful teaching tool for instructors and an informative resource for medical students and other students in the life and health sciences.
×
引用
GB/T 7714-2015
复制
MLA
复制
APA
复制
导出至
BibTeX EndNote RefMan NoteFirst NoteExpress
×
提示
您的信息不完整,为了账户安全,请先补充。
现在去补充
×
提示
您因"违规操作"
具体请查看互助需知
我知道了
×
提示
确定
请完成安全验证×
copy
已复制链接
快去分享给好友吧!
我知道了
右上角分享
点击右上角分享
0
联系我们:info@booksci.cn Book学术提供免费学术资源搜索服务,方便国内外学者检索中英文文献。致力于提供最便捷和优质的服务体验。 Copyright © 2023 布克学术 All rights reserved.
京ICP备2023020795号-1
ghs 京公网安备 11010802042870号
Book学术文献互助
Book学术文献互助群
群 号:604180095
Book学术官方微信