Astragaloside IV inhibits nasopharyngeal carcinoma progression by suppressing the SATB2/Wnt signaling axis.

IF 2.1 4区 医学 Q3 TOXICOLOGY
Toxicology Research Pub Date : 2025-04-02 eCollection Date: 2025-04-01 DOI:10.1093/toxres/tfaf047
Yinping Zeng, Tingting Duan, Jiajun Huang, Xiaofeng Wang
{"title":"Astragaloside IV inhibits nasopharyngeal carcinoma progression by suppressing the SATB2/Wnt signaling axis.","authors":"Yinping Zeng, Tingting Duan, Jiajun Huang, Xiaofeng Wang","doi":"10.1093/toxres/tfaf047","DOIUrl":null,"url":null,"abstract":"<p><p>Astragaloside IV (AS-IV), a major bioactive component of Astragalus membranaceus, exhibits anti-cancer and anti-inflammatory properties. However, its precise role in nasopharyngeal carcinoma (NPC) remains unclear. This study investigated the effects of AS-IV on NPC progression and its relationship with Special AT-rich binding protein-2 (SATB2), a diagnostic marker for NPC. AS-IV treatment reduced NPC cell viability in a dose-dependent manner, as assessed by CCK-8 assays. Functional experiments, including transwell, immunofluorescence, and flow cytometry assays, demonstrated that AS-IV inhibited cell migration, invasion, and autophagy while promoting apoptosis. Western blot analysis showed that SATB2 expression was significantly elevated in NPC cells, particularly in C666-1 and HK-1 cells. Overexpression of SATB2 partially reversed AS-IV's inhibitory effects on NPC progression. Further analysis revealed that AS-IV suppressed the Wnt signaling pathway by downregulating SATB2 expression, while SATB2 overexpression restored Wnt pathway activation. This effect was reversed upon treatment with the Wnt pathway inhibitor DKK-1. In vivo, AS-IV administration inhibited tumor growth in a nude mouse subcutaneous xenograft model, reduced Ki-67 positivity, and lowered LC3B expression, indicating decreased proliferation and autophagy. However, these effects were diminished upon SATB2 overexpression. These findings suggest that AS-IV exerts anti-tumor effects in NPC by downregulating SATB2 and suppressing Wnt pathway activation, highlighting its potential as a therapeutic agent for NPC.</p><p><strong>Highlights: </strong>Astragaloside IV (AS-IV) reduces nasopharyngeal carcinoma (NPC) cell vitality, suppresses cell migration, invasion and autophagy, and fosters apoptosis.SATB2 exhibits notably high levels in NPC cells.Overexpression of SATB2 counteracts the inhibition of NPC malignant progression by AS-IV.AS-IV impedes NPC progression by decreasing SATB2 and thereby hindering the Wnt pathway.AS-IV deters NPC tumor growth in nude mice.</p>","PeriodicalId":105,"journal":{"name":"Toxicology Research","volume":"14 2","pages":"tfaf047"},"PeriodicalIF":2.1000,"publicationDate":"2025-04-02","publicationTypes":"Journal Article","fieldsOfStudy":null,"isOpenAccess":false,"openAccessPdf":"https://www.ncbi.nlm.nih.gov/pmc/articles/PMC11964083/pdf/","citationCount":"0","resultStr":null,"platform":"Semanticscholar","paperid":null,"PeriodicalName":"Toxicology Research","FirstCategoryId":"3","ListUrlMain":"https://doi.org/10.1093/toxres/tfaf047","RegionNum":4,"RegionCategory":"医学","ArticlePicture":[],"TitleCN":null,"AbstractTextCN":null,"PMCID":null,"EPubDate":"2025/4/1 0:00:00","PubModel":"eCollection","JCR":"Q3","JCRName":"TOXICOLOGY","Score":null,"Total":0}
引用次数: 0

Abstract

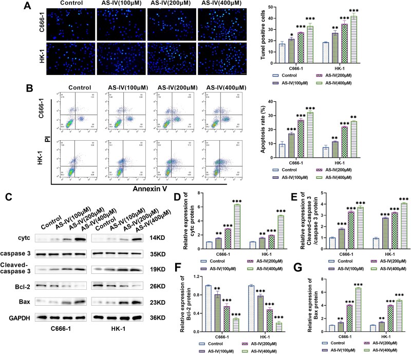
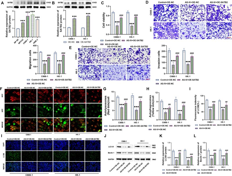
Astragaloside IV (AS-IV), a major bioactive component of Astragalus membranaceus, exhibits anti-cancer and anti-inflammatory properties. However, its precise role in nasopharyngeal carcinoma (NPC) remains unclear. This study investigated the effects of AS-IV on NPC progression and its relationship with Special AT-rich binding protein-2 (SATB2), a diagnostic marker for NPC. AS-IV treatment reduced NPC cell viability in a dose-dependent manner, as assessed by CCK-8 assays. Functional experiments, including transwell, immunofluorescence, and flow cytometry assays, demonstrated that AS-IV inhibited cell migration, invasion, and autophagy while promoting apoptosis. Western blot analysis showed that SATB2 expression was significantly elevated in NPC cells, particularly in C666-1 and HK-1 cells. Overexpression of SATB2 partially reversed AS-IV's inhibitory effects on NPC progression. Further analysis revealed that AS-IV suppressed the Wnt signaling pathway by downregulating SATB2 expression, while SATB2 overexpression restored Wnt pathway activation. This effect was reversed upon treatment with the Wnt pathway inhibitor DKK-1. In vivo, AS-IV administration inhibited tumor growth in a nude mouse subcutaneous xenograft model, reduced Ki-67 positivity, and lowered LC3B expression, indicating decreased proliferation and autophagy. However, these effects were diminished upon SATB2 overexpression. These findings suggest that AS-IV exerts anti-tumor effects in NPC by downregulating SATB2 and suppressing Wnt pathway activation, highlighting its potential as a therapeutic agent for NPC.

Highlights: Astragaloside IV (AS-IV) reduces nasopharyngeal carcinoma (NPC) cell vitality, suppresses cell migration, invasion and autophagy, and fosters apoptosis.SATB2 exhibits notably high levels in NPC cells.Overexpression of SATB2 counteracts the inhibition of NPC malignant progression by AS-IV.AS-IV impedes NPC progression by decreasing SATB2 and thereby hindering the Wnt pathway.AS-IV deters NPC tumor growth in nude mice.

Abstract Image

Abstract Image

Abstract Image

黄芪甲苷通过抑制SATB2/Wnt信号轴抑制鼻咽癌进展。
黄芪甲苷(Astragaloside IV, AS-IV)是黄芪的主要生物活性成分,具有抗癌和抗炎作用。然而,其在鼻咽癌(NPC)中的确切作用尚不清楚。本研究探讨AS-IV对鼻咽癌进展的影响及其与特殊AT-rich binding protein-2 (SATB2)的关系,SATB2是鼻咽癌的诊断标志物。根据CCK-8测定,as - iv治疗以剂量依赖的方式降低鼻咽癌细胞活力。功能实验,包括transwell、免疫荧光和流式细胞术检测,表明AS-IV抑制细胞迁移、侵袭和自噬,同时促进细胞凋亡。Western blot分析显示,SATB2在鼻咽癌细胞中表达显著升高,尤其是在C666-1和HK-1细胞中。SATB2的过表达部分逆转了AS-IV对NPC进展的抑制作用。进一步分析发现,AS-IV通过下调SATB2表达抑制Wnt信号通路,而SATB2过表达恢复Wnt通路激活。用Wnt通路抑制剂DKK-1治疗后,这种作用被逆转。在体内,AS-IV给药抑制裸鼠皮下异种移植瘤模型的肿瘤生长,降低Ki-67阳性,降低LC3B表达,表明增殖和自噬减少。然而,这些影响在SATB2过表达时减弱。这些发现表明,as - iv通过下调SATB2和抑制Wnt通路激活在鼻咽癌中发挥抗肿瘤作用,突出了其作为鼻咽癌治疗剂的潜力。亮点:黄芪甲苷(Astragaloside IV, AS-IV)降低鼻咽癌(NPC)细胞活力,抑制细胞迁移、侵袭和自噬,促进细胞凋亡。SATB2在鼻咽癌细胞中表现出明显的高水平。SATB2过表达可抵消AS-IV对鼻咽癌恶性进展的抑制作用。AS-IV通过降低SATB2从而阻碍Wnt通路来阻碍NPC进展。AS-IV抑制裸鼠鼻咽癌肿瘤生长。
本文章由计算机程序翻译,如有差异,请以英文原文为准。
求助全文
约1分钟内获得全文 求助全文
来源期刊
Toxicology Research
Toxicology Research TOXICOLOGY-
CiteScore
3.60
自引率
0.00%
发文量
82
期刊介绍: A multi-disciplinary journal covering the best research in both fundamental and applied aspects of toxicology
×
引用
GB/T 7714-2015
复制
MLA
复制
APA
复制
导出至
BibTeX EndNote RefMan NoteFirst NoteExpress
×
提示
您的信息不完整,为了账户安全,请先补充。
现在去补充
×
提示
您因"违规操作"
具体请查看互助需知
我知道了
×
提示
确定
请完成安全验证×
copy
已复制链接
快去分享给好友吧!
我知道了
右上角分享
点击右上角分享
0
联系我们:info@booksci.cn Book学术提供免费学术资源搜索服务,方便国内外学者检索中英文文献。致力于提供最便捷和优质的服务体验。 Copyright © 2023 布克学术 All rights reserved.
京ICP备2023020795号-1
ghs 京公网安备 11010802042870号
Book学术文献互助
Book学术文献互助群
群 号:604180095
Book学术官方微信