Turning lances into shields: flower mantids stretch their raptorial forelegs to avert and deflect predator attack.

IF 3.5 1区 生物学 Q1 BIOLOGY
Yuanlang Li, Qinpeng Liu, Zhaoyang Chen, Le Liang, Zhixin Wang, Yuange Duan, Fan Song, Wanzhi Cai, Jin Ge, Hu Li, Li Tian
{"title":"Turning lances into shields: flower mantids stretch their raptorial forelegs to avert and deflect predator attack.","authors":"Yuanlang Li, Qinpeng Liu, Zhaoyang Chen, Le Liang, Zhixin Wang, Yuange Duan, Fan Song, Wanzhi Cai, Jin Ge, Hu Li, Li Tian","doi":"10.1098/rspb.2024.3081","DOIUrl":null,"url":null,"abstract":"<p><p>Evolutionary co-option, in which existing traits acquire novel adaptive functions, is a key strategy by which organisms adapt to new environmental challenges. Although such co-option has been widely documented at the genetic and morphological levels, its incidence at the behavioural level remains largely unknown. Mantids stretch their forelegs to capture prey; however, some flower mantids also perform foreleg stretches in the absence of prey. The current study tested whether this behaviour represents a novel function of the foreleg stretch, thus representing a case of behavioural co-option. Predator encounter behaviour assays revealed that foreleg stretching facilitates the escape of flower mantids from large predatory mantids by delaying predator approach or deflecting their attack towards less vulnerable body parts. Phylogenetic analysis suggested that the ancestral function of foreleg stretching involves prey capture, with the anti-predator function subsequently acquired in the flower mantid clade, coinciding with the diversification of large-sized mantids, the most likely invertebrate predators of flower mantids. This study provides a case of behavioural co-option, where a predator uses its predatory organ as a defensive implement to cope with its own predators. These findings further suggest that behavioural co-option may be common in nature, meriting more comprehensive studies.</p>","PeriodicalId":20589,"journal":{"name":"Proceedings of the Royal Society B: Biological Sciences","volume":"292 2044","pages":"20243081"},"PeriodicalIF":3.5000,"publicationDate":"2025-04-01","publicationTypes":"Journal Article","fieldsOfStudy":null,"isOpenAccess":false,"openAccessPdf":"https://www.ncbi.nlm.nih.gov/pmc/articles/PMC11961251/pdf/","citationCount":"0","resultStr":null,"platform":"Semanticscholar","paperid":null,"PeriodicalName":"Proceedings of the Royal Society B: Biological Sciences","FirstCategoryId":"99","ListUrlMain":"https://doi.org/10.1098/rspb.2024.3081","RegionNum":1,"RegionCategory":"生物学","ArticlePicture":[],"TitleCN":null,"AbstractTextCN":null,"PMCID":null,"EPubDate":"2025/4/2 0:00:00","PubModel":"Epub","JCR":"Q1","JCRName":"BIOLOGY","Score":null,"Total":0}
引用次数: 0

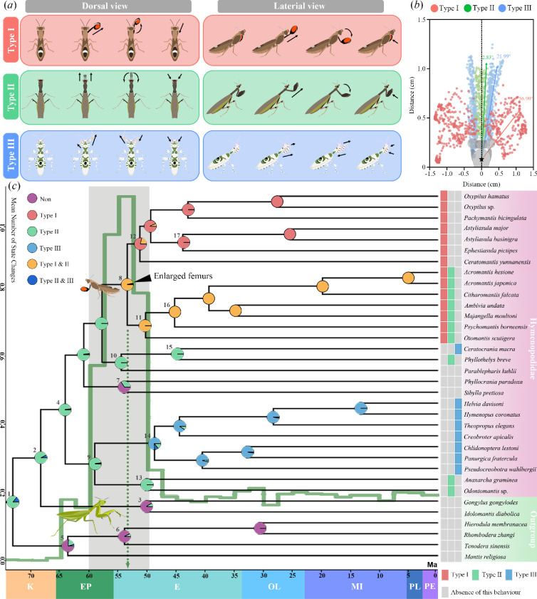
Abstract

Evolutionary co-option, in which existing traits acquire novel adaptive functions, is a key strategy by which organisms adapt to new environmental challenges. Although such co-option has been widely documented at the genetic and morphological levels, its incidence at the behavioural level remains largely unknown. Mantids stretch their forelegs to capture prey; however, some flower mantids also perform foreleg stretches in the absence of prey. The current study tested whether this behaviour represents a novel function of the foreleg stretch, thus representing a case of behavioural co-option. Predator encounter behaviour assays revealed that foreleg stretching facilitates the escape of flower mantids from large predatory mantids by delaying predator approach or deflecting their attack towards less vulnerable body parts. Phylogenetic analysis suggested that the ancestral function of foreleg stretching involves prey capture, with the anti-predator function subsequently acquired in the flower mantid clade, coinciding with the diversification of large-sized mantids, the most likely invertebrate predators of flower mantids. This study provides a case of behavioural co-option, where a predator uses its predatory organ as a defensive implement to cope with its own predators. These findings further suggest that behavioural co-option may be common in nature, meriting more comprehensive studies.

Abstract Image

Abstract Image

Abstract Image

把长矛变成盾牌:花螳螂伸展它们像猛禽一样的前腿来躲避和转移捕食者的攻击。
进化合作选择是生物体适应新环境挑战的一种关键策略,即现有特征获得新的适应功能。尽管这种共同选择在遗传和形态水平上已被广泛记录,但其在行为水平上的发生率仍然很大程度上未知。螳螂伸展前腿捕捉猎物;然而,一些花螳螂在没有猎物的情况下也会伸展前腿。目前的研究测试了这种行为是否代表了前腿伸展的一种新功能,从而代表了行为共同选择的情况。捕食者遭遇行为分析显示,前腿伸展有助于花螳螂逃脱大型掠食性螳螂,通过延迟捕食者的接近或将攻击转向不那么脆弱的身体部位。系统发育分析表明,前腿伸展的祖先功能涉及捕获猎物,随后在花螳螂进化枝中获得了反捕食者功能,这与大型螳螂的多样化相吻合,大型螳螂是花螳螂最有可能的无脊椎捕食者。这项研究提供了一个行为选择的案例,捕食者使用它的捕食器官作为防御工具来对付自己的捕食者。这些发现进一步表明,行为共同选择可能在自然界中很普遍,值得进行更全面的研究。
本文章由计算机程序翻译,如有差异,请以英文原文为准。
求助全文
约1分钟内获得全文 求助全文
来源期刊
CiteScore
7.90
自引率
4.30%
发文量
502
审稿时长
1 months
期刊介绍: Proceedings B is the Royal Society’s flagship biological research journal, accepting original articles and reviews of outstanding scientific importance and broad general interest. The main criteria for acceptance are that a study is novel, and has general significance to biologists. Articles published cover a wide range of areas within the biological sciences, many have relevance to organisms and the environments in which they live. The scope includes, but is not limited to, ecology, evolution, behavior, health and disease epidemiology, neuroscience and cognition, behavioral genetics, development, biomechanics, paleontology, comparative biology, molecular ecology and evolution, and global change biology.
×
引用
GB/T 7714-2015
复制
MLA
复制
APA
复制
导出至
BibTeX EndNote RefMan NoteFirst NoteExpress
×
提示
您的信息不完整,为了账户安全,请先补充。
现在去补充
×
提示
您因"违规操作"
具体请查看互助需知
我知道了
×
提示
确定
请完成安全验证×
copy
已复制链接
快去分享给好友吧!
我知道了
右上角分享
点击右上角分享
0
联系我们:info@booksci.cn Book学术提供免费学术资源搜索服务,方便国内外学者检索中英文文献。致力于提供最便捷和优质的服务体验。 Copyright © 2023 布克学术 All rights reserved.
京ICP备2023020795号-1
ghs 京公网安备 11010802042870号
Book学术文献互助
Book学术文献互助群
群 号:604180095
Book学术官方微信