Exosomal miR-34b-3p upregulated in response to hypoxia preconditioning modulates circadian rhythms through the targeting of Clock.

IF 3.2 Q1 GENETICS & HEREDITY
Environmental Epigenetics Pub Date : 2025-03-17 eCollection Date: 2025-01-01 DOI:10.1093/eep/dvaf002
Yiquan Yan, Fengzhou Liu, Tongmei Zhang, Lu Zhao, Yateng Tie, Rui Wang, Qi Yang, Jin Ma, Xingcheng Zhao
{"title":"Exosomal miR-34b-3p upregulated in response to hypoxia preconditioning modulates circadian rhythms through the targeting of Clock.","authors":"Yiquan Yan, Fengzhou Liu, Tongmei Zhang, Lu Zhao, Yateng Tie, Rui Wang, Qi Yang, Jin Ma, Xingcheng Zhao","doi":"10.1093/eep/dvaf002","DOIUrl":null,"url":null,"abstract":"<p><p>The relationship between circadian rhythm disorders and the development of various diseases appears to be significant, with limited current interventions available. Research literature suggests that hypoxia may influence the expression of clock genes and the shifting of rhythm phases. However, the precise mechanisms underlying the modulation of circadian rhythm through circulating exosomes by hypoxia preconditioning remain unclear. In this study, the mice were exposed to hypobaric conditions, simulating an altitude of 5000 m, for 1 h daily over the course of 1 week in order to achieve hypoxia preconditioning. Compared to the control group, no significant alteration was observed in the concentration, modal size, and mean size of circulating exosomes in hypoxia preconditioning mice. Exosomes derived from hypoxia preconditioning effectively suppressed the expression of <i>Per1, Clock</i>, and <i>Bmal1</i> in NIH 3T3 cells. The miRNA sequencing analysis revealed miR-34b-3p as a potential regulator of the <i>Clock</i>, resulting in the downregulation of clock gene expression and subsequent promotion of proliferation and migration in NIH 3T3 cells. This study elucidated a novel mechanism of hypoxia preconditioning in the regulation of circadian rhythm, proposing that exosomal miR-34b-3p functions as an unrecognized molecule entity involved in the modulation of circadian rhythm. These findings offer a new avenue for developing protective strategies and therapeutic targets for circadian rhythm disorders.</p>","PeriodicalId":11774,"journal":{"name":"Environmental Epigenetics","volume":"11 1","pages":"dvaf002"},"PeriodicalIF":3.2000,"publicationDate":"2025-03-17","publicationTypes":"Journal Article","fieldsOfStudy":null,"isOpenAccess":false,"openAccessPdf":"https://www.ncbi.nlm.nih.gov/pmc/articles/PMC11954624/pdf/","citationCount":"0","resultStr":null,"platform":"Semanticscholar","paperid":null,"PeriodicalName":"Environmental Epigenetics","FirstCategoryId":"1085","ListUrlMain":"https://doi.org/10.1093/eep/dvaf002","RegionNum":0,"RegionCategory":null,"ArticlePicture":[],"TitleCN":null,"AbstractTextCN":null,"PMCID":null,"EPubDate":"2025/1/1 0:00:00","PubModel":"eCollection","JCR":"Q1","JCRName":"GENETICS & HEREDITY","Score":null,"Total":0}
引用次数: 0

Abstract

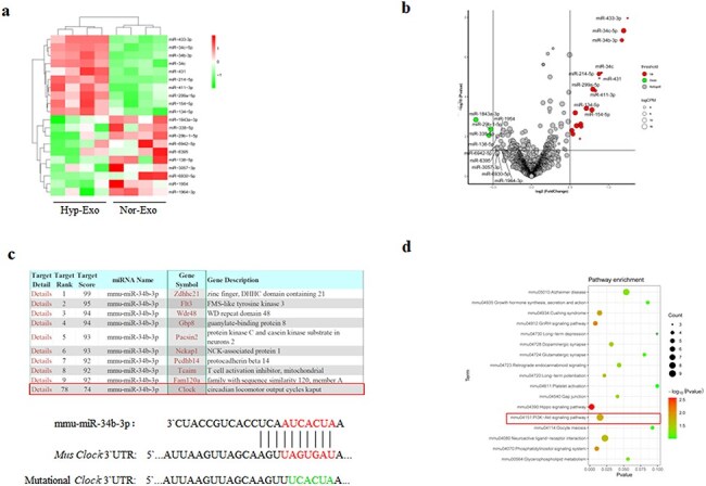
The relationship between circadian rhythm disorders and the development of various diseases appears to be significant, with limited current interventions available. Research literature suggests that hypoxia may influence the expression of clock genes and the shifting of rhythm phases. However, the precise mechanisms underlying the modulation of circadian rhythm through circulating exosomes by hypoxia preconditioning remain unclear. In this study, the mice were exposed to hypobaric conditions, simulating an altitude of 5000 m, for 1 h daily over the course of 1 week in order to achieve hypoxia preconditioning. Compared to the control group, no significant alteration was observed in the concentration, modal size, and mean size of circulating exosomes in hypoxia preconditioning mice. Exosomes derived from hypoxia preconditioning effectively suppressed the expression of Per1, Clock, and Bmal1 in NIH 3T3 cells. The miRNA sequencing analysis revealed miR-34b-3p as a potential regulator of the Clock, resulting in the downregulation of clock gene expression and subsequent promotion of proliferation and migration in NIH 3T3 cells. This study elucidated a novel mechanism of hypoxia preconditioning in the regulation of circadian rhythm, proposing that exosomal miR-34b-3p functions as an unrecognized molecule entity involved in the modulation of circadian rhythm. These findings offer a new avenue for developing protective strategies and therapeutic targets for circadian rhythm disorders.

Abstract Image

Abstract Image

Abstract Image

外泌体miR-34b-3p响应缺氧预处理上调,通过Clock靶向调节昼夜节律。
昼夜节律紊乱与各种疾病的发展之间的关系似乎很重要,目前可用的干预措施有限。研究文献表明,缺氧可能影响生物钟基因的表达和节律相位的改变。然而,通过缺氧预处理循环外泌体调节昼夜节律的确切机制尚不清楚。在这项研究中,小鼠暴露在模拟海拔5000米的低压条件下,每天1小时,持续1周,以实现缺氧预处理。与对照组相比,缺氧预处理小鼠循环外泌体的浓度、模态大小和平均大小均无明显变化。缺氧预处理衍生的外泌体有效抑制了NIH 3T3细胞中Per1、Clock和Bmal1的表达。miRNA测序分析显示,miR-34b-3p是Clock的潜在调节因子,导致NIH 3T3细胞中Clock基因表达下调,进而促进增殖和迁移。本研究阐明了缺氧预处理调控昼夜节律的新机制,提出外泌体miR-34b-3p作为一种未被识别的分子实体参与昼夜节律的调节。这些发现为制定昼夜节律障碍的保护策略和治疗靶点提供了新的途径。
本文章由计算机程序翻译,如有差异,请以英文原文为准。
求助全文
约1分钟内获得全文 求助全文
来源期刊
Environmental Epigenetics
Environmental Epigenetics GENETICS & HEREDITY-
CiteScore
6.50
自引率
5.30%
发文量
0
审稿时长
17 weeks
×
引用
GB/T 7714-2015
复制
MLA
复制
APA
复制
导出至
BibTeX EndNote RefMan NoteFirst NoteExpress
×
提示
您的信息不完整,为了账户安全,请先补充。
现在去补充
×
提示
您因"违规操作"
具体请查看互助需知
我知道了
×
提示
确定
请完成安全验证×
copy
已复制链接
快去分享给好友吧!
我知道了
右上角分享
点击右上角分享
0
联系我们:info@booksci.cn Book学术提供免费学术资源搜索服务,方便国内外学者检索中英文文献。致力于提供最便捷和优质的服务体验。 Copyright © 2023 布克学术 All rights reserved.
京ICP备2023020795号-1
ghs 京公网安备 11010802042870号
Book学术文献互助
Book学术文献互助群
群 号:604180095
Book学术官方微信