Congenital enteropathy caused by ezrin deficiency.

IF 3.6 2区 生物学 Q2 GENETICS & HEREDITY
Human Genetics Pub Date : 2025-05-01 Epub Date: 2025-03-26 DOI:10.1007/s00439-025-02738-w
Georg F Vogel, Katharina M C Klee, Arzu Meltem Demir, Dorota Garczarczyk-Asim, Michael W Hess, Lukas A Huber, Thomas Müller, Andreas R Janecke
{"title":"Congenital enteropathy caused by ezrin deficiency.","authors":"Georg F Vogel, Katharina M C Klee, Arzu Meltem Demir, Dorota Garczarczyk-Asim, Michael W Hess, Lukas A Huber, Thomas Müller, Andreas R Janecke","doi":"10.1007/s00439-025-02738-w","DOIUrl":null,"url":null,"abstract":"<p><p>Ezrin, encoded by EZR, is a central module of epithelial polarity and links membrane proteins to the actin cytoskeleton directly or indirectly through scaffold proteins in the epithelium. Ezrin knockout mice fail to thrive and do not survive past weaning. We identified a homozygous EZR loss-of-function (LoF) variant, c.356dup, by exome sequencing in an infant with intractable diarrhea and failure to thrive, who died from septicemia at 5 months of age. The variant localized within a homozygous region of 13.2 Mb in the proband, is consistent with inheritance identical-by-descent from the consanguineous parents, and segregated with disease in the proband's family. EZR transcript analyses in a heterozygous carrier showed that the variant triggers nonsense-mediated mRNA decay. Homozygous EZR LoF variants have not been reported in public databases. In this study, we generated a Caco-2 EZR knockout cell line to investigate the role of ezrin in human intestinal epithelia. Our analyses used electron and immunofluorescence microscopy to assess structural changes in the knockout cells. We observed significant disorganization of the terminal web region, microvillus rarefaction and abnormal branching. Furthermore, the absence of ezrin resulted in the mislocalization of the ezrin-interacting scaffold protein Na+/H + exchanger regulatory factor-1. In conclusion, this represents the first documentation of complete ezrin deficiency in humans, highlighting the essential and non-redundant functions of the protein in maintaining intestinal physiology.</p>","PeriodicalId":13175,"journal":{"name":"Human Genetics","volume":" ","pages":"505-514"},"PeriodicalIF":3.6000,"publicationDate":"2025-05-01","publicationTypes":"Journal Article","fieldsOfStudy":null,"isOpenAccess":false,"openAccessPdf":"https://www.ncbi.nlm.nih.gov/pmc/articles/PMC12033192/pdf/","citationCount":"0","resultStr":null,"platform":"Semanticscholar","paperid":null,"PeriodicalName":"Human Genetics","FirstCategoryId":"99","ListUrlMain":"https://doi.org/10.1007/s00439-025-02738-w","RegionNum":2,"RegionCategory":"生物学","ArticlePicture":[],"TitleCN":null,"AbstractTextCN":null,"PMCID":null,"EPubDate":"2025/3/26 0:00:00","PubModel":"Epub","JCR":"Q2","JCRName":"GENETICS & HEREDITY","Score":null,"Total":0}
引用次数: 0

Abstract

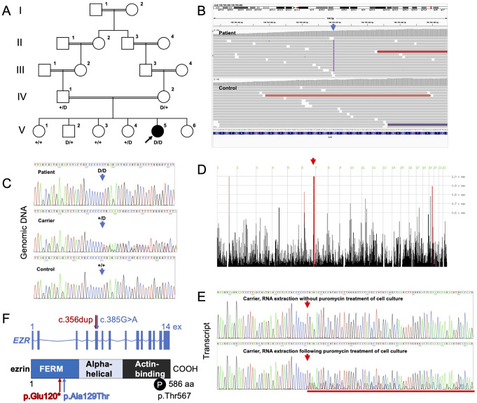
Ezrin, encoded by EZR, is a central module of epithelial polarity and links membrane proteins to the actin cytoskeleton directly or indirectly through scaffold proteins in the epithelium. Ezrin knockout mice fail to thrive and do not survive past weaning. We identified a homozygous EZR loss-of-function (LoF) variant, c.356dup, by exome sequencing in an infant with intractable diarrhea and failure to thrive, who died from septicemia at 5 months of age. The variant localized within a homozygous region of 13.2 Mb in the proband, is consistent with inheritance identical-by-descent from the consanguineous parents, and segregated with disease in the proband's family. EZR transcript analyses in a heterozygous carrier showed that the variant triggers nonsense-mediated mRNA decay. Homozygous EZR LoF variants have not been reported in public databases. In this study, we generated a Caco-2 EZR knockout cell line to investigate the role of ezrin in human intestinal epithelia. Our analyses used electron and immunofluorescence microscopy to assess structural changes in the knockout cells. We observed significant disorganization of the terminal web region, microvillus rarefaction and abnormal branching. Furthermore, the absence of ezrin resulted in the mislocalization of the ezrin-interacting scaffold protein Na+/H + exchanger regulatory factor-1. In conclusion, this represents the first documentation of complete ezrin deficiency in humans, highlighting the essential and non-redundant functions of the protein in maintaining intestinal physiology.

Abstract Image

Abstract Image

由ezrin缺乏引起的先天性肠病。
由EZR编码的Ezrin是上皮极性的中心模块,通过上皮中的支架蛋白直接或间接地将膜蛋白与肌动蛋白细胞骨架连接起来。Ezrin基因敲除小鼠不能茁壮成长,也不能在断奶后存活。通过外显子组测序,我们在一名5个月大时死于败血症的顽固性腹泻患儿中发现了一种纯合子EZR功能丧失(LoF)变体c.356dup。该变异位于先证者13.2 Mb的纯合区域内,与近亲父母的血统遗传一致,且与先证者家族的疾病分离。杂合载体的EZR转录本分析表明,该变异触发无义介导的mRNA衰变。纯合子EZR LoF变体在公共数据库中尚未报道。在本研究中,我们构建了Caco-2 EZR敲除细胞系来研究ezrin在人肠上皮中的作用。我们的分析使用电子和免疫荧光显微镜来评估敲除细胞的结构变化。我们观察到末端网区明显紊乱,微绒毛稀疏,分支异常。此外,ezrin的缺失导致与ezrin相互作用的支架蛋白Na+/H +交换器调节因子-1定位错误。总之,这代表了人类完全缺乏ezrin的第一个文件,突出了蛋白质在维持肠道生理方面的必要和非冗余功能。
本文章由计算机程序翻译,如有差异,请以英文原文为准。
求助全文
约1分钟内获得全文 求助全文
来源期刊
Human Genetics
Human Genetics 生物-遗传学
CiteScore
10.80
自引率
3.80%
发文量
94
审稿时长
1 months
期刊介绍: Human Genetics is a monthly journal publishing original and timely articles on all aspects of human genetics. The Journal particularly welcomes articles in the areas of Behavioral genetics, Bioinformatics, Cancer genetics and genomics, Cytogenetics, Developmental genetics, Disease association studies, Dysmorphology, ELSI (ethical, legal and social issues), Evolutionary genetics, Gene expression, Gene structure and organization, Genetics of complex diseases and epistatic interactions, Genetic epidemiology, Genome biology, Genome structure and organization, Genotype-phenotype relationships, Human Genomics, Immunogenetics and genomics, Linkage analysis and genetic mapping, Methods in Statistical Genetics, Molecular diagnostics, Mutation detection and analysis, Neurogenetics, Physical mapping and Population Genetics. Articles reporting animal models relevant to human biology or disease are also welcome. Preference will be given to those articles which address clinically relevant questions or which provide new insights into human biology. Unless reporting entirely novel and unusual aspects of a topic, clinical case reports, cytogenetic case reports, papers on descriptive population genetics, articles dealing with the frequency of polymorphisms or additional mutations within genes in which numerous lesions have already been described, and papers that report meta-analyses of previously published datasets will normally not be accepted. The Journal typically will not consider for publication manuscripts that report merely the isolation, map position, structure, and tissue expression profile of a gene of unknown function unless the gene is of particular interest or is a candidate gene involved in a human trait or disorder.
×
引用
GB/T 7714-2015
复制
MLA
复制
APA
复制
导出至
BibTeX EndNote RefMan NoteFirst NoteExpress
×
提示
您的信息不完整,为了账户安全,请先补充。
现在去补充
×
提示
您因"违规操作"
具体请查看互助需知
我知道了
×
提示
确定
请完成安全验证×
copy
已复制链接
快去分享给好友吧!
我知道了
右上角分享
点击右上角分享
0
联系我们:info@booksci.cn Book学术提供免费学术资源搜索服务,方便国内外学者检索中英文文献。致力于提供最便捷和优质的服务体验。 Copyright © 2023 布克学术 All rights reserved.
京ICP备2023020795号-1
ghs 京公网安备 11010802042870号
Book学术文献互助
Book学术文献互助群
群 号:604180095
Book学术官方微信