Multiparameter ranking of carbazoles for anti-trypanosome lead discovery.

Frontiers in drug discovery Pub Date : 2024-01-01 Epub Date: 2024-08-14 DOI:10.3389/fddsv.2024.1430927
Amrita Sharma, Carlos E Sanz-Rodriguez, Michael P Pollastri, Andrei Purmal, Kojo Mensa-Wilmot
{"title":"Multiparameter ranking of carbazoles for anti-trypanosome lead discovery.","authors":"Amrita Sharma, Carlos E Sanz-Rodriguez, Michael P Pollastri, Andrei Purmal, Kojo Mensa-Wilmot","doi":"10.3389/fddsv.2024.1430927","DOIUrl":null,"url":null,"abstract":"<p><p>The criteria for the progression of hits in the discovery of leads for human African trypanosomiasis (HAT), a neglected disease caused by the microbial eukaryote <i>Trypanosoma brucei</i>, are not standardized. Hits are advanced upon meeting thresholds for drug-like molecules. Following those principles, pharmacokinetics (C<sub>max</sub> and AUC<sub>0-6h</sub>) and anti-trypanosome characteristics predicted the arrest of <i>T. brucei</i> proliferation in mice by three curaxins. Unexpectedly, while CBL0137 cured HAT in a mouse model, CBL0174 and CBL0187-structural analogs of CBL0137 with similar drug-like properties-failed to control <i>T. brucei</i> division. We here propose an alternative strategy that integrates physicochemical, metabolic, pharmacokinetic, pharmacodynamic, tissue distribution, and trypanocidality parameters into calculating a score for ranking compounds in hit-to-lead campaigns. Data from our studies of curaxins support the feasibility of this goal. Serum dropped the anti-trypanosome potency of CBL0174 and CBL0187 considerably. Delayed trypanocidal concentrations (DTC<sub>25</sub> and DTC<sub>90</sub>) were used to study modes of curaxin actions in trypanosomes. Efficacy of CBL0137 in mice correlated with (i) a high AUC<sub>0-6h</sub>: DTC<sub>90</sub> ratio, (ii) blocking of transferrin endocytosis, and (iii) the inhibition of protein synthesis. Hydroxylation of the carbazole prevented CBL0137 from inhibiting endocytosis of transferrin. The multiparametric score \"Curaxin HAT lead efficacy (CHLE)\" score was calculated using pharmacokinetic, physicochemical, metabolic, brain exposure, and pharmacodynamic data; CBL0137 was the highest scoring hit. Complementing these observations and predictive of performance of curaxins in mice, CBL0137, but not CBL0174 or CBL0187, was trypanocidal after the exposure of trypanosomes to AUC<sub>0-6h</sub> amounts of the hits for 6 hours <i>in vitro</i>. We discuss a role for CHLE scores in ranking curaxins for anti-HAT lead discovery. The principles used to develop CHLE scores may be used to calculate new ones for other scaffolds during the discovery of leads for HAT or other infectious diseases.</p>","PeriodicalId":73080,"journal":{"name":"Frontiers in drug discovery","volume":"4 ","pages":""},"PeriodicalIF":0.0000,"publicationDate":"2024-01-01","publicationTypes":"Journal Article","fieldsOfStudy":null,"isOpenAccess":false,"openAccessPdf":"https://www.ncbi.nlm.nih.gov/pmc/articles/PMC11927960/pdf/","citationCount":"0","resultStr":null,"platform":"Semanticscholar","paperid":null,"PeriodicalName":"Frontiers in drug discovery","FirstCategoryId":"1085","ListUrlMain":"https://doi.org/10.3389/fddsv.2024.1430927","RegionNum":0,"RegionCategory":null,"ArticlePicture":[],"TitleCN":null,"AbstractTextCN":null,"PMCID":null,"EPubDate":"2024/8/14 0:00:00","PubModel":"Epub","JCR":"","JCRName":"","Score":null,"Total":0}
引用次数: 0

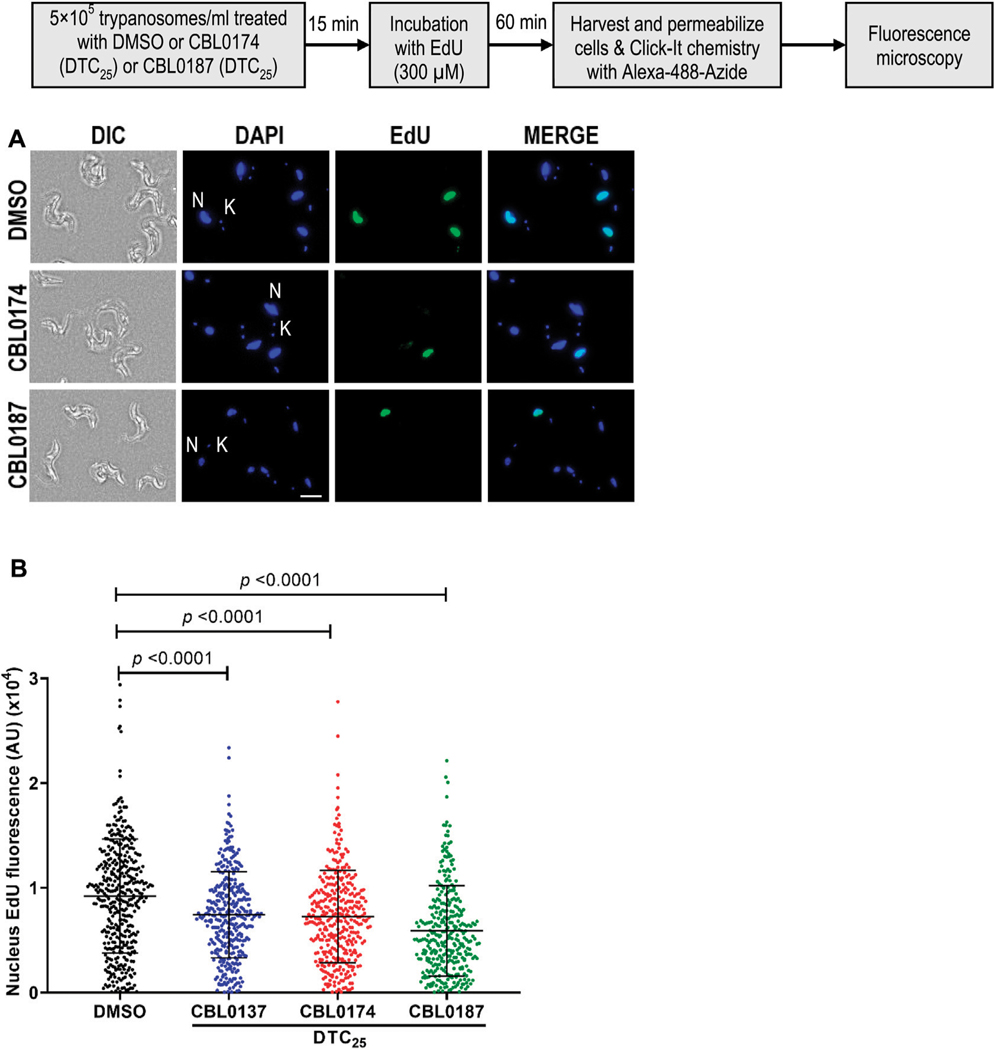
Abstract

The criteria for the progression of hits in the discovery of leads for human African trypanosomiasis (HAT), a neglected disease caused by the microbial eukaryote Trypanosoma brucei, are not standardized. Hits are advanced upon meeting thresholds for drug-like molecules. Following those principles, pharmacokinetics (Cmax and AUC0-6h) and anti-trypanosome characteristics predicted the arrest of T. brucei proliferation in mice by three curaxins. Unexpectedly, while CBL0137 cured HAT in a mouse model, CBL0174 and CBL0187-structural analogs of CBL0137 with similar drug-like properties-failed to control T. brucei division. We here propose an alternative strategy that integrates physicochemical, metabolic, pharmacokinetic, pharmacodynamic, tissue distribution, and trypanocidality parameters into calculating a score for ranking compounds in hit-to-lead campaigns. Data from our studies of curaxins support the feasibility of this goal. Serum dropped the anti-trypanosome potency of CBL0174 and CBL0187 considerably. Delayed trypanocidal concentrations (DTC25 and DTC90) were used to study modes of curaxin actions in trypanosomes. Efficacy of CBL0137 in mice correlated with (i) a high AUC0-6h: DTC90 ratio, (ii) blocking of transferrin endocytosis, and (iii) the inhibition of protein synthesis. Hydroxylation of the carbazole prevented CBL0137 from inhibiting endocytosis of transferrin. The multiparametric score "Curaxin HAT lead efficacy (CHLE)" score was calculated using pharmacokinetic, physicochemical, metabolic, brain exposure, and pharmacodynamic data; CBL0137 was the highest scoring hit. Complementing these observations and predictive of performance of curaxins in mice, CBL0137, but not CBL0174 or CBL0187, was trypanocidal after the exposure of trypanosomes to AUC0-6h amounts of the hits for 6 hours in vitro. We discuss a role for CHLE scores in ranking curaxins for anti-HAT lead discovery. The principles used to develop CHLE scores may be used to calculate new ones for other scaffolds during the discovery of leads for HAT or other infectious diseases.

Abstract Image

Abstract Image

Abstract Image

抗锥虫铅发现咔唑的多参数排序。
非洲人类锥虫病(HAT)是由微生物真核细胞布鲁氏锥虫引起的一种被忽视的疾病,在发现线索方面取得进展的标准尚未标准化。在达到药物样分子的阈值时,命中会提前进行。根据这些原理,药代动力学(Cmax和AUC0-6h)和抗锥虫特性预测了三种curaxins对小鼠布鲁氏锥虫增殖的抑制作用。出乎意料的是,虽然CBL0137治愈了小鼠模型中的HAT,但CBL0174和cbl0187 (CBL0137的结构类似物,具有类似药物的性质)未能控制布鲁氏杆菌分裂。我们在此提出了一种替代策略,该策略将物理化学、代谢、药代动力学、药效学、组织分布和锥虫病参数整合到计算分数中,以对化合物在“从打到领先”的活动中进行排名。我们对curaxins的研究数据支持这一目标的可行性。血清中CBL0174和CBL0187的抗锥虫效力明显下降。用延迟锥虫浓度(DTC25和DTC90)研究curaxin在锥虫体内的作用模式。CBL0137对小鼠的功效与(i)高AUC0-6h: DTC90比值,(ii)阻断转铁蛋白内吞作用,(iii)抑制蛋白质合成相关。咔唑的羟基化抑制了CBL0137对转铁蛋白内吞的抑制作用。使用药代动力学、理化、代谢、脑暴露和药效学数据计算多参数评分“Curaxin HAT铅效(CHLE)”评分;CBL0137是得分最高的命中。补充这些观察结果并预测curaxins在小鼠中的性能,CBL0137,而不是CBL0174或CBL0187,在体外将锥虫暴露于AUC0-6h量的命中6小时后具有锥虫性。我们讨论了CHLE分数在对抗hat先导物发现的curaxins进行排序中的作用。在HAT或其他传染病的线索发现过程中,用于开发CHLE评分的原则可用于计算其他支架的新评分。
本文章由计算机程序翻译,如有差异,请以英文原文为准。
求助全文
约1分钟内获得全文 求助全文
来源期刊
自引率
0.00%
发文量
0
×
引用
GB/T 7714-2015
复制
MLA
复制
APA
复制
导出至
BibTeX EndNote RefMan NoteFirst NoteExpress
×
提示
您的信息不完整,为了账户安全,请先补充。
现在去补充
×
提示
您因"违规操作"
具体请查看互助需知
我知道了
×
提示
确定
请完成安全验证×
copy
已复制链接
快去分享给好友吧!
我知道了
右上角分享
点击右上角分享
0
联系我们:info@booksci.cn Book学术提供免费学术资源搜索服务,方便国内外学者检索中英文文献。致力于提供最便捷和优质的服务体验。 Copyright © 2023 布克学术 All rights reserved.
京ICP备2023020795号-1
ghs 京公网安备 11010802042870号
Book学术文献互助
Book学术文献互助群
群 号:604180095
Book学术官方微信