Pulmonary embolism after shoulder surgery: Is it a real threat?

Charalampos Pitsilos, Pericles Papadopoulos, Panagiotis Givissis, Byron Chalidis
{"title":"Pulmonary embolism after shoulder surgery: Is it a real threat?","authors":"Charalampos Pitsilos, Pericles Papadopoulos, Panagiotis Givissis, Byron Chalidis","doi":"10.5662/wjm.v15.i1.98343","DOIUrl":null,"url":null,"abstract":"<p><p>Pulmonary embolism (PE) is a rare but devastating complication of shoulder surgery. Apart from increased morbidity and mortality rates, it may significantly impair postoperative recovery and functional outcome. Its frequency accounts for up to 5.7% of all shoulder surgery procedures with a higher occurrence in women and patients older than 70 years. It is most commonly associated with thrombophilia, diabetes mellitus, obesity, smoking, hypertension, and a history of malignancy. PE usually occurs secondary to upper or lower-extremity deep vein thrombosis (DVT). However, in rare cases, the source of the thrombi cannot be determined. Prophylaxis for PE following shoulder surgery remains a topic of debate, and the standard of care does not routinely require prophylactic medication for DVT prophylaxis. Early ambulation and elastic stockings are important preventative measures for DVT of the lower extremity and medical agents such as aspirin, low-molecular-weight heparin, and vitamin K antagonists are indicated for high-risk patients, long-lasting operations, or concomitant severe acute respiratory syndrome coronavirus 2 infection. The most common symptoms of PE include chest pain and shortness of breath, but PE can also be asymptomatic in patients with intrinsic tolerance of hypoxia. Patients with DVT may also present with swelling and pain of the respective extremity. The treatment of PE includes inpatient or outpatient anticoagulant therapy if the patient is hemodynamically unstable or stable, respectively. Hemodynamic instability may require transfer to the intensive care unit, and cardiovascular arrest can be implicated in fatal events. An important issue for patients with PE in the postoperative period after shoulder surgery is residual stiffness due to a delay in rehabilitation and a prolonged hospital stay. Early physiotherapy and range-of-motion exercises do not adversely affect the prognosis of PE and are highly recommended to preserve shoulder mobility and function.</p>","PeriodicalId":94271,"journal":{"name":"World journal of methodology","volume":"15 1","pages":"98343"},"PeriodicalIF":0.0000,"publicationDate":"2025-03-20","publicationTypes":"Journal Article","fieldsOfStudy":null,"isOpenAccess":false,"openAccessPdf":"https://www.ncbi.nlm.nih.gov/pmc/articles/PMC11525898/pdf/","citationCount":"0","resultStr":null,"platform":"Semanticscholar","paperid":null,"PeriodicalName":"World journal of methodology","FirstCategoryId":"1085","ListUrlMain":"https://doi.org/10.5662/wjm.v15.i1.98343","RegionNum":0,"RegionCategory":null,"ArticlePicture":[],"TitleCN":null,"AbstractTextCN":null,"PMCID":null,"EPubDate":"","PubModel":"","JCR":"","JCRName":"","Score":null,"Total":0}
引用次数: 0

Abstract

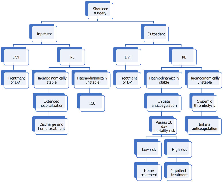
Pulmonary embolism (PE) is a rare but devastating complication of shoulder surgery. Apart from increased morbidity and mortality rates, it may significantly impair postoperative recovery and functional outcome. Its frequency accounts for up to 5.7% of all shoulder surgery procedures with a higher occurrence in women and patients older than 70 years. It is most commonly associated with thrombophilia, diabetes mellitus, obesity, smoking, hypertension, and a history of malignancy. PE usually occurs secondary to upper or lower-extremity deep vein thrombosis (DVT). However, in rare cases, the source of the thrombi cannot be determined. Prophylaxis for PE following shoulder surgery remains a topic of debate, and the standard of care does not routinely require prophylactic medication for DVT prophylaxis. Early ambulation and elastic stockings are important preventative measures for DVT of the lower extremity and medical agents such as aspirin, low-molecular-weight heparin, and vitamin K antagonists are indicated for high-risk patients, long-lasting operations, or concomitant severe acute respiratory syndrome coronavirus 2 infection. The most common symptoms of PE include chest pain and shortness of breath, but PE can also be asymptomatic in patients with intrinsic tolerance of hypoxia. Patients with DVT may also present with swelling and pain of the respective extremity. The treatment of PE includes inpatient or outpatient anticoagulant therapy if the patient is hemodynamically unstable or stable, respectively. Hemodynamic instability may require transfer to the intensive care unit, and cardiovascular arrest can be implicated in fatal events. An important issue for patients with PE in the postoperative period after shoulder surgery is residual stiffness due to a delay in rehabilitation and a prolonged hospital stay. Early physiotherapy and range-of-motion exercises do not adversely affect the prognosis of PE and are highly recommended to preserve shoulder mobility and function.

Abstract Image

肩部手术后肺栓塞:这是一个真正的威胁吗?
肺栓塞(PE)是肩部手术中一种罕见但毁灭性的并发症。除了增加发病率和死亡率外,它还可能严重损害术后恢复和功能预后。其发生率占所有肩部手术的5.7%,在女性和70岁以上患者中发生率更高。它最常与血栓、糖尿病、肥胖、吸烟、高血压和恶性肿瘤史有关。PE通常继发于上肢或下肢深静脉血栓(DVT)。然而,在极少数情况下,血栓的来源无法确定。肩部手术后PE的预防仍然是一个有争议的话题,护理标准并不常规要求预防深静脉血栓形成的预防性药物。早期活动和弹力袜是下肢深静脉血栓形成的重要预防措施,对于高危患者、长期手术或合并严重急性呼吸综合征冠状病毒2感染的患者,应使用阿司匹林、低分子肝素和维生素K拮抗剂等药物。PE最常见的症状包括胸痛和呼吸短促,但在具有内在缺氧耐受性的患者中,PE也可能无症状。深静脉血栓患者也可能出现相应肢体的肿胀和疼痛。如果患者血流动力学不稳定或稳定,PE的治疗包括住院或门诊抗凝治疗。血流动力学不稳定可能需要转移到重症监护病房,心血管骤停可能涉及致命事件。肩关节术后PE患者的一个重要问题是由于康复延迟和住院时间延长导致的残留僵硬。早期物理治疗和活动范围运动不会对PE的预后产生不利影响,强烈建议保持肩关节的活动和功能。
本文章由计算机程序翻译,如有差异,请以英文原文为准。
求助全文
约1分钟内获得全文 求助全文
来源期刊
自引率
0.00%
发文量
0
×
引用
GB/T 7714-2015
复制
MLA
复制
APA
复制
导出至
BibTeX EndNote RefMan NoteFirst NoteExpress
×
提示
您的信息不完整,为了账户安全,请先补充。
现在去补充
×
提示
您因"违规操作"
具体请查看互助需知
我知道了
×
提示
确定
请完成安全验证×
copy
已复制链接
快去分享给好友吧!
我知道了
右上角分享
点击右上角分享
0
联系我们:info@booksci.cn Book学术提供免费学术资源搜索服务,方便国内外学者检索中英文文献。致力于提供最便捷和优质的服务体验。 Copyright © 2023 布克学术 All rights reserved.
京ICP备2023020795号-1
ghs 京公网安备 11010802042870号
Book学术文献互助
Book学术文献互助群
群 号:604180095
Book学术官方微信