Serum metabolomic analysis identified serum biomarkers predicting tumour recurrence after Bacillus Calmette-Guérin therapy in patients with non-muscle invasive bladder cancer.

IF 1.2 4区 医学 Q4 ONCOLOGY
Bladder Cancer Pub Date : 2025-03-18 eCollection Date: 2025-01-01 DOI:10.1177/23523735251325100
Makito Miyake, Kota Iida, Nobutaka Nishimura, Sayuri Ohnishi, Takuya Owari, Tomomi Fujii, Yuki Oda, Tatsuki Miyamoto, Takuto Shimizu, Kenta Ohnishi, Shunta Hori, Yosuke Morizawa, Daisuke Gotoh, Yasushi Nakai, Nobumichi Tanaka, Kiyohide Fujimoto
{"title":"Serum metabolomic analysis identified serum biomarkers predicting tumour recurrence after Bacillus Calmette-Guérin therapy in patients with non-muscle invasive bladder cancer.","authors":"Makito Miyake, Kota Iida, Nobutaka Nishimura, Sayuri Ohnishi, Takuya Owari, Tomomi Fujii, Yuki Oda, Tatsuki Miyamoto, Takuto Shimizu, Kenta Ohnishi, Shunta Hori, Yosuke Morizawa, Daisuke Gotoh, Yasushi Nakai, Nobumichi Tanaka, Kiyohide Fujimoto","doi":"10.1177/23523735251325100","DOIUrl":null,"url":null,"abstract":"<p><strong>Background: </strong>Metabolomic research and metabolomics-based biomarkers predicting treatment outcomes in bladder cancer remain limited.</p><p><strong>Objective: </strong>We explored the serum metabolites potentially associated with the risk of recurrence after intravesical Bacillus Calmette-Guérin (BCG) therapy.</p><p><strong>Methods: </strong>Two independent cohorts, a discovery cohort (n = 23) and a validation cohort (n = 40), were included in this study. Blood was collected before the induction of BCG therapy (pre-BCG blood; both discovery and validation cohorts) and after six doses of BCG (post-BCG blood; only discovery cohort). Metabolome analysis of serum samples was conducted using capillary electrophoresis time-of-flight mass spectrometry. The endpoint was intravesical recurrence-free survival, which was analysed using Kaplan-Meier estimates, the log-rank test, and the Cox proportional hazard model.</p><p><strong>Results: </strong>Of the 353 metabolites quantified, nine (2.5%) and four (1.1%) were significantly upregulated and downregulated, respectively. The heatmap of hierarchical clustering analysis and principal coordinate analysis for the fold changes and in serum metabolites differentiated 10 recurrent cases and 13 non-recurrent cases in the discovery cohort. A metabolome response-based scoring model using 16 metabolites, including threonine and N6,N6,N6-trimethyl-lysine effectively stratified the risk of post-BCG recurrence. Additionally, pre-BCG metabolome-based score models using six metabolites, octanoylcarnitine, S-methylcysteine-S-oxide, theobromine, carnitine, indole-3-acetic acid, and valeric acid, were developed from the discovery cohort. Univariate and multivariate analyses confirmed a high predictive accuracy in the validation and combination cohorts.</p><p><strong>Conclusions: </strong>We demonstrated that numerous types of serum metabolites were altered in response to intravesical BCG and developed high-performance score models which might effectively differentiated the risk of post-BCG tumour recurrence.</p>","PeriodicalId":54217,"journal":{"name":"Bladder Cancer","volume":"11 1","pages":"23523735251325100"},"PeriodicalIF":1.2000,"publicationDate":"2025-03-18","publicationTypes":"Journal Article","fieldsOfStudy":null,"isOpenAccess":false,"openAccessPdf":"https://www.ncbi.nlm.nih.gov/pmc/articles/PMC11921002/pdf/","citationCount":"0","resultStr":null,"platform":"Semanticscholar","paperid":null,"PeriodicalName":"Bladder Cancer","FirstCategoryId":"3","ListUrlMain":"https://doi.org/10.1177/23523735251325100","RegionNum":4,"RegionCategory":"医学","ArticlePicture":[],"TitleCN":null,"AbstractTextCN":null,"PMCID":null,"EPubDate":"2025/1/1 0:00:00","PubModel":"eCollection","JCR":"Q4","JCRName":"ONCOLOGY","Score":null,"Total":0}
引用次数: 0

Abstract

Background: Metabolomic research and metabolomics-based biomarkers predicting treatment outcomes in bladder cancer remain limited.

Objective: We explored the serum metabolites potentially associated with the risk of recurrence after intravesical Bacillus Calmette-Guérin (BCG) therapy.

Methods: Two independent cohorts, a discovery cohort (n = 23) and a validation cohort (n = 40), were included in this study. Blood was collected before the induction of BCG therapy (pre-BCG blood; both discovery and validation cohorts) and after six doses of BCG (post-BCG blood; only discovery cohort). Metabolome analysis of serum samples was conducted using capillary electrophoresis time-of-flight mass spectrometry. The endpoint was intravesical recurrence-free survival, which was analysed using Kaplan-Meier estimates, the log-rank test, and the Cox proportional hazard model.

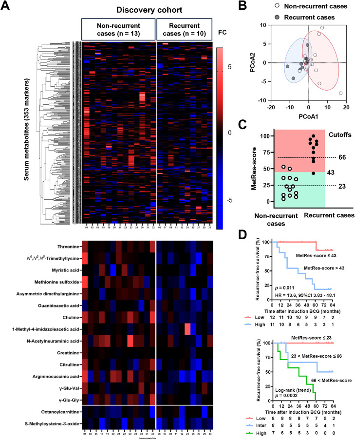
Results: Of the 353 metabolites quantified, nine (2.5%) and four (1.1%) were significantly upregulated and downregulated, respectively. The heatmap of hierarchical clustering analysis and principal coordinate analysis for the fold changes and in serum metabolites differentiated 10 recurrent cases and 13 non-recurrent cases in the discovery cohort. A metabolome response-based scoring model using 16 metabolites, including threonine and N6,N6,N6-trimethyl-lysine effectively stratified the risk of post-BCG recurrence. Additionally, pre-BCG metabolome-based score models using six metabolites, octanoylcarnitine, S-methylcysteine-S-oxide, theobromine, carnitine, indole-3-acetic acid, and valeric acid, were developed from the discovery cohort. Univariate and multivariate analyses confirmed a high predictive accuracy in the validation and combination cohorts.

Conclusions: We demonstrated that numerous types of serum metabolites were altered in response to intravesical BCG and developed high-performance score models which might effectively differentiated the risk of post-BCG tumour recurrence.

Abstract Image

Abstract Image

Abstract Image

血清代谢组学分析确定了预测非肌肉浸润性膀胱癌患者卡介苗-谷氨酰胺治疗后肿瘤复发的血清生物标志物。
背景:代谢组学研究和基于代谢组学的生物标志物预测膀胱癌治疗结果仍然有限。目的:探讨膀胱内卡介苗治疗后血清代谢物与复发风险的关系。方法:本研究包括两个独立的队列,一个发现队列(n = 23)和一个验证队列(n = 40)。在诱导卡介苗治疗前采集血液(卡介苗前血;发现和验证队列)和六剂卡介苗后(卡介苗后血液;只有发现队列)。采用毛细管电泳飞行时间质谱法对血清样品进行代谢组学分析。终点为膀胱内无复发生存率,使用Kaplan-Meier估计、log-rank检验和Cox比例风险模型进行分析。结果:在353种代谢产物中,9种(2.5%)和4种(1.1%)分别显著上调和下调。分层聚类分析热图和主坐标分析的折叠变化和血清代谢物区分发现队列中10例复发病例和13例非复发病例。基于代谢组反应的评分模型使用16种代谢物,包括苏氨酸和N6,N6,N6-三甲基赖氨酸,有效地分层卡介苗后复发的风险。此外,从发现队列中开发了基于bcg前代谢组的评分模型,使用六种代谢物,辛烷酰基肉碱,s -甲基半胱氨酸- s -氧化物,可可碱,肉碱,吲哚-3-乙酸和戊酸。单变量和多变量分析证实在验证和联合队列中具有较高的预测准确性。结论:我们证明了多种类型的血清代谢物在膀胱内卡介苗的反应中发生了改变,并建立了高性能评分模型,可以有效地区分卡介苗后肿瘤复发的风险。
本文章由计算机程序翻译,如有差异,请以英文原文为准。
求助全文
约1分钟内获得全文 求助全文
来源期刊
Bladder Cancer
Bladder Cancer Medicine-Urology
CiteScore
1.60
自引率
0.00%
发文量
35
期刊介绍: Bladder Cancer is an international multidisciplinary journal to facilitate progress in understanding the epidemiology/etiology, genetics, molecular correlates, pathogenesis, pharmacology, ethics, patient advocacy and survivorship, diagnosis and treatment of tumors of the bladder and upper urinary tract. The journal publishes research reports, reviews, short communications, and letters-to-the-editor. The journal is dedicated to providing an open forum for original research in basic science, translational research and clinical medicine that expedites our fundamental understanding and improves treatment of tumors of the bladder and upper urinary tract.
×
引用
GB/T 7714-2015
复制
MLA
复制
APA
复制
导出至
BibTeX EndNote RefMan NoteFirst NoteExpress
×
提示
您的信息不完整,为了账户安全,请先补充。
现在去补充
×
提示
您因"违规操作"
具体请查看互助需知
我知道了
×
提示
确定
请完成安全验证×
copy
已复制链接
快去分享给好友吧!
我知道了
右上角分享
点击右上角分享
0
联系我们:info@booksci.cn Book学术提供免费学术资源搜索服务,方便国内外学者检索中英文文献。致力于提供最便捷和优质的服务体验。 Copyright © 2023 布克学术 All rights reserved.
京ICP备2023020795号-1
ghs 京公网安备 11010802042870号
Book学术文献互助
Book学术文献互助群
群 号:604180095
Book学术官方微信