All-in-one CRISPR/Cas-engineered glucocorticoid-receptor knock-out EBV-gp350-CAR knock-in T cells are potent and resistant to dexamethasone.

IF 13.5 1区 医学 Q1 HEMATOLOGY
Theresa Kaeuferle, Maximilian Zwermann, Nadine Stoll, Paulina Ferrada-Ernst, Lena Jablonowski, Reinhard Zeidler, Semjon Willier, Dana Stenger, Abdallah Yassin, Renata Stripecke, Tobias Feuchtinger
{"title":"All-in-one CRISPR/Cas-engineered glucocorticoid-receptor knock-out EBV-gp350-CAR knock-in T cells are potent and resistant to dexamethasone.","authors":"Theresa Kaeuferle, Maximilian Zwermann, Nadine Stoll, Paulina Ferrada-Ernst, Lena Jablonowski, Reinhard Zeidler, Semjon Willier, Dana Stenger, Abdallah Yassin, Renata Stripecke, Tobias Feuchtinger","doi":"10.1186/s40164-025-00631-w","DOIUrl":null,"url":null,"abstract":"<p><strong>Background: </strong>Epstein-Barr virus (EBV) reactivation in immunocompromised patients and post-transplantation is associated with morbidity, mortality and with the onset of a variety of malignant diseases. Adoptive T-cell therapies have emerged as promising therapeutic options, but post-transplant immunosuppression jeopardizes the protective anti-EBV immune surveillance by adoptively transferred T cells.</p><p><strong>Methods: </strong>Using an all-in-one CRISPR/Cas-mediated approach, we inserted an anti-EBV (gp350) CAR into the T-cell receptor (TRAC) locus and simultaneously knocked-out the glucocorticoid receptor (GR) on a good manufacturing practice (GMP)-compatible platform.</p><p><strong>Results: </strong>CAR knock-in (CAR<sup>KI</sup>) was confirmed in primary human T cells on genetic and on protein level with a mean efficiency of 41%. With 83%, additional GR knock-out was highly efficient in CAR<sup>KI</sup> cells. On a functional level CAR<sup>KI</sup>GR<sup>KO</sup> T cells showed target-specific potency in terms of cytokine secretion patterns, proliferative capacity and cytotoxic activity against gp350-expressing target cells. Further, CAR<sup>KI</sup>GR<sup>KO</sup> T cells were insensitive to dexamethasone treatment and maintained T-cell functionality. In contrast, CAR<sup>KI</sup>GR<sup>KO</sup> T cells were sensitive to the GR-independent immunosuppressant cyclosporine A (CsA), thereby providing a rescue treatment for patients in case of safety issues.</p><p><strong>Conclusions: </strong>The study lays the proof-of-concept for virus-free all-in-one GMP-manufacturing of glucocorticoid-resistant CAR T-cell products. Further, the glucocorticoid-resistant gp350-CAR T cells can provide a future therapeutic option for high-risk post-transplant patients with EBV-reactivations or patients with EBV-associated pathologies requiring steroid treatment.</p>","PeriodicalId":12180,"journal":{"name":"Experimental Hematology & Oncology","volume":"14 1","pages":"40"},"PeriodicalIF":13.5000,"publicationDate":"2025-03-19","publicationTypes":"Journal Article","fieldsOfStudy":null,"isOpenAccess":false,"openAccessPdf":"https://www.ncbi.nlm.nih.gov/pmc/articles/PMC11921674/pdf/","citationCount":"0","resultStr":null,"platform":"Semanticscholar","paperid":null,"PeriodicalName":"Experimental Hematology & Oncology","FirstCategoryId":"3","ListUrlMain":"https://doi.org/10.1186/s40164-025-00631-w","RegionNum":1,"RegionCategory":"医学","ArticlePicture":[],"TitleCN":null,"AbstractTextCN":null,"PMCID":null,"EPubDate":"","PubModel":"","JCR":"Q1","JCRName":"HEMATOLOGY","Score":null,"Total":0}
引用次数: 0

Abstract

Background: Epstein-Barr virus (EBV) reactivation in immunocompromised patients and post-transplantation is associated with morbidity, mortality and with the onset of a variety of malignant diseases. Adoptive T-cell therapies have emerged as promising therapeutic options, but post-transplant immunosuppression jeopardizes the protective anti-EBV immune surveillance by adoptively transferred T cells.

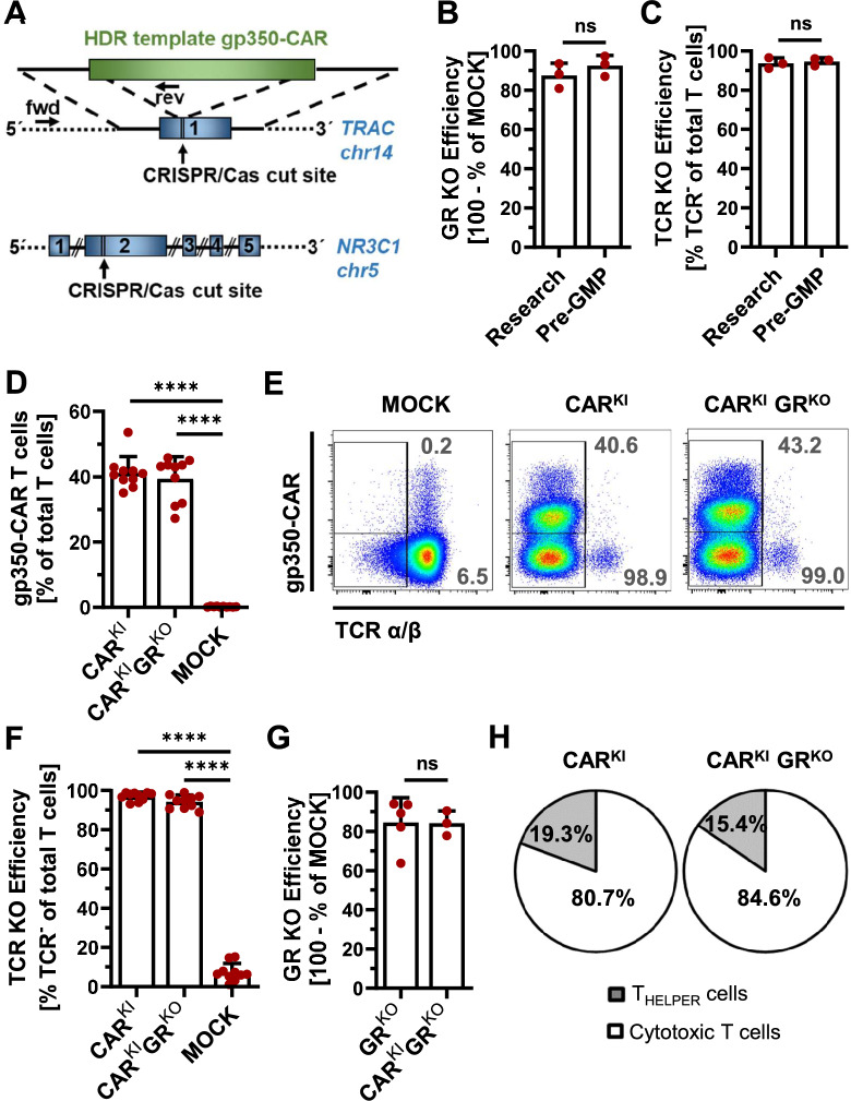
Methods: Using an all-in-one CRISPR/Cas-mediated approach, we inserted an anti-EBV (gp350) CAR into the T-cell receptor (TRAC) locus and simultaneously knocked-out the glucocorticoid receptor (GR) on a good manufacturing practice (GMP)-compatible platform.

Results: CAR knock-in (CARKI) was confirmed in primary human T cells on genetic and on protein level with a mean efficiency of 41%. With 83%, additional GR knock-out was highly efficient in CARKI cells. On a functional level CARKIGRKO T cells showed target-specific potency in terms of cytokine secretion patterns, proliferative capacity and cytotoxic activity against gp350-expressing target cells. Further, CARKIGRKO T cells were insensitive to dexamethasone treatment and maintained T-cell functionality. In contrast, CARKIGRKO T cells were sensitive to the GR-independent immunosuppressant cyclosporine A (CsA), thereby providing a rescue treatment for patients in case of safety issues.

Conclusions: The study lays the proof-of-concept for virus-free all-in-one GMP-manufacturing of glucocorticoid-resistant CAR T-cell products. Further, the glucocorticoid-resistant gp350-CAR T cells can provide a future therapeutic option for high-risk post-transplant patients with EBV-reactivations or patients with EBV-associated pathologies requiring steroid treatment.

Abstract Image

Abstract Image

Abstract Image

一体化CRISPR/ cas工程糖皮质激素受体敲除EBV-gp350-CAR敲入T细胞对地塞米松有效且耐药。
背景:eb病毒(EBV)在免疫功能低下患者和移植后的再激活与发病率、死亡率和多种恶性疾病的发生有关。过继性T细胞疗法已成为一种很有前途的治疗选择,但移植后的免疫抑制损害了过继性转移T细胞的保护性抗ebv免疫监视。方法:采用CRISPR/ cas介导的全合一方法,将抗ebv (gp350) CAR插入t细胞受体(TRAC)位点,同时在良好生产规范(GMP)兼容的平台上敲除糖皮质激素受体(GR)。结果:CAR敲入(CARKI)在原代人T细胞的基因和蛋白水平上被证实,平均效率为41%。在CARKI细胞中,额外的GR敲除效率高达83%。在功能水平上,CARKIGRKO T细胞在细胞因子分泌模式、增殖能力和对表达gp350的靶细胞的细胞毒活性方面显示出靶向特异性效力。此外,CARKIGRKO T细胞对地塞米松治疗不敏感,并维持T细胞功能。相比之下,CARKIGRKO T细胞对gr非依赖性免疫抑制剂环孢素A (cyclosporine A, CsA)敏感,因此在出现安全问题时为患者提供了一种抢救治疗。结论:该研究为抗糖皮质激素的CAR - t细胞产品的无病毒一体化gmp生产奠定了概念验证。此外,抗糖皮质激素的gp350-CAR - T细胞可以为移植后ebv再激活的高风险患者或需要类固醇治疗的ebv相关病变患者提供未来的治疗选择。
本文章由计算机程序翻译,如有差异,请以英文原文为准。
求助全文
约1分钟内获得全文 求助全文
来源期刊
CiteScore
12.60
自引率
7.30%
发文量
97
审稿时长
6 weeks
期刊介绍: Experimental Hematology & Oncology is an open access journal that encompasses all aspects of hematology and oncology with an emphasis on preclinical, basic, patient-oriented and translational research. The journal acts as an international platform for sharing laboratory findings in these areas and makes a deliberate effort to publish clinical trials with 'negative' results and basic science studies with provocative findings. Experimental Hematology & Oncology publishes original work, hypothesis, commentaries and timely reviews. With open access and rapid turnaround time from submission to publication, the journal strives to be a hub for disseminating new knowledge and discussing controversial topics for both basic scientists and busy clinicians in the closely related fields of hematology and oncology.
×
引用
GB/T 7714-2015
复制
MLA
复制
APA
复制
导出至
BibTeX EndNote RefMan NoteFirst NoteExpress
×
提示
您的信息不完整,为了账户安全,请先补充。
现在去补充
×
提示
您因"违规操作"
具体请查看互助需知
我知道了
×
提示
确定
请完成安全验证×
copy
已复制链接
快去分享给好友吧!
我知道了
右上角分享
点击右上角分享
0
联系我们:info@booksci.cn Book学术提供免费学术资源搜索服务,方便国内外学者检索中英文文献。致力于提供最便捷和优质的服务体验。 Copyright © 2023 布克学术 All rights reserved.
京ICP备2023020795号-1
ghs 京公网安备 11010802042870号
Book学术文献互助
Book学术文献互助群
群 号:604180095
Book学术官方微信