Incretin triple agonist retatrutide (LY3437943) alleviates obesity-associated cancer progression.

npj Metabolic Health and Disease Pub Date : 2025-01-01 Epub Date: 2025-03-14 DOI:10.1038/s44324-025-00054-5
Sandesh J Marathe, Emily W Grey, Margaret S Bohm, Sydney C Joseph, Arvind V Ramesh, Matthew A Cottam, Kamran Idrees, Kathryn E Wellen, Alyssa H Hasty, Jeffrey C Rathmell, Liza Makowski
{"title":"Incretin triple agonist retatrutide (LY3437943) alleviates obesity-associated cancer progression.","authors":"Sandesh J Marathe, Emily W Grey, Margaret S Bohm, Sydney C Joseph, Arvind V Ramesh, Matthew A Cottam, Kamran Idrees, Kathryn E Wellen, Alyssa H Hasty, Jeffrey C Rathmell, Liza Makowski","doi":"10.1038/s44324-025-00054-5","DOIUrl":null,"url":null,"abstract":"<p><p>Medical therapeutics for weight loss are changing the landscape of obesity but impacts on obesity-associated cancer remain unclear. We report that in pre-clinical models with significant retatrutide (RETA, LY3437943)-induced weight loss, pancreatic cancer engraftment was reduced, tumor onset was delayed, and progression was attenuated resulting in a 14-fold reduction in tumor volume compared to only 4-fold reduction in single agonist semaglutide-treated mice. Despite weight re-gain after RETA withdrawal, the anti-tumor benefits of RETA persisted. Remarkably, RETA-induced protection extends to a lung cancer model with 50% reduced tumor engraftment, significantly delayed tumor onset, and mitigated tumor progression, with a 17-fold reduction in tumor volume compared to controls. RETA induced immune reprogramming systemically and in the tumor microenvironment with durable anti-tumor immunity evidenced by elevated circulating IL-6, increased antigen presenting cells, reduced immunosuppressive cells, and activation of pro-inflammatory pathways. In sum, our findings suggest that patients with RETA-mediated weight loss may also benefit from reduced cancer risk and improved outcomes.</p>","PeriodicalId":501710,"journal":{"name":"npj Metabolic Health and Disease","volume":"3 1","pages":"10"},"PeriodicalIF":0.0000,"publicationDate":"2025-01-01","publicationTypes":"Journal Article","fieldsOfStudy":null,"isOpenAccess":false,"openAccessPdf":"https://www.ncbi.nlm.nih.gov/pmc/articles/PMC11908972/pdf/","citationCount":"0","resultStr":null,"platform":"Semanticscholar","paperid":null,"PeriodicalName":"npj Metabolic Health and Disease","FirstCategoryId":"1085","ListUrlMain":"https://doi.org/10.1038/s44324-025-00054-5","RegionNum":0,"RegionCategory":null,"ArticlePicture":[],"TitleCN":null,"AbstractTextCN":null,"PMCID":null,"EPubDate":"2025/3/14 0:00:00","PubModel":"Epub","JCR":"","JCRName":"","Score":null,"Total":0}
引用次数: 0

Abstract

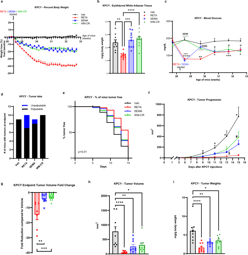
Medical therapeutics for weight loss are changing the landscape of obesity but impacts on obesity-associated cancer remain unclear. We report that in pre-clinical models with significant retatrutide (RETA, LY3437943)-induced weight loss, pancreatic cancer engraftment was reduced, tumor onset was delayed, and progression was attenuated resulting in a 14-fold reduction in tumor volume compared to only 4-fold reduction in single agonist semaglutide-treated mice. Despite weight re-gain after RETA withdrawal, the anti-tumor benefits of RETA persisted. Remarkably, RETA-induced protection extends to a lung cancer model with 50% reduced tumor engraftment, significantly delayed tumor onset, and mitigated tumor progression, with a 17-fold reduction in tumor volume compared to controls. RETA induced immune reprogramming systemically and in the tumor microenvironment with durable anti-tumor immunity evidenced by elevated circulating IL-6, increased antigen presenting cells, reduced immunosuppressive cells, and activation of pro-inflammatory pathways. In sum, our findings suggest that patients with RETA-mediated weight loss may also benefit from reduced cancer risk and improved outcomes.

Abstract Image

Abstract Image

Abstract Image

肠促胰岛素三重激动剂利特鲁肽(LY3437943)缓解肥胖相关的癌症进展。
减肥的医学疗法正在改变肥胖的现状,但对肥胖相关癌症的影响仍不清楚。我们报道,在利特鲁肽(RETA, LY3437943)诱导体重减轻的临床前模型中,胰腺癌植入减少,肿瘤发病延迟,进展减弱,导致肿瘤体积减少14倍,而单激动剂semaglutide治疗小鼠仅减少4倍。尽管RETA停药后体重会再次增加,但RETA的抗肿瘤作用仍然存在。值得注意的是,reta诱导的保护作用扩展到肺癌模型,肿瘤植入减少50%,显著延迟肿瘤发作,减缓肿瘤进展,与对照组相比,肿瘤体积减少17倍。RETA诱导全身和肿瘤微环境中的免疫重编程,具有持久的抗肿瘤免疫,其证据是循环IL-6升高、抗原呈递细胞增加、免疫抑制细胞减少和促炎途径的激活。总之,我们的研究结果表明,reta介导的体重减轻患者也可能从降低癌症风险和改善预后中受益。
本文章由计算机程序翻译,如有差异,请以英文原文为准。
求助全文
约1分钟内获得全文 求助全文
来源期刊
自引率
0.00%
发文量
0
×
引用
GB/T 7714-2015
复制
MLA
复制
APA
复制
导出至
BibTeX EndNote RefMan NoteFirst NoteExpress
×
提示
您的信息不完整,为了账户安全,请先补充。
现在去补充
×
提示
您因"违规操作"
具体请查看互助需知
我知道了
×
提示
确定
请完成安全验证×
copy
已复制链接
快去分享给好友吧!
我知道了
右上角分享
点击右上角分享
0
联系我们:info@booksci.cn Book学术提供免费学术资源搜索服务,方便国内外学者检索中英文文献。致力于提供最便捷和优质的服务体验。 Copyright © 2023 布克学术 All rights reserved.
京ICP备2023020795号-1
ghs 京公网安备 11010802042870号
Book学术文献互助
Book学术文献互助群
群 号:604180095
Book学术官方微信