Development and Characterization of 4A7: A High-Affinity Monoclonal Antibody Targeting Claudin18.2.

IF 4.4 Q1 IMMUNOLOGY
ImmunoTargets and Therapy Pub Date : 2025-03-11 eCollection Date: 2025-01-01 DOI:10.2147/ITT.S494696
Yahui Wu, Juan Tian, Yangyihua Zhou, Ran Zhang, Xiang Gao, Longlong Luo
{"title":"Development and Characterization of 4A7: A High-Affinity Monoclonal Antibody Targeting Claudin18.2.","authors":"Yahui Wu, Juan Tian, Yangyihua Zhou, Ran Zhang, Xiang Gao, Longlong Luo","doi":"10.2147/ITT.S494696","DOIUrl":null,"url":null,"abstract":"<p><strong>Purpose: </strong>Claudin18.2 has emerged as a promising therapeutic target due to its high expression in gastric (GC) and pancreatic cancers (PC). However, patients with advanced, unresectable, or metastatic GC or PC face poor prognoses, highlighting the urgent need for more effective Claudin18.2-targeted therapies.</p><p><strong>Methods and results: </strong>We developed 4A7, a fully human monoclonal antibody with superior affinity and specificity for Claudin18.2, using a rigorous positive and negative screening strategy to eliminate cross-reactivity with Claudin18.1. In vitro, 4A7 demonstrated significantly enhanced binding activity, as well as robust antibody-dependent cellular cytotoxicity (ADCC) and antibody-dependent cellular phagocytosis (ADCP), outperforming IMAB362, a clinical investigational antibody. In vivo, 4A7 exhibited remarkable tumor growth inhibition both as a monotherapy and in combination with anti-mPD-1, achieving superior efficacy compared to IMAB362. Additionally, 4A7 demonstrated a higher degree of humanization and comparable stability, supporting its translational potential.</p><p><strong>Conclusion: </strong>4A7 shows great promise as a next-generation therapeutic for Claudin18.2-positive cancers, offering improved efficacy and reduced immunogenicity. This study not only highlights 4A7's potential to address unmet clinical needs but also provides a foundation for future innovations in monoclonal antibody-based cancer therapy.</p>","PeriodicalId":30986,"journal":{"name":"ImmunoTargets and Therapy","volume":"14 ","pages":"189-203"},"PeriodicalIF":4.4000,"publicationDate":"2025-03-11","publicationTypes":"Journal Article","fieldsOfStudy":null,"isOpenAccess":false,"openAccessPdf":"https://www.ncbi.nlm.nih.gov/pmc/articles/PMC11910048/pdf/","citationCount":"0","resultStr":null,"platform":"Semanticscholar","paperid":null,"PeriodicalName":"ImmunoTargets and Therapy","FirstCategoryId":"1085","ListUrlMain":"https://doi.org/10.2147/ITT.S494696","RegionNum":0,"RegionCategory":null,"ArticlePicture":[],"TitleCN":null,"AbstractTextCN":null,"PMCID":null,"EPubDate":"2025/1/1 0:00:00","PubModel":"eCollection","JCR":"Q1","JCRName":"IMMUNOLOGY","Score":null,"Total":0}
引用次数: 0

Abstract

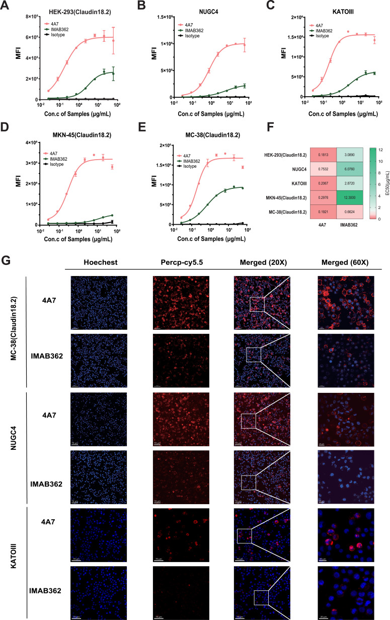
Purpose: Claudin18.2 has emerged as a promising therapeutic target due to its high expression in gastric (GC) and pancreatic cancers (PC). However, patients with advanced, unresectable, or metastatic GC or PC face poor prognoses, highlighting the urgent need for more effective Claudin18.2-targeted therapies.

Methods and results: We developed 4A7, a fully human monoclonal antibody with superior affinity and specificity for Claudin18.2, using a rigorous positive and negative screening strategy to eliminate cross-reactivity with Claudin18.1. In vitro, 4A7 demonstrated significantly enhanced binding activity, as well as robust antibody-dependent cellular cytotoxicity (ADCC) and antibody-dependent cellular phagocytosis (ADCP), outperforming IMAB362, a clinical investigational antibody. In vivo, 4A7 exhibited remarkable tumor growth inhibition both as a monotherapy and in combination with anti-mPD-1, achieving superior efficacy compared to IMAB362. Additionally, 4A7 demonstrated a higher degree of humanization and comparable stability, supporting its translational potential.

Conclusion: 4A7 shows great promise as a next-generation therapeutic for Claudin18.2-positive cancers, offering improved efficacy and reduced immunogenicity. This study not only highlights 4A7's potential to address unmet clinical needs but also provides a foundation for future innovations in monoclonal antibody-based cancer therapy.

Abstract Image

Abstract Image

Abstract Image

靶向Claudin18.2的高亲和单克隆抗体4A7的研制与鉴定
目的:Claudin18.2因其在胃癌(GC)和胰腺癌(PC)中的高表达而成为一种有前景的治疗靶点。然而,晚期、不可切除或转移性胃癌或PC患者预后不良,这突出了迫切需要更有效的claudin 18.2靶向治疗。方法和结果:我们开发了一种对Claudin18.2具有高亲和力和特异性的全人源单克隆抗体4A7,采用严格的阳性和阴性筛选策略来消除与Claudin18.1的交叉反应性。在体外,4A7表现出显著增强的结合活性,以及强大的抗体依赖性细胞毒性(ADCC)和抗体依赖性细胞吞噬(ADCP),优于临床研究抗体IMAB362。在体内,4A7无论是单独治疗还是与抗mpd -1联合治疗,都表现出显著的肿瘤生长抑制作用,与IMAB362相比,疗效更好。此外,4A7显示出更高程度的人性化和相当的稳定性,支持其翻译潜力。结论:4A7作为claudin18.2阳性癌症的下一代治疗药物,具有提高疗效和降低免疫原性的潜力。这项研究不仅突出了4A7在解决未满足的临床需求方面的潜力,而且为未来基于单克隆抗体的癌症治疗创新提供了基础。
本文章由计算机程序翻译,如有差异,请以英文原文为准。
求助全文
约1分钟内获得全文 求助全文
来源期刊
CiteScore
16.50
自引率
0.00%
发文量
7
审稿时长
16 weeks
期刊介绍: Immuno Targets and Therapy is an international, peer-reviewed open access journal focusing on the immunological basis of diseases, potential targets for immune based therapy and treatment protocols employed to improve patient management. Basic immunology and physiology of the immune system in health, and disease will be also covered.In addition, the journal will focus on the impact of management programs and new therapeutic agents and protocols on patient perspectives such as quality of life, adherence and satisfaction.
×
引用
GB/T 7714-2015
复制
MLA
复制
APA
复制
导出至
BibTeX EndNote RefMan NoteFirst NoteExpress
×
提示
您的信息不完整,为了账户安全,请先补充。
现在去补充
×
提示
您因"违规操作"
具体请查看互助需知
我知道了
×
提示
确定
请完成安全验证×
copy
已复制链接
快去分享给好友吧!
我知道了
右上角分享
点击右上角分享
0
联系我们:info@booksci.cn Book学术提供免费学术资源搜索服务,方便国内外学者检索中英文文献。致力于提供最便捷和优质的服务体验。 Copyright © 2023 布克学术 All rights reserved.
京ICP备2023020795号-1
ghs 京公网安备 11010802042870号
Book学术文献互助
Book学术文献互助群
群 号:604180095
Book学术官方微信