Factors Influencing the Response of Patients with Infantile Epileptic Spasms Syndrome to ACTH as Repeated First-Line Therapy.

IF 4.8 3区 医学 Q1 CLINICAL NEUROLOGY
Neurology and Therapy Pub Date : 2025-06-01 Epub Date: 2025-03-10 DOI:10.1007/s40120-025-00722-0
Wenrong Ge, Ping Pang, Ziyan Zhang, Lin Wan, Guang Yang
{"title":"Factors Influencing the Response of Patients with Infantile Epileptic Spasms Syndrome to ACTH as Repeated First-Line Therapy.","authors":"Wenrong Ge, Ping Pang, Ziyan Zhang, Lin Wan, Guang Yang","doi":"10.1007/s40120-025-00722-0","DOIUrl":null,"url":null,"abstract":"<p><strong>Introduction: </strong>The treatment of infantile epileptic spasms syndrome (IESS) aims to achieve spasm control. Current first-line interventions include hormone therapy (adrenocorticotropic hormone [ACTH] and corticosteroids) and vigabatrin. Despite treatment, the response rate remains at around 40%, with some infants experiencing relapse after achieving initial spasm control. In certain cases, a second course of first-line therapy may be warranted. The objective of this study was to perform a secondary analysis of data from our previously published studies to elucidate factors influencing the efficacy of ACTH following its re-administration after the lack of response to the initial first-line treatment or relapse.</p><p><strong>Methods: </strong>We conducted a retrospective analysis of clinical data from children with IESS who had experienced treatment failure or relapse following initial first-line therapy and who subsequently received ACTH at our institution as a second first-line treatment. We examined such variables as etiological classification, interval between treatments, age at first epileptic seizure, radiological findings, and changes in pharmacological treatment modalities, with the overall aim to assess the impact of these variables on the short-term response (disappearance of spasms for > 4 weeks and without hypsarrhythmia pattern) to the second administration of the first-line therapy.</p><p><strong>Results: </strong>Among the 128 patients with IESS identified and included in the analysis, 50 (39.1%) achieved a short-term response. Comparative analysis indicated that responders had a shorter duration between the initial first-line therapy and the initiation of the second first-line treatment (median 1.00 [interquartile range {IQR} 0.00, 2.00] vs. 1.75 [IQR 0.50, 3.88] months), were younger at the time of the second first-line treatment (median 11 [IQR 8, 17] vs. 16 [IQR 10, 24] months, p = 0.008), and were less likely to present with additional seizure types during spasm episodes (12.0% vs. 28.2%, p = 0.030). A multifactorial regression model indicated that older age at first seizure and a short-term response to initial first-line treatment were associated with a higher likelihood of obtaining an initial response in the subsequent ACTH treatment (odds ratio [OR] 2.69, 95% confidence interval [CI] 1.39, 7.23, p = 0.014 and OR 5.41, 95% CI 1.48, 23.90, p = 0.016, respectively). Conversely, an older age at the time of the initial first-line treatment, an older age at the onset of epileptic spasms, and patients with congenital structural abnormalities without genetic abnormalities were less likely to achieve an initial response in subsequent ACTH treatment (OR 0.85, 95% CI 0.78, 0.92, p < 0.001; OR 0.43, 95% CI 0.16, 0.82, p = 0.032; and OR 0.18, 95% CI 0.04, 0.69, p = 0.016, respectively)..</p><p><strong>Conclusion: </strong>A second ACTH therapy regimen (second first-line treatment) may help some children with IESS who did not respond to the initial treatment or who subsequently relapsed, with one-third of patients responding in the short-term. Congenital anomalies without genetic abnormalities and older spasm onset age lessen the odds of response, while younger age at ACTH re-treatment could improve these. ACTH may be reconsidered after initial treatment response followed by relapse.</p>","PeriodicalId":19216,"journal":{"name":"Neurology and Therapy","volume":" ","pages":"759-774"},"PeriodicalIF":4.8000,"publicationDate":"2025-06-01","publicationTypes":"Journal Article","fieldsOfStudy":null,"isOpenAccess":false,"openAccessPdf":"https://www.ncbi.nlm.nih.gov/pmc/articles/PMC12089013/pdf/","citationCount":"0","resultStr":null,"platform":"Semanticscholar","paperid":null,"PeriodicalName":"Neurology and Therapy","FirstCategoryId":"3","ListUrlMain":"https://doi.org/10.1007/s40120-025-00722-0","RegionNum":3,"RegionCategory":"医学","ArticlePicture":[],"TitleCN":null,"AbstractTextCN":null,"PMCID":null,"EPubDate":"2025/3/10 0:00:00","PubModel":"Epub","JCR":"Q1","JCRName":"CLINICAL NEUROLOGY","Score":null,"Total":0}
引用次数: 0

Abstract

Introduction: The treatment of infantile epileptic spasms syndrome (IESS) aims to achieve spasm control. Current first-line interventions include hormone therapy (adrenocorticotropic hormone [ACTH] and corticosteroids) and vigabatrin. Despite treatment, the response rate remains at around 40%, with some infants experiencing relapse after achieving initial spasm control. In certain cases, a second course of first-line therapy may be warranted. The objective of this study was to perform a secondary analysis of data from our previously published studies to elucidate factors influencing the efficacy of ACTH following its re-administration after the lack of response to the initial first-line treatment or relapse.

Methods: We conducted a retrospective analysis of clinical data from children with IESS who had experienced treatment failure or relapse following initial first-line therapy and who subsequently received ACTH at our institution as a second first-line treatment. We examined such variables as etiological classification, interval between treatments, age at first epileptic seizure, radiological findings, and changes in pharmacological treatment modalities, with the overall aim to assess the impact of these variables on the short-term response (disappearance of spasms for > 4 weeks and without hypsarrhythmia pattern) to the second administration of the first-line therapy.

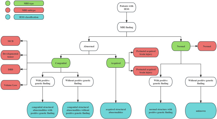
Results: Among the 128 patients with IESS identified and included in the analysis, 50 (39.1%) achieved a short-term response. Comparative analysis indicated that responders had a shorter duration between the initial first-line therapy and the initiation of the second first-line treatment (median 1.00 [interquartile range {IQR} 0.00, 2.00] vs. 1.75 [IQR 0.50, 3.88] months), were younger at the time of the second first-line treatment (median 11 [IQR 8, 17] vs. 16 [IQR 10, 24] months, p = 0.008), and were less likely to present with additional seizure types during spasm episodes (12.0% vs. 28.2%, p = 0.030). A multifactorial regression model indicated that older age at first seizure and a short-term response to initial first-line treatment were associated with a higher likelihood of obtaining an initial response in the subsequent ACTH treatment (odds ratio [OR] 2.69, 95% confidence interval [CI] 1.39, 7.23, p = 0.014 and OR 5.41, 95% CI 1.48, 23.90, p = 0.016, respectively). Conversely, an older age at the time of the initial first-line treatment, an older age at the onset of epileptic spasms, and patients with congenital structural abnormalities without genetic abnormalities were less likely to achieve an initial response in subsequent ACTH treatment (OR 0.85, 95% CI 0.78, 0.92, p < 0.001; OR 0.43, 95% CI 0.16, 0.82, p = 0.032; and OR 0.18, 95% CI 0.04, 0.69, p = 0.016, respectively)..

Conclusion: A second ACTH therapy regimen (second first-line treatment) may help some children with IESS who did not respond to the initial treatment or who subsequently relapsed, with one-third of patients responding in the short-term. Congenital anomalies without genetic abnormalities and older spasm onset age lessen the odds of response, while younger age at ACTH re-treatment could improve these. ACTH may be reconsidered after initial treatment response followed by relapse.

Abstract Image

Abstract Image

影响儿童癫痫痉挛综合征患者对ACTH一线重复治疗反应的因素。
前言:婴儿癫痫性痉挛综合征(IESS)的治疗旨在实现痉挛控制。目前的一线干预措施包括激素治疗(促肾上腺皮质激素[ACTH]和皮质类固醇)和维加巴特林。尽管进行了治疗,但反应率仍保持在40%左右,一些婴儿在获得最初的痉挛控制后出现复发。在某些情况下,可能需要第二疗程的一线治疗。本研究的目的是对我们之前发表的研究数据进行二次分析,以阐明在首次一线治疗无效或复发后再次给药ACTH疗效的影响因素。方法:我们对IESS患儿的临床资料进行了回顾性分析,这些患儿在最初的一线治疗后治疗失败或复发,随后在我们的机构接受ACTH作为第二次一线治疗。我们检查了病因分类、治疗间隔、首次癫痫发作的年龄、放射学表现和药物治疗方式的变化等变量,总体目的是评估这些变量对第二次一线治疗的短期反应(痉挛消失4周,无心律失常模式)的影响。结果:在确定并纳入分析的128例IESS患者中,50例(39.1%)获得了短期缓解。比较分析表明,应答者在首次一线治疗和开始第二次一线治疗之间的持续时间较短(中位数为1.00[四分位数间距{IQR} 0.00, 2.00]对1.75 [IQR 0.50, 3.88]个月),在第二次一线治疗时更年轻(中位数为11 [IQR 8,17]对16 [IQR 10,24]个月,p = 0.008),并且在痉挛发作期间出现额外癫痫发作类型的可能性更小(12.0%对28.2%,p = 0.030)。多因素回归模型显示,首次发作年龄较大和对初始一线治疗的短期反应与随后ACTH治疗获得初始反应的可能性较高相关(比值比[OR] 2.69, 95%可信区间[CI] 1.39, 7.23, p = 0.014;比值比[OR] 5.41, 95% CI 1.48, 23.90, p = 0.016)。相反,初始一线治疗时年龄较大,癫痫性痉挛发作时年龄较大,以及先天性结构异常而无遗传异常的患者在后续ACTH治疗中获得初始反应的可能性较小(OR 0.85, 95% CI 0.78, 0.92, p)。第二次ACTH治疗方案(第二次一线治疗)可能有助于一些对初始治疗无反应或随后复发的IESS患儿,三分之一的患者在短期内有反应。无遗传异常的先天性异常和较老的痉挛发作年龄降低了反应的几率,而较年轻的ACTH再治疗可以改善这些。ACTH可能会重新考虑后,最初的治疗反应和复发。
本文章由计算机程序翻译,如有差异,请以英文原文为准。
求助全文
约1分钟内获得全文 求助全文
来源期刊
Neurology and Therapy
Neurology and Therapy CLINICAL NEUROLOGY-
CiteScore
5.40
自引率
8.10%
发文量
103
审稿时长
6 weeks
期刊介绍: Aims and Scope Neurology and Therapy aims to provide reliable and inclusive, rapid publication for all therapy related research for neurological indications, supporting the timely dissemination of research with a global reach, to help advance scientific discovery and support clinical practice. Neurology and Therapy is an international, open access, peer reviewed, rapid publication journal dedicated to the publication of high-quality clinical (all phases), observational, real-world and health outcomes research around the discovery, development, and use of neurological and psychiatric therapies, (also covering surgery and devices). Studies relating to diagnosis, pharmacoeconomics, public health, quality of life, and patient care, management, and education are also welcomed. The journal is of interest to a broad audience of healthcare professionals and publishes original research, reviews, case reports, trial designs, communications and letters. The journal is read by a global audience and receives submissions from all over the world. Neurology and Therapy will consider all scientifically sound research be it positive, confirmatory or negative data. Submissions are welcomed whether they relate to an international and/or a country-specific audience, something that is crucially important when researchers are trying to target more specific patient populations. This inclusive approach allows the journal to assist in the dissemination of all scientifically and ethically sound research. Rapid Publication The journal’s rapid publication timelines aim for a peer review decision within 2 weeks of submission. If an article is accepted, it will be published online 3-4 weeks from acceptance. These rapid timelines are achieved through the combination of a dedicated in-house editorial team, who closely manage article workflow, and an extensive Editorial and Advisory Board who assist with rapid peer review. This allows the journal to support the rapid dissemination of research, whilst still providing robust peer review. Combined with the journal’s open access model, this allows for the rapid and efficient communication of the latest research and reviews to support scientific discovery and clinical practice. Open Access All articles published by Neurology and Therapy are open access. Personal Service The journal’s dedicated in-house editorial team offer a personal “concierge service” meaning that authors will always have a personal point of contact able to update them on the status of their manuscript. The editorial team check all manuscripts to ensure that articles conform to the most recent COPE and ICMJE publishing guidelines. This supports the publication of ethically sound and transparent research. We also encourage pre-submission enquiries and are always happy to provide a confidential assessment of manuscripts. Digital Features and Plain Language Summaries Neurology and Therapy offers a range of additional features designed to increase the visibility, readership and educational value of the journal’s content. Each article is accompanied by key summary points, giving a time-efficient overview of the content to a wide readership. Articles may be accompanied by plain language summaries to assist readers who have some knowledge of, but not in-depth expertise in, the area to understand the scientific content and overall implications of the article. The journal also provides the option to include various types of digital features including animated abstracts, video abstracts, slide decks, audio slides, instructional videos, infographics, podcasts and animations. All additional features are peer reviewed to the same high standard as the article itself. If you consider that your paper would benefit from the inclusion of a digital feature, please let us know. Our editorial team are able to create high-quality slide decks and infographics in-house, and video abstracts through our partner Research Square, and would be happy to assist in any way we can. For further information about digital features, please contact the journal editor (see ‘Contact the Journal’ for email address), and see the ‘Guidelines for digital features and plain language summaries’ document under ‘Submission guidelines’. For examples of digital features please visit our showcase page https://springerhealthcare.com/expertise/publishing-digital-features/ Publication Fees Upon acceptance of an article, authors will be required to pay the mandatory Rapid Service Fee of €5250/$6000/£4300. The journal will consider fee discounts and waivers for developing countries and this is decided on a case-by-case basis. Peer Review Process Upon submission, manuscripts are assessed by the editorial team to ensure they fit within the aims and scope of the journal and are also checked for plagiarism. All suitable submissions are then subject to a comprehensive single-blind peer review. Reviewers are selected based on their relevant expertise and publication history in the subject area. The journal has an extensive pool of editorial and advisory board members who have been selected to assist with peer review based on the afore-mentioned criteria. At least two extensive reviews are required to make the editorial decision, with the exception of some article types such as Commentaries, Editorials and Letters which are generally reviewed by one member of the Editorial Board. Where reviews conflict, an Editorial Board Member will be contacted for further advice and a presiding decision. Manuscripts are then either accepted, rejected or authors are required to make major or minor revisions (both reviewer comments and editorial comments may need to be addressed. Once a revised manuscript is re-submitted, it is assessed along with the responses to reviewer comments and if it has been adequately revised, it will be accepted for publication. Accepted manuscripts are then copyedited and typeset by the production team before online publication. Appeals against decisions following peer review are considered on a case-by-case basis and should be sent to the journal editor, and authors are welcome to make rebuttals against individual reviewer comments, if appropriate. Preprints We encourage posting of preprints of primary research manuscripts on preprint servers, authors'' or institutional websites, and open communications between researchers whether on community preprint servers or preprint commenting platforms. Posting of preprints is not considered prior publication and will not jeopardize consideration in our journals. Please see here for further information on preprint sharing: https://www.springer.com/gp/authors-editors/journal-author/journal-author-helpdesk/submission/1302#c16721550 Copyright Neurology and Therapy is published under the Creative Commons Attribution-Noncommercial License, which allows users to read, copy, distribute, and make derivative works for non-commercial purposes from the material, as long as the author of the original work is cited. The author assigns the exclusive right to any commercial use of the article to Springer. For more information about the Creative Commons Attribution-Noncommercial License, click here: http://creativecommons.org/licenses/by-nc/4.0. Contact For more information about the journal, including pre-submission enquiries, please contact managing editor Lydia Alborn at lydia.alborn@springer.com.
×
引用
GB/T 7714-2015
复制
MLA
复制
APA
复制
导出至
BibTeX EndNote RefMan NoteFirst NoteExpress
×
提示
您的信息不完整,为了账户安全,请先补充。
现在去补充
×
提示
您因"违规操作"
具体请查看互助需知
我知道了
×
提示
确定
请完成安全验证×
copy
已复制链接
快去分享给好友吧!
我知道了
右上角分享
点击右上角分享
0
联系我们:info@booksci.cn Book学术提供免费学术资源搜索服务,方便国内外学者检索中英文文献。致力于提供最便捷和优质的服务体验。 Copyright © 2023 布克学术 All rights reserved.
京ICP备2023020795号-1
ghs 京公网安备 11010802042870号
Book学术文献互助
Book学术文献互助群
群 号:604180095
Book学术官方微信