Circulating exosome-derived miR-191-5p is a novel therapeutic biomarker for radiotherapy in esophageal squamous cell carcinoma patients.

IF 3.8 4区 医学 Q3 GASTROENTEROLOGY & HEPATOLOGY
Esophagus Pub Date : 2025-07-01 Epub Date: 2025-03-10 DOI:10.1007/s10388-025-01116-9
Huan Wang, Yasunori Matsumoto, Abula Maiyulan, Takeshi Toyozumi, Ryota Otsuka, Nobufumi Sekino, Koichiro Okada, Tadashi Shiraishi, Toshiki Kamata, Hisahiro Matsubara
{"title":"Circulating exosome-derived miR-191-5p is a novel therapeutic biomarker for radiotherapy in esophageal squamous cell carcinoma patients.","authors":"Huan Wang, Yasunori Matsumoto, Abula Maiyulan, Takeshi Toyozumi, Ryota Otsuka, Nobufumi Sekino, Koichiro Okada, Tadashi Shiraishi, Toshiki Kamata, Hisahiro Matsubara","doi":"10.1007/s10388-025-01116-9","DOIUrl":null,"url":null,"abstract":"<p><strong>Background: </strong>Circulating exosomal microRNAs are an easily obtained and minimally invasive biomarker for cancer treatment. Esophageal squamous cell carcinoma (ESCC) is one of the most aggressive carcinomas. It would thus be extremely crucial to predict therapeutic sensitivity and the patient prognosis in advance.</p><p><strong>Methods: </strong>A search for miRNAs with a therapeutic biomarker in ESCC was performed using the miRNA expression signatures obtained from ESCC plasma exosomes before chemoradiotherapy. miR-191-5p was selected based on a comparison of miRNA signatures and the findings of previous reports. We explored the utility of circulating exosomal miR-191-5p as a prognostic biomarker of chemoradiotherapy along with its target gene, molecular pathway and functions specifically related to radiotherapy in ESCC.</p><p><strong>Results: </strong>Overexpression of miR-191-5p promoted ESCC cell proliferation, invasion and migration. miRNA-191-5p overexpression promoted cell survival and reduced cell apoptosis after irradiation. Mechanistically, miR-191-5p may downregulate death-associated protein kinase 1 (DAPK1) to induce radiation resistance via the MAPK-JNK pathway. The 5-year progression-free survival rate for ESCC patients who underwent treatment, including radiotherapy with high circulating exosomal miR-191-5p expression was significantly lower than in those with a low expression.</p><p><strong>Conclusion: </strong>Tumor-derived exosomal miR-191-5p is a potential non-invasive biomarker for predicting the prognosis in esophageal cancer patients after radiotherapy.</p>","PeriodicalId":11918,"journal":{"name":"Esophagus","volume":" ","pages":"454-466"},"PeriodicalIF":3.8000,"publicationDate":"2025-07-01","publicationTypes":"Journal Article","fieldsOfStudy":null,"isOpenAccess":false,"openAccessPdf":"https://www.ncbi.nlm.nih.gov/pmc/articles/PMC12167317/pdf/","citationCount":"0","resultStr":null,"platform":"Semanticscholar","paperid":null,"PeriodicalName":"Esophagus","FirstCategoryId":"3","ListUrlMain":"https://doi.org/10.1007/s10388-025-01116-9","RegionNum":4,"RegionCategory":"医学","ArticlePicture":[],"TitleCN":null,"AbstractTextCN":null,"PMCID":null,"EPubDate":"2025/3/10 0:00:00","PubModel":"Epub","JCR":"Q3","JCRName":"GASTROENTEROLOGY & HEPATOLOGY","Score":null,"Total":0}
引用次数: 0

Abstract

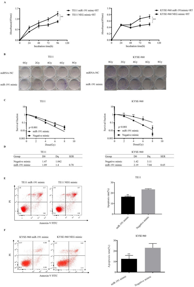
Background: Circulating exosomal microRNAs are an easily obtained and minimally invasive biomarker for cancer treatment. Esophageal squamous cell carcinoma (ESCC) is one of the most aggressive carcinomas. It would thus be extremely crucial to predict therapeutic sensitivity and the patient prognosis in advance.

Methods: A search for miRNAs with a therapeutic biomarker in ESCC was performed using the miRNA expression signatures obtained from ESCC plasma exosomes before chemoradiotherapy. miR-191-5p was selected based on a comparison of miRNA signatures and the findings of previous reports. We explored the utility of circulating exosomal miR-191-5p as a prognostic biomarker of chemoradiotherapy along with its target gene, molecular pathway and functions specifically related to radiotherapy in ESCC.

Results: Overexpression of miR-191-5p promoted ESCC cell proliferation, invasion and migration. miRNA-191-5p overexpression promoted cell survival and reduced cell apoptosis after irradiation. Mechanistically, miR-191-5p may downregulate death-associated protein kinase 1 (DAPK1) to induce radiation resistance via the MAPK-JNK pathway. The 5-year progression-free survival rate for ESCC patients who underwent treatment, including radiotherapy with high circulating exosomal miR-191-5p expression was significantly lower than in those with a low expression.

Conclusion: Tumor-derived exosomal miR-191-5p is a potential non-invasive biomarker for predicting the prognosis in esophageal cancer patients after radiotherapy.

Abstract Image

Abstract Image

Abstract Image

循环外泌体来源的miR-191-5p是食管鳞状细胞癌患者放疗的一种新的治疗性生物标志物。
背景:循环外泌体 microRNA 是一种易于获取且微创的癌症治疗生物标记物。食管鳞状细胞癌(ESCC)是侵袭性最强的癌症之一。因此,提前预测治疗敏感性和患者预后至关重要:方法:我们利用化放疗前从 ESCC 血浆外泌体中获得的 miRNA 表达特征,寻找 ESCC 中具有治疗生物标志物的 miRNA。我们探讨了循环外泌体miR-191-5p作为化放疗预后生物标志物的效用,以及它的靶基因、分子通路和与ESCC放疗特别相关的功能:miRNA-191-5p的过表达促进了ESCC细胞的增殖、侵袭和迁移。从机制上讲,miR-191-5p可能通过MAPK-JNK通路下调死亡相关蛋白激酶1(DAPK1),从而诱导辐射抗性。循环外泌体miR-191-5p高表达的ESCC患者接受包括放疗在内的治疗后,其5年无进展生存率明显低于低表达者:结论:肿瘤外泌体 miR-191-5p 是预测放疗后食管癌患者预后的潜在非侵入性生物标志物。
本文章由计算机程序翻译,如有差异,请以英文原文为准。
求助全文
约1分钟内获得全文 求助全文
来源期刊
Esophagus
Esophagus GASTROENTEROLOGY & HEPATOLOGY-
CiteScore
4.90
自引率
8.30%
发文量
78
审稿时长
>12 weeks
期刊介绍: Esophagus, the official journal of the Japan Esophageal Society, introduces practitioners and researchers to significant studies in the fields of benign and malignant diseases of the esophagus. The journal welcomes original articles, review articles, and short articles including technical notes ( How I do it ), which will be peer-reviewed by the editorial board. Letters to the editor are also welcome. Special articles on esophageal diseases will be provided by the editorial board, and proceedings of symposia and workshops will be included in special issues for the Annual Congress of the Society.
×
引用
GB/T 7714-2015
复制
MLA
复制
APA
复制
导出至
BibTeX EndNote RefMan NoteFirst NoteExpress
×
提示
您的信息不完整,为了账户安全,请先补充。
现在去补充
×
提示
您因"违规操作"
具体请查看互助需知
我知道了
×
提示
确定
请完成安全验证×
copy
已复制链接
快去分享给好友吧!
我知道了
右上角分享
点击右上角分享
0
联系我们:info@booksci.cn Book学术提供免费学术资源搜索服务,方便国内外学者检索中英文文献。致力于提供最便捷和优质的服务体验。 Copyright © 2023 布克学术 All rights reserved.
京ICP备2023020795号-1
ghs 京公网安备 11010802042870号
Book学术文献互助
Book学术文献互助群
群 号:604180095
Book学术官方微信