Placental malaria induces a unique methylation profile associated with fetal growth restriction.

IF 3.2 3区 生物学 Q3 BIOCHEMISTRY & MOLECULAR BIOLOGY
Epigenetics Pub Date : 2025-12-01 Epub Date: 2025-03-06 DOI:10.1080/15592294.2025.2475276
Nida Ozarslan, Corina Mong, John Ategeka, Lin Li, Sirirak Buarpung, Joshua F Robinson, Jimmy Kizza, Abel Kakuru, Moses R Kamya, Grant Dorsey, Philip J Rosenthal, Stephanie L Gaw
{"title":"Placental malaria induces a unique methylation profile associated with fetal growth restriction.","authors":"Nida Ozarslan, Corina Mong, John Ategeka, Lin Li, Sirirak Buarpung, Joshua F Robinson, Jimmy Kizza, Abel Kakuru, Moses R Kamya, Grant Dorsey, Philip J Rosenthal, Stephanie L Gaw","doi":"10.1080/15592294.2025.2475276","DOIUrl":null,"url":null,"abstract":"<p><p>Fetal growth restriction (FGR) is associated with perinatal death and adverse birth outcomes, as well as long-term complications, including increased childhood morbidity, abnormal neurodevelopment, and cardio-metabolic diseases in adulthood. Placental epigenetic reprogramming associated with FGR may mediate these long-term outcomes. Placental malaria (PM), characterized by sequestration of <i>Plasmodium falciparum</i>-infected erythrocytes in placental intervillous space, is the leading global cause of FGR, but its impact on placental epigenetics is unknown. We hypothesized that placental methylomic profiling would reveal common and distinct mechanistic pathways of non-malarial and PM-associated FGR. We analyzed placentas from a US cohort with no malaria exposure (<i>n</i> = 12) and a cohort from eastern Uganda, a region with a high prevalence of malaria (<i>n</i> = 12). From each site, 8 cases of FGR and 4 healthy controls were analyzed. PM was diagnosed by placental histopathology. We compared the methylation levels of over 850K CpGs of the placentas using Infinium MethylationEPIC v1 microarray. Non-malarial FGR was associated with 65 differentially methylated CpGs (DMCs), whereas PM-FGR was associated with 133 DMCs, compared to their corresponding controls without FGR. One DMC (cg16389901, located in the promoter region of <i>BMP4</i>) was commonly hypomethylated in both groups. We identified 522 DMCs between non-malarial FGR vs. PM-FGR placentas, independent of differing geographic location or cellular composition. Placentas with PM-associated FGR have distinct methylation profiles compared to placentas with non-malarial FGR, suggesting novel epigenetic reprogramming in response to malaria. Larger cohort studies are needed to determine the distinct long-term health outcomes in PM-associated FGR pregnancies.</p>","PeriodicalId":11767,"journal":{"name":"Epigenetics","volume":"20 1","pages":"2475276"},"PeriodicalIF":3.2000,"publicationDate":"2025-12-01","publicationTypes":"Journal Article","fieldsOfStudy":null,"isOpenAccess":false,"openAccessPdf":"https://www.ncbi.nlm.nih.gov/pmc/articles/PMC11901535/pdf/","citationCount":"0","resultStr":null,"platform":"Semanticscholar","paperid":null,"PeriodicalName":"Epigenetics","FirstCategoryId":"99","ListUrlMain":"https://doi.org/10.1080/15592294.2025.2475276","RegionNum":3,"RegionCategory":"生物学","ArticlePicture":[],"TitleCN":null,"AbstractTextCN":null,"PMCID":null,"EPubDate":"2025/3/6 0:00:00","PubModel":"Epub","JCR":"Q3","JCRName":"BIOCHEMISTRY & MOLECULAR BIOLOGY","Score":null,"Total":0}
引用次数: 0

Abstract

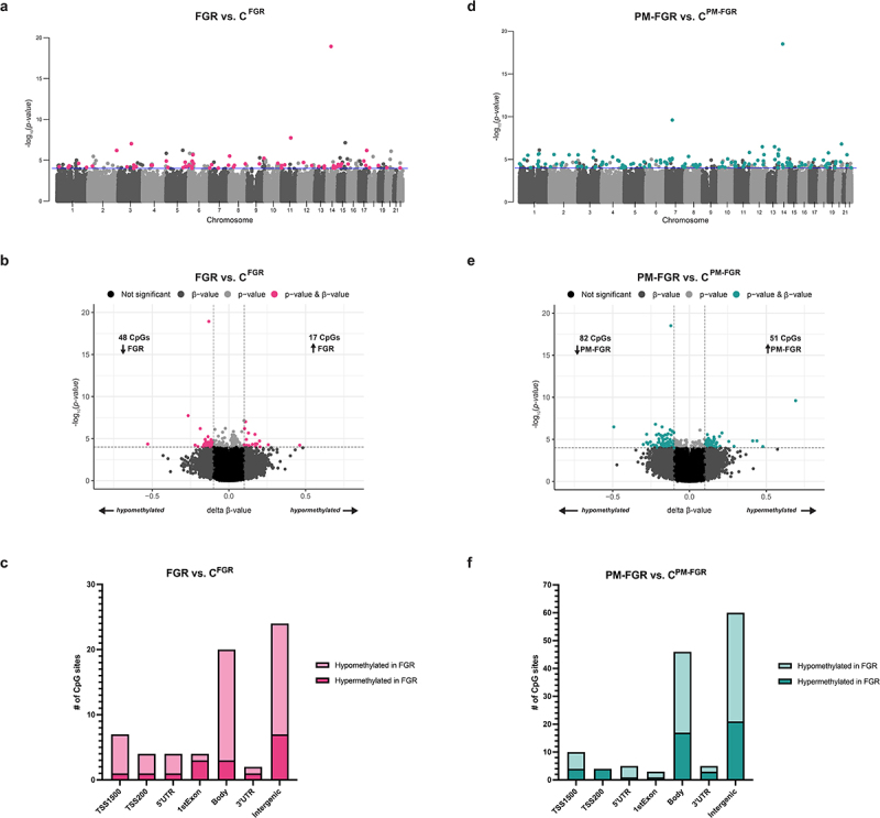
Fetal growth restriction (FGR) is associated with perinatal death and adverse birth outcomes, as well as long-term complications, including increased childhood morbidity, abnormal neurodevelopment, and cardio-metabolic diseases in adulthood. Placental epigenetic reprogramming associated with FGR may mediate these long-term outcomes. Placental malaria (PM), characterized by sequestration of Plasmodium falciparum-infected erythrocytes in placental intervillous space, is the leading global cause of FGR, but its impact on placental epigenetics is unknown. We hypothesized that placental methylomic profiling would reveal common and distinct mechanistic pathways of non-malarial and PM-associated FGR. We analyzed placentas from a US cohort with no malaria exposure (n = 12) and a cohort from eastern Uganda, a region with a high prevalence of malaria (n = 12). From each site, 8 cases of FGR and 4 healthy controls were analyzed. PM was diagnosed by placental histopathology. We compared the methylation levels of over 850K CpGs of the placentas using Infinium MethylationEPIC v1 microarray. Non-malarial FGR was associated with 65 differentially methylated CpGs (DMCs), whereas PM-FGR was associated with 133 DMCs, compared to their corresponding controls without FGR. One DMC (cg16389901, located in the promoter region of BMP4) was commonly hypomethylated in both groups. We identified 522 DMCs between non-malarial FGR vs. PM-FGR placentas, independent of differing geographic location or cellular composition. Placentas with PM-associated FGR have distinct methylation profiles compared to placentas with non-malarial FGR, suggesting novel epigenetic reprogramming in response to malaria. Larger cohort studies are needed to determine the distinct long-term health outcomes in PM-associated FGR pregnancies.

Abstract Image

Abstract Image

Abstract Image

胎盘疟疾诱导与胎儿生长限制相关的独特甲基化谱。
胎儿生长受限(FGR)与围产期死亡和不良出生结局以及长期并发症相关,包括儿童期发病率增加、神经发育异常和成年期心脏代谢疾病。与FGR相关的胎盘表观遗传重编程可能介导这些长期结果。胎盘疟疾(PM)的特征是在胎盘绒毛间隙中隔离了恶性疟原虫感染的红细胞,是FGR的主要全球原因,但其对胎盘表观遗传学的影响尚不清楚。我们假设胎盘甲基组分析将揭示非疟疾和pm相关FGR的共同和独特的机制途径。我们分析了来自未接触疟疾的美国队列(n = 12)和来自疟疾高流行地区乌干达东部队列(n = 12)的胎盘。每个站点分析8例FGR和4例健康对照。经胎盘组织病理学诊断为PM。我们使用Infinium MethylationEPIC v1微阵列比较了胎盘超过850K CpGs的甲基化水平。与没有FGR的对照组相比,非疟疾FGR与65个差异甲基化CpGs (dmc)相关,而PM-FGR与133个dmc相关。一个DMC (cg16389901,位于BMP4的启动子区域)在两组中普遍低甲基化。我们在非疟疾FGR和PM-FGR胎盘之间鉴定了522个dmc,独立于不同的地理位置或细胞组成。与非疟疾FGR的胎盘相比,具有pm相关FGR的胎盘具有不同的甲基化谱,这表明在疟疾响应中存在新的表观遗传重编程。需要更大规模的队列研究来确定pm相关FGR妊娠的不同的长期健康结局。
本文章由计算机程序翻译,如有差异,请以英文原文为准。
求助全文
约1分钟内获得全文 求助全文
来源期刊
Epigenetics
Epigenetics 生物-生化与分子生物学
CiteScore
6.80
自引率
2.70%
发文量
82
审稿时长
3-8 weeks
期刊介绍: Epigenetics publishes peer-reviewed original research and review articles that provide an unprecedented forum where epigenetic mechanisms and their role in diverse biological processes can be revealed, shared, and discussed. Epigenetics research studies heritable changes in gene expression caused by mechanisms others than the modification of the DNA sequence. Epigenetics therefore plays critical roles in a variety of biological systems, diseases, and disciplines. Topics of interest include (but are not limited to): DNA methylation Nucleosome positioning and modification Gene silencing Imprinting Nuclear reprogramming Chromatin remodeling Non-coding RNA Non-histone chromosomal elements Dosage compensation Nuclear organization Epigenetic therapy and diagnostics Nutrition and environmental epigenetics Cancer epigenetics Neuroepigenetics
×
引用
GB/T 7714-2015
复制
MLA
复制
APA
复制
导出至
BibTeX EndNote RefMan NoteFirst NoteExpress
×
提示
您的信息不完整,为了账户安全,请先补充。
现在去补充
×
提示
您因"违规操作"
具体请查看互助需知
我知道了
×
提示
确定
请完成安全验证×
copy
已复制链接
快去分享给好友吧!
我知道了
右上角分享
点击右上角分享
0
联系我们:info@booksci.cn Book学术提供免费学术资源搜索服务,方便国内外学者检索中英文文献。致力于提供最便捷和优质的服务体验。 Copyright © 2023 布克学术 All rights reserved.
京ICP备2023020795号-1
ghs 京公网安备 11010802042870号
Book学术文献互助
Book学术文献互助群
群 号:604180095
Book学术官方微信