STAG2 expression imparts distinct therapeutic vulnerabilities in muscle-invasive bladder cancer cells.

IF 6.4 2区 医学 Q1 ONCOLOGY
Sarah R Athans, Henry Withers, Aimee Stablewski, Katerina Gurova, Joyce Ohm, Anna Woloszynska
{"title":"STAG2 expression imparts distinct therapeutic vulnerabilities in muscle-invasive bladder cancer cells.","authors":"Sarah R Athans, Henry Withers, Aimee Stablewski, Katerina Gurova, Joyce Ohm, Anna Woloszynska","doi":"10.1038/s41389-025-00548-3","DOIUrl":null,"url":null,"abstract":"<p><p>Expression of stromal antigen 2 (STAG2), a member of the cohesin complex, is associated with aggressive tumor characteristics and worse clinical outcomes in muscle invasive bladder cancer (MIBC) patients. The mechanism by which STAG2 acts in a pro-oncogenic manner in bladder cancer remains unknown. Due to this elusive role of STAG2, targetable vulnerabilities based on STAG2 expression have not yet been identified. In the current study, we sought to uncover therapeutic vulnerabilities of muscle invasive bladder cancer cells based on the expression of STAG2. Using CRISPR-Cas9, we generated isogenic STAG2 wild-type (WT) and knock out (KO) cell lines and treated each cell line with a panel of 312 anti-cancer compounds. We identified 100 total drug hits and found that STAG2 KO sensitized cells to treatment with PLK1 inhibitor rigosertib, whereas STAG2 KO protected cells from treatment with MEK inhibitor TAK-733 and PI3K inhibitor PI-103. After querying drug sensitivity data of over 4500 drugs in 24 bladder cancer cell lines from the DepMap database, we found that cells with less STAG2 mRNA expression are more sensitive to ATR and CHK inhibition. In dose-response studies, STAG2 KO cells are more sensitive to the ATR inhibitor berzosertib, whereas STAG2 WT cells are more sensitive to PI3K inhibitor PI-103. These results, in combination with RNA-seq analysis of STAG2-regulated genes, suggest a novel role of STAG2 in regulating PI3K signaling in bladder cancer cells. Finally, synergy experiments revealed that berzosertib exhibits significant synergistic cytotoxicity in combination with cisplatin against MIBC cells. Altogether, our study presents evidence that berzosertib, PI-103, and the combination of berzosertib with cisplatin may be novel opportunities to investigate as precision medicine approaches for MIBC patients based on STAG2 tumor expression.</p>","PeriodicalId":19489,"journal":{"name":"Oncogenesis","volume":"14 1","pages":"4"},"PeriodicalIF":6.4000,"publicationDate":"2025-03-01","publicationTypes":"Journal Article","fieldsOfStudy":null,"isOpenAccess":false,"openAccessPdf":"https://www.ncbi.nlm.nih.gov/pmc/articles/PMC11873148/pdf/","citationCount":"0","resultStr":null,"platform":"Semanticscholar","paperid":null,"PeriodicalName":"Oncogenesis","FirstCategoryId":"3","ListUrlMain":"https://doi.org/10.1038/s41389-025-00548-3","RegionNum":2,"RegionCategory":"医学","ArticlePicture":[],"TitleCN":null,"AbstractTextCN":null,"PMCID":null,"EPubDate":"","PubModel":"","JCR":"Q1","JCRName":"ONCOLOGY","Score":null,"Total":0}
引用次数: 0

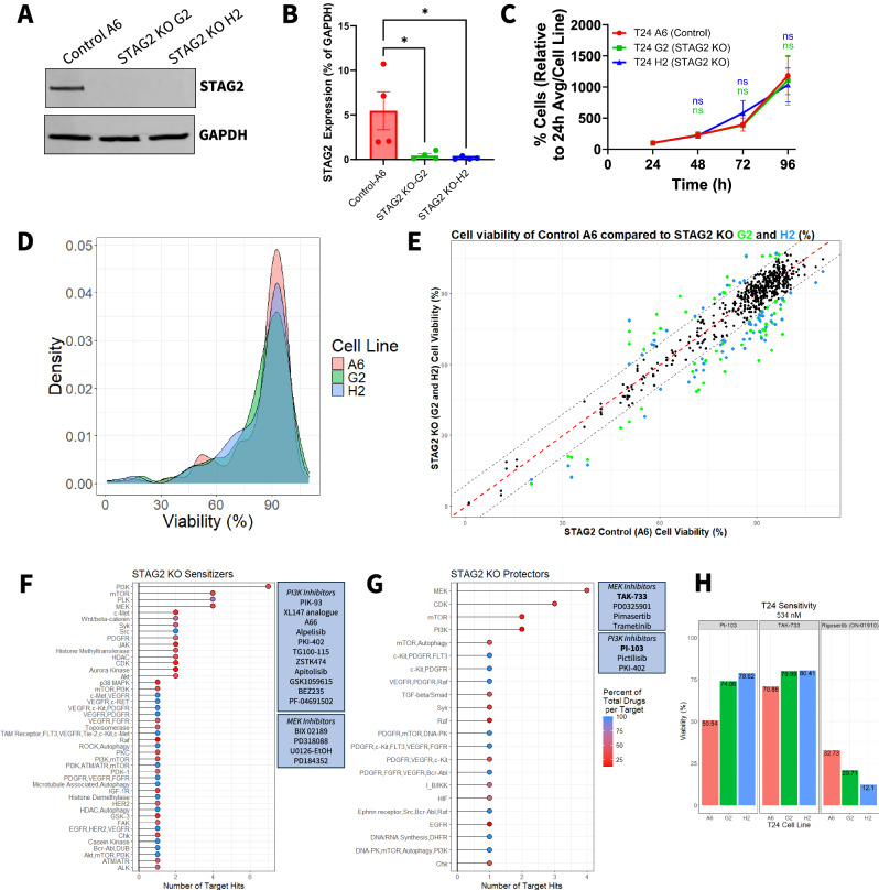
Abstract

Expression of stromal antigen 2 (STAG2), a member of the cohesin complex, is associated with aggressive tumor characteristics and worse clinical outcomes in muscle invasive bladder cancer (MIBC) patients. The mechanism by which STAG2 acts in a pro-oncogenic manner in bladder cancer remains unknown. Due to this elusive role of STAG2, targetable vulnerabilities based on STAG2 expression have not yet been identified. In the current study, we sought to uncover therapeutic vulnerabilities of muscle invasive bladder cancer cells based on the expression of STAG2. Using CRISPR-Cas9, we generated isogenic STAG2 wild-type (WT) and knock out (KO) cell lines and treated each cell line with a panel of 312 anti-cancer compounds. We identified 100 total drug hits and found that STAG2 KO sensitized cells to treatment with PLK1 inhibitor rigosertib, whereas STAG2 KO protected cells from treatment with MEK inhibitor TAK-733 and PI3K inhibitor PI-103. After querying drug sensitivity data of over 4500 drugs in 24 bladder cancer cell lines from the DepMap database, we found that cells with less STAG2 mRNA expression are more sensitive to ATR and CHK inhibition. In dose-response studies, STAG2 KO cells are more sensitive to the ATR inhibitor berzosertib, whereas STAG2 WT cells are more sensitive to PI3K inhibitor PI-103. These results, in combination with RNA-seq analysis of STAG2-regulated genes, suggest a novel role of STAG2 in regulating PI3K signaling in bladder cancer cells. Finally, synergy experiments revealed that berzosertib exhibits significant synergistic cytotoxicity in combination with cisplatin against MIBC cells. Altogether, our study presents evidence that berzosertib, PI-103, and the combination of berzosertib with cisplatin may be novel opportunities to investigate as precision medicine approaches for MIBC patients based on STAG2 tumor expression.

Abstract Image

Abstract Image

Abstract Image

STAG2表达在肌肉侵袭性膀胱癌细胞中具有明显的治疗脆弱性。
基质抗原 2(STAG2)是凝聚素复合体的一个成员,它的表达与侵袭性肿瘤特征和肌浸润性膀胱癌(MIBC)患者较差的临床预后有关。STAG2 在膀胱癌中的促癌作用机制尚不清楚。由于 STAG2 的这种难以捉摸的作用,基于 STAG2 表达的可靶向脆弱性尚未确定。在本研究中,我们试图根据 STAG2 的表达发现肌层浸润性膀胱癌细胞的治疗弱点。利用 CRISPR-Cas9,我们生成了 STAG2 野生型(WT)和基因敲除(KO)的同源细胞系,并用 312 种抗癌化合物处理了每种细胞系。我们共鉴定了 100 种药物,发现 STAG2 KO 使细胞对 PLK1 抑制剂 rigosertib 的处理敏感,而 STAG2 KO 则保护细胞免受 MEK 抑制剂 TAK-733 和 PI3K 抑制剂 PI-103 的处理。在查询了DepMap数据库中24种膀胱癌细胞系4500多种药物的敏感性数据后,我们发现STAG2 mRNA表达较少的细胞对ATR和CHK抑制剂更敏感。在剂量反应研究中,STAG2 KO 细胞对 ATR 抑制剂 berzosertib 更敏感,而 STAG2 WT 细胞对 PI3K 抑制剂 PI-103 更敏感。这些结果与 STAG2 调节基因的 RNA-seq 分析相结合,表明 STAG2 在调节膀胱癌细胞中的 PI3K 信号转导方面发挥着新的作用。最后,协同作用实验显示,berzosertib 与顺铂联用对 MIBC 细胞具有显著的协同细胞毒性。总之,我们的研究提供了证据,证明贝瑞替布、PI-103以及贝瑞替布与顺铂联用可能是基于STAG2肿瘤表达研究MIBC患者精准医疗方法的新机遇。
本文章由计算机程序翻译,如有差异,请以英文原文为准。
求助全文
约1分钟内获得全文 求助全文
来源期刊
Oncogenesis
Oncogenesis ONCOLOGY-
CiteScore
11.90
自引率
0.00%
发文量
70
审稿时长
26 weeks
期刊介绍: Oncogenesis is a peer-reviewed open access online journal that publishes full-length papers, reviews, and short communications exploring the molecular basis of cancer and related phenomena. It seeks to promote diverse and integrated areas of molecular biology, cell biology, oncology, and genetics.
×
引用
GB/T 7714-2015
复制
MLA
复制
APA
复制
导出至
BibTeX EndNote RefMan NoteFirst NoteExpress
×
提示
您的信息不完整,为了账户安全,请先补充。
现在去补充
×
提示
您因"违规操作"
具体请查看互助需知
我知道了
×
提示
确定
请完成安全验证×
copy
已复制链接
快去分享给好友吧!
我知道了
右上角分享
点击右上角分享
0
联系我们:info@booksci.cn Book学术提供免费学术资源搜索服务,方便国内外学者检索中英文文献。致力于提供最便捷和优质的服务体验。 Copyright © 2023 布克学术 All rights reserved.
京ICP备2023020795号-1
ghs 京公网安备 11010802042870号
Book学术文献互助
Book学术文献互助群
群 号:604180095
Book学术官方微信