Secretagogin Is Highly Expressed in Enteroendocrine K Cells and Plays a Critical Role in Nutrient-Induced GIP Secretion.

IF 3.1 Q2 ENDOCRINOLOGY & METABOLISM
Journal of the Endocrine Society Pub Date : 2025-02-21 eCollection Date: 2025-02-04 DOI:10.1210/jendso/bvaf022
Xinyu Liu, Xuan Liu, Yuanyuan Hu, Xin Wang, Xin Yang, Bin Yan, Yiting Zhou, Lingzhi Zhou, Gang Fan, Jing Yang
{"title":"Secretagogin Is Highly Expressed in Enteroendocrine K Cells and Plays a Critical Role in Nutrient-Induced GIP Secretion.","authors":"Xinyu Liu, Xuan Liu, Yuanyuan Hu, Xin Wang, Xin Yang, Bin Yan, Yiting Zhou, Lingzhi Zhou, Gang Fan, Jing Yang","doi":"10.1210/jendso/bvaf022","DOIUrl":null,"url":null,"abstract":"<p><strong>Context: </strong>Incretin hormones, primarily composed of glucose-dependent insulinotropic polypeptide (GIP) and glucagon-like peptide-1 (GLP-1), are secreted by enteroendocrine cells (EECs) and play crucial roles in maintaining blood glucose homeostasis. Notably, GIP accounts for two-thirds of the entire incretin effect. However, the secretion and function of GIP are impaired in individuals with type 2 diabetes mellitus (T2DM), and the regulatory mechanisms governing GIP secretion remain unclear.</p><p><strong>Objective: </strong>Our study aims to explore the role of an EEC-enriched protein, Secretagogin (SCGN), in the regulation of GIP secretion.</p><p><strong>Methods: </strong>We collected duodenal tissues from both humans and mice to observe the colocalization of SCGN and GIP in EECs. Additionally, we utilized human cohorts and gene-edited mouse models to investigate the effect of SCGN on GIP secretion. Our study included 128 subjects, comprising 64 individuals diagnosed with newly onset diabetes and 64 age- and sex-matched nondiabetic healthy controls. At the animal level, we employed leptin receptor-deficient (db/db) mice and <i>Scgn</i> knockout mice for our investigations.</p><p><strong>Results: </strong>Our findings indicate that SCGN is abundantly expressed in GIP-producing K cells within the intestinal epithelium of both humans and mice. We observed a positive correlation between SCGN and GIP levels in postprandial states among patients with T2DM, db/db mice, and their healthy controls. Notably, <i>Scgn</i> knockout mice exhibited decreased GIP and insulin secretion. However, SCGN deficiency did not affect K-cell number, GIP mRNA expression, or intestinal morphology.</p><p><strong>Conclusion: </strong>Collectively, these findings demonstrate that SCGN is a key regulator of nutrient-induced GIP secretion.</p>","PeriodicalId":17334,"journal":{"name":"Journal of the Endocrine Society","volume":"9 3","pages":"bvaf022"},"PeriodicalIF":3.1000,"publicationDate":"2025-02-21","publicationTypes":"Journal Article","fieldsOfStudy":null,"isOpenAccess":false,"openAccessPdf":"https://www.ncbi.nlm.nih.gov/pmc/articles/PMC11859952/pdf/","citationCount":"0","resultStr":null,"platform":"Semanticscholar","paperid":null,"PeriodicalName":"Journal of the Endocrine Society","FirstCategoryId":"1085","ListUrlMain":"https://doi.org/10.1210/jendso/bvaf022","RegionNum":0,"RegionCategory":null,"ArticlePicture":[],"TitleCN":null,"AbstractTextCN":null,"PMCID":null,"EPubDate":"2025/2/4 0:00:00","PubModel":"eCollection","JCR":"Q2","JCRName":"ENDOCRINOLOGY & METABOLISM","Score":null,"Total":0}
引用次数: 0

Abstract

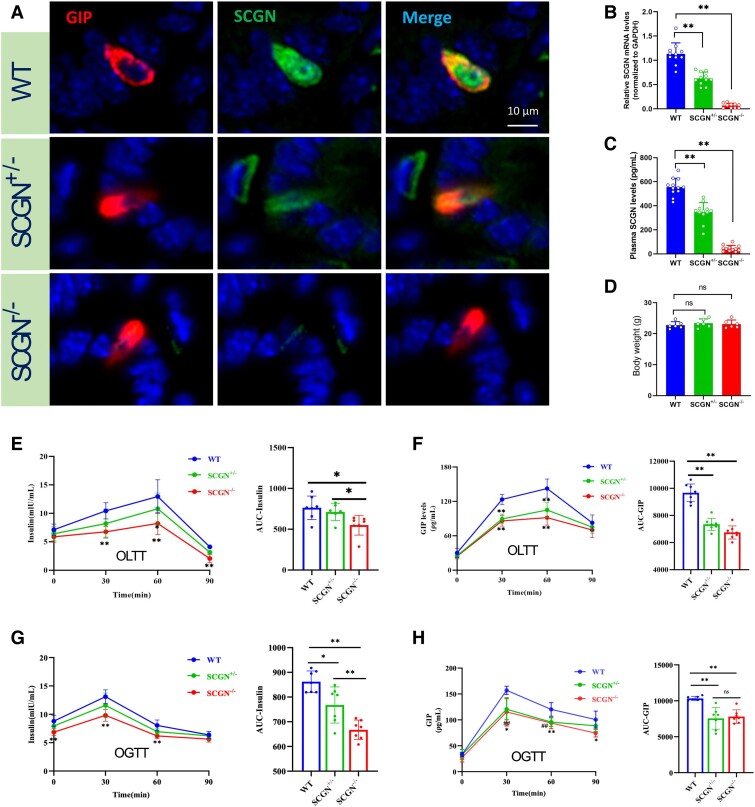
Context: Incretin hormones, primarily composed of glucose-dependent insulinotropic polypeptide (GIP) and glucagon-like peptide-1 (GLP-1), are secreted by enteroendocrine cells (EECs) and play crucial roles in maintaining blood glucose homeostasis. Notably, GIP accounts for two-thirds of the entire incretin effect. However, the secretion and function of GIP are impaired in individuals with type 2 diabetes mellitus (T2DM), and the regulatory mechanisms governing GIP secretion remain unclear.

Objective: Our study aims to explore the role of an EEC-enriched protein, Secretagogin (SCGN), in the regulation of GIP secretion.

Methods: We collected duodenal tissues from both humans and mice to observe the colocalization of SCGN and GIP in EECs. Additionally, we utilized human cohorts and gene-edited mouse models to investigate the effect of SCGN on GIP secretion. Our study included 128 subjects, comprising 64 individuals diagnosed with newly onset diabetes and 64 age- and sex-matched nondiabetic healthy controls. At the animal level, we employed leptin receptor-deficient (db/db) mice and Scgn knockout mice for our investigations.

Results: Our findings indicate that SCGN is abundantly expressed in GIP-producing K cells within the intestinal epithelium of both humans and mice. We observed a positive correlation between SCGN and GIP levels in postprandial states among patients with T2DM, db/db mice, and their healthy controls. Notably, Scgn knockout mice exhibited decreased GIP and insulin secretion. However, SCGN deficiency did not affect K-cell number, GIP mRNA expression, or intestinal morphology.

Conclusion: Collectively, these findings demonstrate that SCGN is a key regulator of nutrient-induced GIP secretion.

Abstract Image

Abstract Image

Abstract Image

分泌素在肠内分泌K细胞中高表达,在营养诱导的GIP分泌中起关键作用。
背景:肠促胰岛素激素主要由肠内分泌细胞(EECs)分泌,在维持血糖稳态中起关键作用,主要由葡萄糖依赖性胰岛素性多肽(GIP)和胰高血糖素样肽-1 (GLP-1)组成。值得注意的是,GIP占整个肠促胰岛素效应的三分之二。然而,在2型糖尿病(T2DM)患者中,GIP的分泌和功能受损,并且控制GIP分泌的调节机制尚不清楚。目的:探讨eec富集蛋白分泌素(SCGN)在GIP分泌调控中的作用。方法:收集人和小鼠的十二指肠组织,观察SCGN和GIP在脑脊液中的共定位。此外,我们利用人类队列和基因编辑的小鼠模型来研究SCGN对GIP分泌的影响。我们的研究包括128名受试者,包括64名诊断为新发糖尿病的个体和64名年龄和性别匹配的非糖尿病健康对照。在动物水平上,我们使用瘦素受体缺陷(db/db)小鼠和Scgn敲除小鼠进行研究。结果:我们的研究结果表明,SCGN在人和小鼠肠上皮内产生gip的K细胞中大量表达。我们观察到T2DM患者、db/db小鼠及其健康对照组餐后状态下SCGN和GIP水平呈正相关。值得注意的是,Scgn敲除小鼠表现出GIP和胰岛素分泌下降。然而,SCGN缺乏并不影响k细胞数量、GIP mRNA表达或肠道形态。结论:综上所述,这些发现表明SCGN是营养诱导的GIP分泌的关键调节因子。
本文章由计算机程序翻译,如有差异,请以英文原文为准。
求助全文
约1分钟内获得全文 求助全文
来源期刊
Journal of the Endocrine Society
Journal of the Endocrine Society Medicine-Endocrinology, Diabetes and Metabolism
CiteScore
5.50
自引率
0.00%
发文量
2039
审稿时长
9 weeks
×
引用
GB/T 7714-2015
复制
MLA
复制
APA
复制
导出至
BibTeX EndNote RefMan NoteFirst NoteExpress
×
提示
您的信息不完整,为了账户安全,请先补充。
现在去补充
×
提示
您因"违规操作"
具体请查看互助需知
我知道了
×
提示
确定
请完成安全验证×
copy
已复制链接
快去分享给好友吧!
我知道了
右上角分享
点击右上角分享
0
联系我们:info@booksci.cn Book学术提供免费学术资源搜索服务,方便国内外学者检索中英文文献。致力于提供最便捷和优质的服务体验。 Copyright © 2023 布克学术 All rights reserved.
京ICP备2023020795号-1
ghs 京公网安备 11010802042870号
Book学术文献互助
Book学术文献互助群
群 号:604180095
Book学术官方微信