Malnutrition and sarcopenia in inpatient rehabilitation: prevalence and associations with changes in bodyweight, muscle strength, and functional independence.

IF 2.3 4区 医学 Q1 REHABILITATION
Undine Lehmann, Katja Uhlmann, André Meichtry, Marc Spielmanns, Sabine Spielmanns, Ramin Khatami, Laura Marty, Susanne Rüegsegger, Reto W Kressig, Caroline M Kiss, Clare Maguire, Andrea Zurfluh, Thimo Marcin
{"title":"Malnutrition and sarcopenia in inpatient rehabilitation: prevalence and associations with changes in bodyweight, muscle strength, and functional independence.","authors":"Undine Lehmann, Katja Uhlmann, André Meichtry, Marc Spielmanns, Sabine Spielmanns, Ramin Khatami, Laura Marty, Susanne Rüegsegger, Reto W Kressig, Caroline M Kiss, Clare Maguire, Andrea Zurfluh, Thimo Marcin","doi":"10.2340/jrm.v57.42215","DOIUrl":null,"url":null,"abstract":"<p><strong>Objective: </strong>To investigate the prevalence of malnutrition and sarcopenia in different disciplines of inpatient rehabilitation and the course of nutritional status parameters.</p><p><strong>Design: </strong>Multi-centre cross-sectional prevalence study and longitudinal observational study.</p><p><strong>Subjects/patients: </strong>Inpatients (> 18 years) in geriatric, pulmonary, cardiovascular, internal medicine/oncological, musculoskeletal, or neurological rehabilitation in 5 rehabilitation centres were included.</p><p><strong>Methods: </strong>Malnutrition was assessed according to the Global Leadership Initiative on Malnutrition criteria. Sarcopenia was assessed according to the European Working Group on Sarcopenia in Older People criteria. Bodyweight, hand grip strength (HGS), and functional independence measure (FIM) were assessed within 3 days of admission and after 21 days of rehabilitation and analysed using linear mixed models with time*diagnosis interaction.</p><p><strong>Results: </strong>The study included 558 patients (51.8% male, median age 73.0 years). The overall prevalence of malnutrition and sarcopenia was 35.5% (95% CI 31.5, 39.6%) and 32.7% (95% CI 28.8, 36.8%), respectively. Patients with risk of malnutrition lost on average 1.14 kg (95% CI -1.64, -0.63) during rehabilitation. Patients slightly increased their HGS and FIM, irrespective of risk or diagnosis of malnutrition or sarcopenia. However, at the end of the rehabilitation, malnourished or sarcopenic patients had still a significantly lower bodyweight, HGS, and FIM than patients without (p < 0.01). Some 37.3% of patients at risk of and 35.4% with diagnosed -malnutrition did not receive group or individual nutritional -counselling.</p><p><strong>Conclusion: </strong>Malnutrition and sarcopenia are highly prevalent during inpatient rehabilitation. Nevertheless, dietitians are often not involved in the therapy. While nutritional parameters and functional independence improve, patients with malnutrition and sarcopenia remain on a lower level after 3 weeks of rehabilitation. Long-term follow-up after rehabilitation is recommended to prevent nutritional and muscular decline and related negative health outcomes.</p>","PeriodicalId":54768,"journal":{"name":"Journal of Rehabilitation Medicine","volume":"57 ","pages":"jrm42215"},"PeriodicalIF":2.3000,"publicationDate":"2025-02-25","publicationTypes":"Journal Article","fieldsOfStudy":null,"isOpenAccess":false,"openAccessPdf":"https://www.ncbi.nlm.nih.gov/pmc/articles/PMC11877858/pdf/","citationCount":"0","resultStr":null,"platform":"Semanticscholar","paperid":null,"PeriodicalName":"Journal of Rehabilitation Medicine","FirstCategoryId":"3","ListUrlMain":"https://doi.org/10.2340/jrm.v57.42215","RegionNum":4,"RegionCategory":"医学","ArticlePicture":[],"TitleCN":null,"AbstractTextCN":null,"PMCID":null,"EPubDate":"","PubModel":"","JCR":"Q1","JCRName":"REHABILITATION","Score":null,"Total":0}
引用次数: 0

Abstract

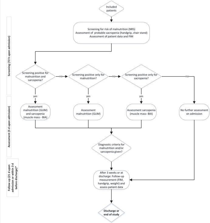
Objective: To investigate the prevalence of malnutrition and sarcopenia in different disciplines of inpatient rehabilitation and the course of nutritional status parameters.

Design: Multi-centre cross-sectional prevalence study and longitudinal observational study.

Subjects/patients: Inpatients (> 18 years) in geriatric, pulmonary, cardiovascular, internal medicine/oncological, musculoskeletal, or neurological rehabilitation in 5 rehabilitation centres were included.

Methods: Malnutrition was assessed according to the Global Leadership Initiative on Malnutrition criteria. Sarcopenia was assessed according to the European Working Group on Sarcopenia in Older People criteria. Bodyweight, hand grip strength (HGS), and functional independence measure (FIM) were assessed within 3 days of admission and after 21 days of rehabilitation and analysed using linear mixed models with time*diagnosis interaction.

Results: The study included 558 patients (51.8% male, median age 73.0 years). The overall prevalence of malnutrition and sarcopenia was 35.5% (95% CI 31.5, 39.6%) and 32.7% (95% CI 28.8, 36.8%), respectively. Patients with risk of malnutrition lost on average 1.14 kg (95% CI -1.64, -0.63) during rehabilitation. Patients slightly increased their HGS and FIM, irrespective of risk or diagnosis of malnutrition or sarcopenia. However, at the end of the rehabilitation, malnourished or sarcopenic patients had still a significantly lower bodyweight, HGS, and FIM than patients without (p < 0.01). Some 37.3% of patients at risk of and 35.4% with diagnosed -malnutrition did not receive group or individual nutritional -counselling.

Conclusion: Malnutrition and sarcopenia are highly prevalent during inpatient rehabilitation. Nevertheless, dietitians are often not involved in the therapy. While nutritional parameters and functional independence improve, patients with malnutrition and sarcopenia remain on a lower level after 3 weeks of rehabilitation. Long-term follow-up after rehabilitation is recommended to prevent nutritional and muscular decline and related negative health outcomes.

Abstract Image

Abstract Image

Abstract Image

住院康复患者营养不良和肌肉减少症:患病率及其与体重、肌肉力量和功能独立性变化的关系
目的:了解不同学科住院康复患者营养不良和肌肉减少症的患病率及病程营养状况参数。设计:多中心横断面流行病学研究和纵向观察研究。研究对象/患者:包括5个康复中心的老年、肺部、心血管、内科/肿瘤、肌肉骨骼或神经康复住院患者(年龄0 ~ 18岁)。方法:根据全球营养不良领导倡议标准对营养不良进行评估。根据欧洲老年人肌肉减少症工作组的标准对肌肉减少症进行评估。在入院3天内和康复21天后评估体重、握力(HGS)和功能独立性测量(FIM),并使用时间*诊断交互作用的线性混合模型进行分析。结果:纳入558例患者,其中男性51.8%,中位年龄73.0岁。营养不良和肌肉减少症的总体患病率分别为35.5% (95% CI 31.5, 39.6%)和32.7% (95% CI 28.8, 36.8%)。有营养不良风险的患者在康复期间平均减少1.14公斤(95% CI -1.64, -0.63)。患者的HGS和FIM略有增加,与风险或营养不良或肌肉减少症的诊断无关。然而,在康复结束时,营养不良或肌肉减少患者的体重、HGS和FIM仍明显低于未接受康复治疗的患者(p结论:营养不良和肌肉减少在住院康复期间非常普遍。然而,营养师通常不参与治疗。虽然营养参数和功能独立性有所改善,但在康复3周后,营养不良和肌肉减少的患者仍处于较低水平。建议在康复后进行长期随访,以防止营养和肌肉衰退以及相关的负面健康结果。
本文章由计算机程序翻译,如有差异,请以英文原文为准。
求助全文
约1分钟内获得全文 求助全文
来源期刊
CiteScore
5.60
自引率
5.70%
发文量
102
审稿时长
4-8 weeks
期刊介绍: Journal of Rehabilitation Medicine is an international peer-review journal published in English, with at least 10 issues published per year. Original articles, reviews, case reports, short communications, special reports and letters to the editor are published, as also are editorials and book reviews. The journal strives to provide its readers with a variety of topics, including: functional assessment and intervention studies, clinical studies in various patient groups, methodology in physical and rehabilitation medicine, epidemiological studies on disabling conditions and reports on vocational and sociomedical aspects of rehabilitation.
×
引用
GB/T 7714-2015
复制
MLA
复制
APA
复制
导出至
BibTeX EndNote RefMan NoteFirst NoteExpress
×
提示
您的信息不完整,为了账户安全,请先补充。
现在去补充
×
提示
您因"违规操作"
具体请查看互助需知
我知道了
×
提示
确定
请完成安全验证×
copy
已复制链接
快去分享给好友吧!
我知道了
右上角分享
点击右上角分享
0
联系我们:info@booksci.cn Book学术提供免费学术资源搜索服务,方便国内外学者检索中英文文献。致力于提供最便捷和优质的服务体验。 Copyright © 2023 布克学术 All rights reserved.
京ICP备2023020795号-1
ghs 京公网安备 11010802042870号
Book学术文献互助
Book学术文献互助群
群 号:604180095
Book学术官方微信