Effect of methyl DNA adducts on 3'-5' exonuclease activity of human TREX1.

IF 4.3 3区 生物学 Q2 BIOCHEMISTRY & MOLECULAR BIOLOGY
Nikhil Tuti, Unnikrishnan P Shaji, Susmita Das, Roy Anindya
{"title":"Effect of methyl DNA adducts on 3'-5' exonuclease activity of human TREX1.","authors":"Nikhil Tuti, Unnikrishnan P Shaji, Susmita Das, Roy Anindya","doi":"10.1042/BCJ20240600","DOIUrl":null,"url":null,"abstract":"<p><p>Three-prime repair exonuclease 1 (TREX1) is a 3'-5' exonuclease that plays an important role in clearing cytoplasmic DNA. Additionally, TREX1 is translocated to the nucleus after DNA damage and assists in DNA repair. In this work, we evaluated the activity of TREX1 in the context of the removal of methyl DNA adducts. We observed that TREX1 was less efficient at degrading methyl methanesulfonate (MMS)-treated methylated DNA compared with normal DNA. Two methyl DNA adducts, N1-methyladenine and N3-methylcytosine, were found to block TREX1 exonuclease activity. To understand the mechanism of limited TREX1-mediated degradation of MMS-damaged DNA, stem-loop substrates containing solitary methyl adducts were prepared. We found that when the solitary methyl adducts were present at the 3'-terminal single-stranded overhang, it prevented degradation by TREX1. However, TREX1 could efficiently process internally located duplex DNA methyl adducts when the 3'-terminal of the scissile strand was damage-free. Broadly, these observations suggest that TREX1 may be capable of resecting methyl adducts containing DNA, but it might be less proficient of removing 3'-terminal DNA methyl adducts.</p>","PeriodicalId":8825,"journal":{"name":"Biochemical Journal","volume":" ","pages":"263-273"},"PeriodicalIF":4.3000,"publicationDate":"2025-03-05","publicationTypes":"Journal Article","fieldsOfStudy":null,"isOpenAccess":false,"openAccessPdf":"https://www.ncbi.nlm.nih.gov/pmc/articles/PMC12133304/pdf/","citationCount":"0","resultStr":null,"platform":"Semanticscholar","paperid":null,"PeriodicalName":"Biochemical Journal","FirstCategoryId":"99","ListUrlMain":"https://doi.org/10.1042/BCJ20240600","RegionNum":3,"RegionCategory":"生物学","ArticlePicture":[],"TitleCN":null,"AbstractTextCN":null,"PMCID":null,"EPubDate":"","PubModel":"","JCR":"Q2","JCRName":"BIOCHEMISTRY & MOLECULAR BIOLOGY","Score":null,"Total":0}
引用次数: 0

Abstract

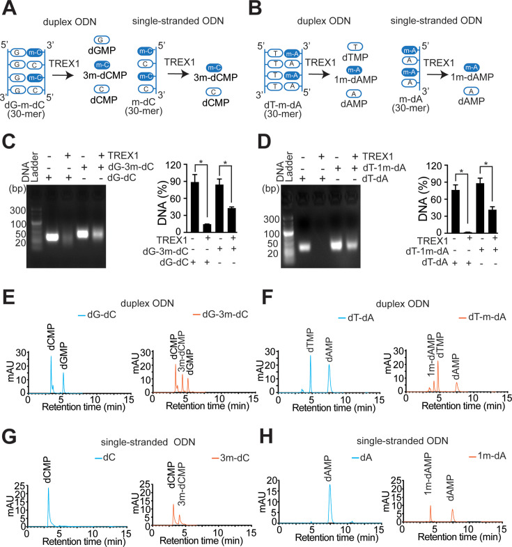
Three-prime repair exonuclease 1 (TREX1) is a 3'-5' exonuclease that plays an important role in clearing cytoplasmic DNA. Additionally, TREX1 is translocated to the nucleus after DNA damage and assists in DNA repair. In this work, we evaluated the activity of TREX1 in the context of the removal of methyl DNA adducts. We observed that TREX1 was less efficient at degrading methyl methanesulfonate (MMS)-treated methylated DNA compared with normal DNA. Two methyl DNA adducts, N1-methyladenine and N3-methylcytosine, were found to block TREX1 exonuclease activity. To understand the mechanism of limited TREX1-mediated degradation of MMS-damaged DNA, stem-loop substrates containing solitary methyl adducts were prepared. We found that when the solitary methyl adducts were present at the 3'-terminal single-stranded overhang, it prevented degradation by TREX1. However, TREX1 could efficiently process internally located duplex DNA methyl adducts when the 3'-terminal of the scissile strand was damage-free. Broadly, these observations suggest that TREX1 may be capable of resecting methyl adducts containing DNA, but it might be less proficient of removing 3'-terminal DNA methyl adducts.

Abstract Image

Abstract Image

Abstract Image

甲基DNA加合物对TREX1基因3′-5′外切酶活性的影响。
3 - ‘修复外切酶1 (TREX1)是一种3’-5'外切酶,在清除细胞质DNA中起重要作用。此外,TREX1在DNA损伤后易位到细胞核并协助DNA修复。在这项工作中,我们评估了TREX1在甲基DNA加合物去除的背景下的活性。我们观察到TREX1在降解mms处理的甲基化DNA方面比正常DNA效率低。两种甲基DNA加合物,n1 -甲基腺嘌呤和n3 -甲基胞嘧啶,被发现阻断TREX1外切酶活性。为了了解trex1介导的mms损伤DNA的有限降解机制,制备了含有孤立甲基加合物的茎环底物。我们发现,当单独的甲基加合物存在于3'端单链悬垂时,它可以阻止TREX1的降解。然而,当可剪链的3'端无损伤时,TREX1可以有效地处理位于内部的双链DNA甲基加合物。总的来说,这些观察结果表明TREX1可能能够切除含有DNA的甲基加合物,但它似乎不太擅长去除3'端DNA的甲基加合物。
本文章由计算机程序翻译,如有差异,请以英文原文为准。
求助全文
约1分钟内获得全文 求助全文
来源期刊
Biochemical Journal
Biochemical Journal 生物-生化与分子生物学
CiteScore
8.00
自引率
0.00%
发文量
255
审稿时长
1 months
期刊介绍: Exploring the molecular mechanisms that underpin key biological processes, the Biochemical Journal is a leading bioscience journal publishing high-impact scientific research papers and reviews on the latest advances and new mechanistic concepts in the fields of biochemistry, cellular biosciences and molecular biology. The Journal and its Editorial Board are committed to publishing work that provides a significant advance to current understanding or mechanistic insights; studies that go beyond observational work using in vitro and/or in vivo approaches are welcomed. Painless publishing: All papers undergo a rigorous peer review process; however, the Editorial Board is committed to ensuring that, if revisions are recommended, extra experiments not necessary to the paper will not be asked for. Areas covered in the journal include: Cell biology Chemical biology Energy processes Gene expression and regulation Mechanisms of disease Metabolism Molecular structure and function Plant biology Signalling
×
引用
GB/T 7714-2015
复制
MLA
复制
APA
复制
导出至
BibTeX EndNote RefMan NoteFirst NoteExpress
×
提示
您的信息不完整,为了账户安全,请先补充。
现在去补充
×
提示
您因"违规操作"
具体请查看互助需知
我知道了
×
提示
确定
请完成安全验证×
copy
已复制链接
快去分享给好友吧!
我知道了
右上角分享
点击右上角分享
0
联系我们:info@booksci.cn Book学术提供免费学术资源搜索服务,方便国内外学者检索中英文文献。致力于提供最便捷和优质的服务体验。 Copyright © 2023 布克学术 All rights reserved.
京ICP备2023020795号-1
ghs 京公网安备 11010802042870号
Book学术文献互助
Book学术文献互助群
群 号:604180095
Book学术官方微信