Routine measurement in low back pain; towards a pragmatic patient-reported productivity cost outcome measurement using the institute for medical technology assessment productivity cost questionnaire.

IF 3 3区 医学 Q1 ECONOMICS
European Journal of Health Economics Pub Date : 2025-09-01 Epub Date: 2025-02-21 DOI:10.1007/s10198-025-01756-9
Adekunle Z Ademiluyi, Antoinette D I van Asselt, Michiel F Reneman
{"title":"Routine measurement in low back pain; towards a pragmatic patient-reported productivity cost outcome measurement using the institute for medical technology assessment productivity cost questionnaire.","authors":"Adekunle Z Ademiluyi, Antoinette D I van Asselt, Michiel F Reneman","doi":"10.1007/s10198-025-01756-9","DOIUrl":null,"url":null,"abstract":"<p><strong>Purpose: </strong>The iMTA productivity cost questionnaire (iPCQ) has been recommended as a measurement tool for productivity cost, however, its use in routine care is hindered by the length of this questionnaire (18 questions). This study developed and tested a short-form (SF-) iPCQ.</p><p><strong>Method: </strong>A secondary analysis of the Groningen Spine Cohort's baseline data from patients with low back pain referred for tertiary care was performed. Six SFs were evaluated against the comprehensive iPCQ. Spearman correlation (r), intraclass correlation coefficient (ICC, agreement), standard error of measurement (SEM), and Bland-Altman's plot tested the congruence of the SFs with the comprehensive iPCQ.</p><p><strong>Results: </strong>The sample consisted of 1220 patients with low back pain. The SF version with the highest correlation (SF-3; 7 items) with the comprehensive iPCQ had r = 0.99, ICC = 0.99, SEM = 295, while the SF with the least number of items (SF-6; 5 items) had r = 0.84, ICC = 0.91, SEM = 2063. The mean productivity cost estimates of SF-3 and SF-6 were €3414 (95% CI: 3036-3791) and €3333 (95% CI: 2970-3696) respectively while that for the comprehensive iPCQ amounted to €3456 (95% CI: 3189-3720).</p><p><strong>Conclusion: </strong>A SF with seven questions was developed with a high agreement with the comprehensive iPCQ. Initial clinimetric testing was satisfactory. Further assessment is recommended.</p>","PeriodicalId":51416,"journal":{"name":"European Journal of Health Economics","volume":" ","pages":"1127-1136"},"PeriodicalIF":3.0000,"publicationDate":"2025-09-01","publicationTypes":"Journal Article","fieldsOfStudy":null,"isOpenAccess":false,"openAccessPdf":"https://www.ncbi.nlm.nih.gov/pmc/articles/PMC12432032/pdf/","citationCount":"0","resultStr":null,"platform":"Semanticscholar","paperid":null,"PeriodicalName":"European Journal of Health Economics","FirstCategoryId":"3","ListUrlMain":"https://doi.org/10.1007/s10198-025-01756-9","RegionNum":3,"RegionCategory":"医学","ArticlePicture":[],"TitleCN":null,"AbstractTextCN":null,"PMCID":null,"EPubDate":"2025/2/21 0:00:00","PubModel":"Epub","JCR":"Q1","JCRName":"ECONOMICS","Score":null,"Total":0}
引用次数: 0

Abstract

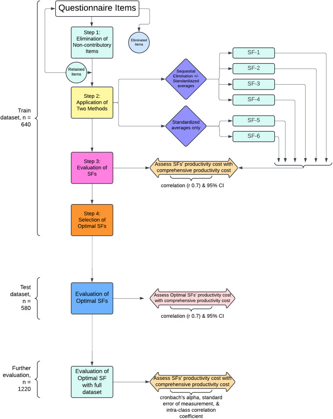
Purpose: The iMTA productivity cost questionnaire (iPCQ) has been recommended as a measurement tool for productivity cost, however, its use in routine care is hindered by the length of this questionnaire (18 questions). This study developed and tested a short-form (SF-) iPCQ.

Method: A secondary analysis of the Groningen Spine Cohort's baseline data from patients with low back pain referred for tertiary care was performed. Six SFs were evaluated against the comprehensive iPCQ. Spearman correlation (r), intraclass correlation coefficient (ICC, agreement), standard error of measurement (SEM), and Bland-Altman's plot tested the congruence of the SFs with the comprehensive iPCQ.

Results: The sample consisted of 1220 patients with low back pain. The SF version with the highest correlation (SF-3; 7 items) with the comprehensive iPCQ had r = 0.99, ICC = 0.99, SEM = 295, while the SF with the least number of items (SF-6; 5 items) had r = 0.84, ICC = 0.91, SEM = 2063. The mean productivity cost estimates of SF-3 and SF-6 were €3414 (95% CI: 3036-3791) and €3333 (95% CI: 2970-3696) respectively while that for the comprehensive iPCQ amounted to €3456 (95% CI: 3189-3720).

Conclusion: A SF with seven questions was developed with a high agreement with the comprehensive iPCQ. Initial clinimetric testing was satisfactory. Further assessment is recommended.

Abstract Image

腰痛的常规测量;采用医疗技术研究所评估生产力成本问卷,实现实用的病人报告的生产力成本结果测量。
目的:iMTA生产力成本问卷(iPCQ)已被推荐作为生产力成本的测量工具,然而,其在常规护理中的使用受到问卷长度(18个问题)的阻碍。本研究开发并测试了一种短形式(SF-) iPCQ。方法:对格罗宁根脊柱队列的基线数据进行二次分析,这些数据来自转介三级护理的腰痛患者。根据综合iPCQ对6个sf进行了评估。Spearman相关(r)、类内相关系数(ICC,一致性)、测量标准误差(SEM)和Bland-Altman图检验了sf与综合iPCQ的一致性。结果:样本包括1220例腰痛患者。相关性最高的SF版本(SF-3;7个题项)的综合iPCQ的r = 0.99, ICC = 0.99, SEM = 295,题项数最少的SF (SF-6;5项)r = 0.84, ICC = 0.91, SEM = 2063。SF-3和SF-6的平均生产力成本估计分别为3414欧元(95% CI: 3036-3791)和3333欧元(95% CI: 2970-3696),而综合iPCQ的平均生产力成本估计为3456欧元(95% CI: 3189-3720)。结论:编制的7题SF与综合iPCQ具有较高的一致性。初步临床试验令人满意。建议进一步评估。
本文章由计算机程序翻译,如有差异,请以英文原文为准。
求助全文
约1分钟内获得全文 求助全文
来源期刊
CiteScore
6.10
自引率
2.30%
发文量
131
期刊介绍: The European Journal of Health Economics is a journal of Health Economics and associated disciplines. The growing demand for health economics and the introduction of new guidelines in various European countries were the motivation to generate a highly scientific and at the same time practice oriented journal considering the requirements of various health care systems in Europe. The international scientific board of opinion leaders guarantees high-quality, peer-reviewed publications as well as articles for pragmatic approaches in the field of health economics. We intend to cover all aspects of health economics: • Basics of health economic approaches and methods • Pharmacoeconomics • Health Care Systems • Pricing and Reimbursement Systems • Quality-of-Life-Studies The editors reserve the right to reject manuscripts that do not comply with the above-mentioned requirements. The author will be held responsible for false statements or for failure to fulfill the above-mentioned requirements. Officially cited as: Eur J Health Econ
×
引用
GB/T 7714-2015
复制
MLA
复制
APA
复制
导出至
BibTeX EndNote RefMan NoteFirst NoteExpress
×
提示
您的信息不完整,为了账户安全,请先补充。
现在去补充
×
提示
您因"违规操作"
具体请查看互助需知
我知道了
×
提示
确定
请完成安全验证×
copy
已复制链接
快去分享给好友吧!
我知道了
右上角分享
点击右上角分享
0
联系我们:info@booksci.cn Book学术提供免费学术资源搜索服务,方便国内外学者检索中英文文献。致力于提供最便捷和优质的服务体验。 Copyright © 2023 布克学术 All rights reserved.
京ICP备2023020795号-1
ghs 京公网安备 11010802042870号
Book学术文献互助
Book学术文献互助群
群 号:604180095
Book学术官方微信