Assessment of Renal Function in Patients with Chronic Kidney Disease with and without Hypothyroidism.

IF 1.5 Q3 HEALTH CARE SCIENCES & SERVICES
Pujitha Mallina, Vinay Rajan, Eswar Kumar, Gullipalli Prasad
{"title":"Assessment of Renal Function in Patients with Chronic Kidney Disease with and without Hypothyroidism.","authors":"Pujitha Mallina, Vinay Rajan, Eswar Kumar, Gullipalli Prasad","doi":"10.4314/ejhs.v35i1.4","DOIUrl":null,"url":null,"abstract":"<p><strong>Background: </strong>Hypothyroidism is a common endocrine disorder with a bi-directional relationship to Chronic Kidney Disease (CKD), presenting a notable complication in CKD patients. This study aimed to explore the impact of hypothyroidism on kidney function in CKD patients.</p><p><strong>Materials and methods: </strong>This study included 150 participants, with 110 CKD patients without hypothyroidism and 40 CKD patients with hypothyroidism. The participants were further categorized into stages 3, 4, and 5 based on their estimated Glomerular Filtration Rate (eGFR). They were followed for three consecutive months at intervals of 28 ± 3 days, 57 ± 3 days, and 86 ± 3 days. Clinical and demographic data, including age, gender, serum creatinine, serum urea, Blood Urea Nitrogen (BUN), eGFR, and serum sodium, potassium, and chloride levels, were assessed over time. Data analysis was performed using GraphPad Prism, with a significance level set at 0.05%.</p><p><strong>Results: </strong>In CKD patients with hypothyroidism, serum creatinine (P = 0.0002), serum urea (P = 0.0046), and BUN (P = 0.0042) levels were significantly higher, while eGFR (P < 0.0001) was lower compared to CKD patients without hypothyroidism. Potassium levels were significantly elevated in CKD patients with hypothyroidism (P = 0.0001), whereas no significant difference was observed in serum sodium (P = 0.0802) or chloride (P = 0.2089) levels.</p><p><strong>Conclusion: </strong>This study concludes that CKD patients with hypothyroidism experience a more significant decline in kidney function compared to CKD patients without hypothyroidism.</p>","PeriodicalId":12003,"journal":{"name":"Ethiopian Journal of Health Sciences","volume":"35 1","pages":"20-27"},"PeriodicalIF":1.5000,"publicationDate":"2025-01-01","publicationTypes":"Journal Article","fieldsOfStudy":null,"isOpenAccess":false,"openAccessPdf":"https://www.ncbi.nlm.nih.gov/pmc/articles/PMC11837789/pdf/","citationCount":"0","resultStr":null,"platform":"Semanticscholar","paperid":null,"PeriodicalName":"Ethiopian Journal of Health Sciences","FirstCategoryId":"1085","ListUrlMain":"https://doi.org/10.4314/ejhs.v35i1.4","RegionNum":0,"RegionCategory":null,"ArticlePicture":[],"TitleCN":null,"AbstractTextCN":null,"PMCID":null,"EPubDate":"","PubModel":"","JCR":"Q3","JCRName":"HEALTH CARE SCIENCES & SERVICES","Score":null,"Total":0}
引用次数: 0

Abstract

Background: Hypothyroidism is a common endocrine disorder with a bi-directional relationship to Chronic Kidney Disease (CKD), presenting a notable complication in CKD patients. This study aimed to explore the impact of hypothyroidism on kidney function in CKD patients.

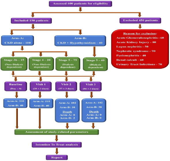
Materials and methods: This study included 150 participants, with 110 CKD patients without hypothyroidism and 40 CKD patients with hypothyroidism. The participants were further categorized into stages 3, 4, and 5 based on their estimated Glomerular Filtration Rate (eGFR). They were followed for three consecutive months at intervals of 28 ± 3 days, 57 ± 3 days, and 86 ± 3 days. Clinical and demographic data, including age, gender, serum creatinine, serum urea, Blood Urea Nitrogen (BUN), eGFR, and serum sodium, potassium, and chloride levels, were assessed over time. Data analysis was performed using GraphPad Prism, with a significance level set at 0.05%.

Results: In CKD patients with hypothyroidism, serum creatinine (P = 0.0002), serum urea (P = 0.0046), and BUN (P = 0.0042) levels were significantly higher, while eGFR (P < 0.0001) was lower compared to CKD patients without hypothyroidism. Potassium levels were significantly elevated in CKD patients with hypothyroidism (P = 0.0001), whereas no significant difference was observed in serum sodium (P = 0.0802) or chloride (P = 0.2089) levels.

Conclusion: This study concludes that CKD patients with hypothyroidism experience a more significant decline in kidney function compared to CKD patients without hypothyroidism.

Abstract Image

Abstract Image

慢性肾病伴和不伴甲状腺功能减退患者肾功能的评估。
背景:甲状腺功能减退症是一种常见的内分泌疾病,与慢性肾脏病(CKD)有双向关系,是CKD患者的一个显著并发症。本研究旨在探讨甲状腺功能减退症对 CKD 患者肾功能的影响:本研究包括 150 名参与者,其中 110 名为无甲状腺功能减退症的 CKD 患者,40 名为有甲状腺功能减退症的 CKD 患者。根据估计的肾小球滤过率(eGFR),参与者被进一步分为 3、4 和 5 期。对他们进行了连续三个月的随访,随访间隔分别为 28 ± 3 天、57 ± 3 天和 86 ± 3 天。随时间推移评估临床和人口统计学数据,包括年龄、性别、血清肌酐、血清尿素、血尿素氮 (BUN)、eGFR 以及血清钠、钾和氯化物水平。数据分析使用 GraphPad Prism 进行,显著性水平设定为 0.05%:结果:与无甲状腺功能减退症的慢性肾脏病患者相比,患有甲状腺功能减退症的慢性肾脏病患者的血清肌酐(P = 0.0002)、血清尿素(P = 0.0046)和尿素氮(BUN)(P = 0.0042)水平显著升高,而 eGFR(P < 0.0001)则较低。甲状腺功能减退症患者的血钾水平明显升高(P = 0.0001),而血清钠(P = 0.0802)或氯(P = 0.2089)水平无明显差异:本研究得出结论:与无甲状腺功能减退症的慢性肾脏病患者相比,患有甲状腺功能减退症的慢性肾脏病患者的肾功能下降更为明显。
本文章由计算机程序翻译,如有差异,请以英文原文为准。
求助全文
约1分钟内获得全文 求助全文
来源期刊
Ethiopian Journal of Health Sciences
Ethiopian Journal of Health Sciences HEALTH CARE SCIENCES & SERVICES-
CiteScore
2.10
自引率
8.30%
发文量
137
审稿时长
12 weeks
期刊介绍: Ethiopian Journal of Health Sciences is a general health science journal addressing clinical medicine, public health and biomedical sciences. Rarely, it covers veterinary medicine
×
引用
GB/T 7714-2015
复制
MLA
复制
APA
复制
导出至
BibTeX EndNote RefMan NoteFirst NoteExpress
×
提示
您的信息不完整,为了账户安全,请先补充。
现在去补充
×
提示
您因"违规操作"
具体请查看互助需知
我知道了
×
提示
确定
请完成安全验证×
copy
已复制链接
快去分享给好友吧!
我知道了
右上角分享
点击右上角分享
0
联系我们:info@booksci.cn Book学术提供免费学术资源搜索服务,方便国内外学者检索中英文文献。致力于提供最便捷和优质的服务体验。 Copyright © 2023 布克学术 All rights reserved.
京ICP备2023020795号-1
ghs 京公网安备 11010802042870号
Book学术文献互助
Book学术文献互助群
群 号:604180095
Book学术官方微信