Monotropein resists atherosclerosis by reducing inflammation, oxidative stress, and abnormal proliferation and migration of vascular smooth muscle cells.

IF 2.2 4区 医学 Q3 PHARMACOLOGY & PHARMACY
Hongliang Li, Bingqian Ye, Jiping Tian, Bofan Wang, Yiwen Zha, Shuying Zheng, Tan Ma, Wenwen Zhuang, Won Sun Park, Jingyan Liang
{"title":"Monotropein resists atherosclerosis by reducing inflammation, oxidative stress, and abnormal proliferation and migration of vascular smooth muscle cells.","authors":"Hongliang Li, Bingqian Ye, Jiping Tian, Bofan Wang, Yiwen Zha, Shuying Zheng, Tan Ma, Wenwen Zhuang, Won Sun Park, Jingyan Liang","doi":"10.4196/kjpp.24.352","DOIUrl":null,"url":null,"abstract":"<p><p>Monotropein is a compound classified into iridoid which is found in herbaceous plants Morindae officinalis. It possesses anti-inflammatory, antioxidant, and anti-osteoarthritic activities. Previous study indicates that monotropein may have the potential to combat cardiovascular disease, although the related mechanism remains unclear. In this study, we constructed the model of atherosclerosis by oxidized low density lipoprotein-induced vascular smooth muscle cells and LDLR<sup>-/-</sup> mice given high-fat diet to investigate the effects of monotropein on atherosclerosis. Our results showed that monotropein treatment significantly reduced the area of atherosclerotic plaques and necrotic cores in mice, inhibited the proliferation and migration of vascular smooth muscle cells, and reduced inflammatory responses and oxidative stress, which in turn alleviated atherosclerosis. In addition, we found that monotropein reduced the expression levels of <i>P-NF-κB</i> and <i>P-AP-1</i>. In conclusion, our data suggest that monotropein inhibited the proliferation and migration of vascular smooth muscle cells by mediating the activity of <i>NF-κB, AP-1</i>, reducing the level of inflammation and oxidative stress, and thus resisting the development of atherosclerosis. These findings demonstrate the efficacious therapeutic impact of monotropein on atherosclerosis and elucidate its specific target.</p>","PeriodicalId":54746,"journal":{"name":"Korean Journal of Physiology & Pharmacology","volume":"29 2","pages":"245-255"},"PeriodicalIF":2.2000,"publicationDate":"2025-03-01","publicationTypes":"Journal Article","fieldsOfStudy":null,"isOpenAccess":false,"openAccessPdf":"https://www.ncbi.nlm.nih.gov/pmc/articles/PMC11842295/pdf/","citationCount":"0","resultStr":null,"platform":"Semanticscholar","paperid":null,"PeriodicalName":"Korean Journal of Physiology & Pharmacology","FirstCategoryId":"3","ListUrlMain":"https://doi.org/10.4196/kjpp.24.352","RegionNum":4,"RegionCategory":"医学","ArticlePicture":[],"TitleCN":null,"AbstractTextCN":null,"PMCID":null,"EPubDate":"","PubModel":"","JCR":"Q3","JCRName":"PHARMACOLOGY & PHARMACY","Score":null,"Total":0}
引用次数: 0

Abstract

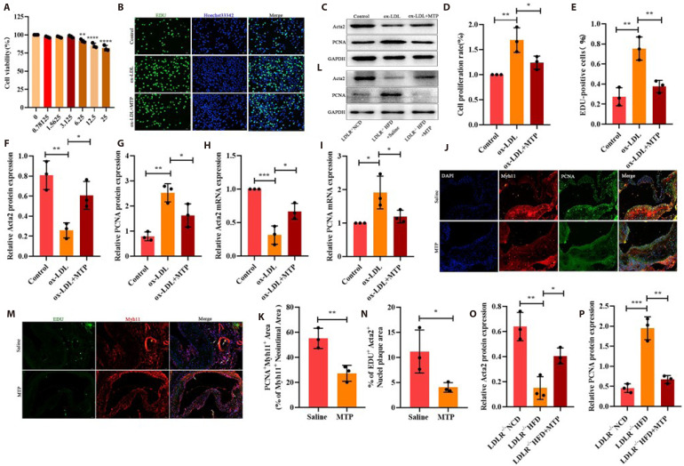
Monotropein is a compound classified into iridoid which is found in herbaceous plants Morindae officinalis. It possesses anti-inflammatory, antioxidant, and anti-osteoarthritic activities. Previous study indicates that monotropein may have the potential to combat cardiovascular disease, although the related mechanism remains unclear. In this study, we constructed the model of atherosclerosis by oxidized low density lipoprotein-induced vascular smooth muscle cells and LDLR-/- mice given high-fat diet to investigate the effects of monotropein on atherosclerosis. Our results showed that monotropein treatment significantly reduced the area of atherosclerotic plaques and necrotic cores in mice, inhibited the proliferation and migration of vascular smooth muscle cells, and reduced inflammatory responses and oxidative stress, which in turn alleviated atherosclerosis. In addition, we found that monotropein reduced the expression levels of P-NF-κB and P-AP-1. In conclusion, our data suggest that monotropein inhibited the proliferation and migration of vascular smooth muscle cells by mediating the activity of NF-κB, AP-1, reducing the level of inflammation and oxidative stress, and thus resisting the development of atherosclerosis. These findings demonstrate the efficacious therapeutic impact of monotropein on atherosclerosis and elucidate its specific target.

Abstract Image

Abstract Image

Abstract Image

单肌蛋白通过减少炎症、氧化应激和血管平滑肌细胞的异常增殖和迁移来抵抗动脉粥样硬化。
单tropein是一种环烯醚萜类化合物,存在于草本植物森科。它具有抗炎、抗氧化和抗骨关节炎的活性。先前的研究表明,单肌蛋白可能具有对抗心血管疾病的潜力,尽管相关机制尚不清楚。本研究采用氧化低密度脂蛋白诱导血管平滑肌细胞和给予高脂饮食的LDLR-/-小鼠构建动脉粥样硬化模型,探讨单肌蛋白对动脉粥样硬化的影响。我们的研究结果表明,单肌蛋白治疗可以显著减少小鼠动脉粥样硬化斑块和坏死核心的面积,抑制血管平滑肌细胞的增殖和迁移,减少炎症反应和氧化应激,从而减轻动脉粥样硬化。此外,我们发现单肌蛋白降低了P-NF-κB和P-AP-1的表达水平。综上所述,我们的数据表明,单肌蛋白通过介导NF-κB、AP-1的活性,降低炎症和氧化应激水平,从而抑制血管平滑肌细胞的增殖和迁移,从而抵抗动脉粥样硬化的发展。这些发现证明了单肌蛋白对动脉粥样硬化的有效治疗作用,并阐明了其特异性靶点。
本文章由计算机程序翻译,如有差异,请以英文原文为准。
求助全文
约1分钟内获得全文 求助全文
来源期刊
Korean Journal of Physiology & Pharmacology
Korean Journal of Physiology & Pharmacology PHARMACOLOGY & PHARMACY-PHYSIOLOGY
CiteScore
3.20
自引率
5.00%
发文量
53
审稿时长
6-12 weeks
期刊介绍: The Korean Journal of Physiology & Pharmacology (Korean J. Physiol. Pharmacol., KJPP) is the official journal of both the Korean Physiological Society (KPS) and the Korean Society of Pharmacology (KSP). The journal launched in 1997 and is published bi-monthly in English. KJPP publishes original, peer-reviewed, scientific research-based articles that report successful advances in physiology and pharmacology. KJPP welcomes the submission of all original research articles in the field of physiology and pharmacology, especially the new and innovative findings. The scope of researches includes the action mechanism, pharmacological effect, utilization, and interaction of chemicals with biological system as well as the development of new drug targets. Theoretical articles that use computational models for further understanding of the physiological or pharmacological processes are also welcomed. Investigative translational research articles on human disease with an emphasis on physiology or pharmacology are also invited. KJPP does not publish work on the actions of crude biological extracts of either unknown chemical composition (e.g. unpurified and unvalidated) or unknown concentration. Reviews are normally commissioned, but consideration will be given to unsolicited contributions. All papers accepted for publication in KJPP will appear simultaneously in the printed Journal and online.
×
引用
GB/T 7714-2015
复制
MLA
复制
APA
复制
导出至
BibTeX EndNote RefMan NoteFirst NoteExpress
×
提示
您的信息不完整,为了账户安全,请先补充。
现在去补充
×
提示
您因"违规操作"
具体请查看互助需知
我知道了
×
提示
确定
请完成安全验证×
copy
已复制链接
快去分享给好友吧!
我知道了
右上角分享
点击右上角分享
0
联系我们:info@booksci.cn Book学术提供免费学术资源搜索服务,方便国内外学者检索中英文文献。致力于提供最便捷和优质的服务体验。 Copyright © 2023 布克学术 All rights reserved.
京ICP备2023020795号-1
ghs 京公网安备 11010802042870号
Book学术文献互助
Book学术文献互助群
群 号:604180095
Book学术官方微信