The small molecule inhibitor 3PO is a modulator of neutrophil metabolism, ROS production, and NET release.

IF 3.8 3区 医学 Q3 IMMUNOLOGY
Michele Fresneda Alarcon, Genna Ali Abdullah, Andy Nolan, Christina Linford, Maria Martina Meschis, Andrew L Cross, Andrew Sellin, Marie M Phelan, Helen L Wright
{"title":"The small molecule inhibitor 3PO is a modulator of neutrophil metabolism, ROS production, and NET release.","authors":"Michele Fresneda Alarcon, Genna Ali Abdullah, Andy Nolan, Christina Linford, Maria Martina Meschis, Andrew L Cross, Andrew Sellin, Marie M Phelan, Helen L Wright","doi":"10.1093/cei/uxaf012","DOIUrl":null,"url":null,"abstract":"<p><p>Neutrophils are key effector leukocytes of the innate immune system and play a pivotal role in defending the host against microbial infections. Recent studies have identified a crucial link between glycolysis and neutrophil cellular functions. Using human neutrophils, we have investigated the intricate relationship between glycolysis, extracellular glucose availability, and the enzyme 6-phosphofructo-2-kinase/fructose-2,6-bisphosphatase 3 (PFKFB3), in the regulation of reactive oxygen species (ROS) and neutrophil extracellular trap (NET) production. We have identified that PFKFB3 is elevated in rheumatoid arthritis (RA) neutrophils and that the small molecule PFKFB3 inhibitor 3PO is a key regulator of neutrophil ROS and NET production. 3PO blocked the production of ROS and NETs in a dose-dependent manner in both RA and healthy neutrophils (P < 0.01), and RA neutrophils were more sensitive to lower concentrations of 3PO. Bacterial killing was only partially inhibited by 3PO, and the proportion of live neutrophils after 24 h incubation was unchanged. Using NMR metabolomics, we identified that 3PO increases the concentration of lactate, phenylalanine, and L-glutamine in neutrophils, as well as significantly decreasing intracellular glutathione (adj. P-value < 0.05). We also demonstrated that RA neutrophils produce ROS and NETs in culture conditions which mimic the low glucose environments encountered in RA synovial joints. Our results also suggest that 3PO may have molecular targets beyond PFKFB3. By dissecting the intricate interplay between metabolism and neutrophil effector functions, this study advances the understanding of the molecular mechanisms governing pro-inflammatory neutrophil responses and identifies 3PO as a potential therapeutic for conditions characterized by dysregulated neutrophil activation.</p>","PeriodicalId":10268,"journal":{"name":"Clinical and experimental immunology","volume":" ","pages":""},"PeriodicalIF":3.8000,"publicationDate":"2025-01-21","publicationTypes":"Journal Article","fieldsOfStudy":null,"isOpenAccess":false,"openAccessPdf":"https://www.ncbi.nlm.nih.gov/pmc/articles/PMC12060009/pdf/","citationCount":"0","resultStr":null,"platform":"Semanticscholar","paperid":null,"PeriodicalName":"Clinical and experimental immunology","FirstCategoryId":"3","ListUrlMain":"https://doi.org/10.1093/cei/uxaf012","RegionNum":3,"RegionCategory":"医学","ArticlePicture":[],"TitleCN":null,"AbstractTextCN":null,"PMCID":null,"EPubDate":"","PubModel":"","JCR":"Q3","JCRName":"IMMUNOLOGY","Score":null,"Total":0}
引用次数: 0

Abstract

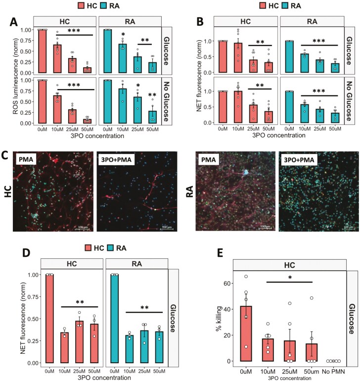
Neutrophils are key effector leukocytes of the innate immune system and play a pivotal role in defending the host against microbial infections. Recent studies have identified a crucial link between glycolysis and neutrophil cellular functions. Using human neutrophils, we have investigated the intricate relationship between glycolysis, extracellular glucose availability, and the enzyme 6-phosphofructo-2-kinase/fructose-2,6-bisphosphatase 3 (PFKFB3), in the regulation of reactive oxygen species (ROS) and neutrophil extracellular trap (NET) production. We have identified that PFKFB3 is elevated in rheumatoid arthritis (RA) neutrophils and that the small molecule PFKFB3 inhibitor 3PO is a key regulator of neutrophil ROS and NET production. 3PO blocked the production of ROS and NETs in a dose-dependent manner in both RA and healthy neutrophils (P < 0.01), and RA neutrophils were more sensitive to lower concentrations of 3PO. Bacterial killing was only partially inhibited by 3PO, and the proportion of live neutrophils after 24 h incubation was unchanged. Using NMR metabolomics, we identified that 3PO increases the concentration of lactate, phenylalanine, and L-glutamine in neutrophils, as well as significantly decreasing intracellular glutathione (adj. P-value < 0.05). We also demonstrated that RA neutrophils produce ROS and NETs in culture conditions which mimic the low glucose environments encountered in RA synovial joints. Our results also suggest that 3PO may have molecular targets beyond PFKFB3. By dissecting the intricate interplay between metabolism and neutrophil effector functions, this study advances the understanding of the molecular mechanisms governing pro-inflammatory neutrophil responses and identifies 3PO as a potential therapeutic for conditions characterized by dysregulated neutrophil activation.

Abstract Image

Abstract Image

Abstract Image

小分子抑制剂3PO是中性粒细胞代谢、ROS产生和NET释放的调节剂。
中性粒细胞是先天免疫系统的关键效应白细胞,在保护宿主免受微生物感染方面发挥着关键作用。最近的研究已经确定了糖酵解和中性粒细胞功能之间的关键联系。利用人类中性粒细胞,我们研究了糖酵解、细胞外葡萄糖可用性和6-磷酸果糖-2-激酶/果糖-2,6-二磷酸酶3 (PFKFB3)在调节活性氧(ROS)和中性粒细胞胞外陷阱(NET)产生中的复杂关系。我们已经发现PFKFB3在类风湿关节炎(RA)中性粒细胞中升高,并且小分子PFKFB3抑制剂3PO是中性粒细胞ROS和NET生成的关键调节因子。3PO在RA和健康(HC)中性粒细胞中以剂量依赖的方式阻断ROS和NETs的产生(p
本文章由计算机程序翻译,如有差异,请以英文原文为准。
求助全文
约1分钟内获得全文 求助全文
来源期刊
CiteScore
8.40
自引率
2.20%
发文量
101
审稿时长
3-8 weeks
期刊介绍: Clinical & Experimental Immunology (established in 1966) is an authoritative international journal publishing high-quality research studies in translational and clinical immunology that have the potential to transform our understanding of the immunopathology of human disease and/or change clinical practice. The journal is focused on translational and clinical immunology and is among the foremost journals in this field, attracting high-quality papers from across the world. Translation is viewed as a process of applying ideas, insights and discoveries generated through scientific studies to the treatment, prevention or diagnosis of human disease. Clinical immunology has evolved as a field to encompass the application of state-of-the-art technologies such as next-generation sequencing, metagenomics and high-dimensional phenotyping to understand mechanisms that govern the outcomes of clinical trials.
×
引用
GB/T 7714-2015
复制
MLA
复制
APA
复制
导出至
BibTeX EndNote RefMan NoteFirst NoteExpress
×
提示
您的信息不完整,为了账户安全,请先补充。
现在去补充
×
提示
您因"违规操作"
具体请查看互助需知
我知道了
×
提示
确定
请完成安全验证×
copy
已复制链接
快去分享给好友吧!
我知道了
右上角分享
点击右上角分享
0
联系我们:info@booksci.cn Book学术提供免费学术资源搜索服务,方便国内外学者检索中英文文献。致力于提供最便捷和优质的服务体验。 Copyright © 2023 布克学术 All rights reserved.
京ICP备2023020795号-1
ghs 京公网安备 11010802042870号
Book学术文献互助
Book学术文献互助群
群 号:604180095
Book学术官方微信