Effect of positive deviation on the diagnosis and treatment of gestational syphilis, and the prevention of congenital syphilis: A cohort study

Narda María Olarte, Ismael Alberto Valderrama, Jorge Eliecer Castellanos, Ana Margaret Raba, Jesús Mauricio Jiménez, José Alejandro Mojica
{"title":"Effect of positive deviation on the diagnosis and treatment of gestational syphilis, and the prevention of congenital syphilis: A cohort study","authors":"Narda María Olarte, Ismael Alberto Valderrama, Jorge Eliecer Castellanos, Ana Margaret Raba, Jesús Mauricio Jiménez, José Alejandro Mojica","doi":"10.18597/rcog.4198","DOIUrl":null,"url":null,"abstract":"<p><strong>Objectives: </strong>To describe the application of Positive Deviance (PD) and its outcomes in the diagnosis and treatment of gestational syphilis (GS) and the prevention of congenital syphilis (CS).</p><p><strong>Material and methods: </strong>A descriptive cohort study was conducted. Women treated at the Subred Sur (SRS) of Bogotá, diagnosed with GS in 2017-2018, were included. The 2018 cohort was exposed to Positive Deviance (PD) to identify useful practices for CS prevention, implement them, and overcome existing barriers. Adherence to the Colombian Guideline for GS management and CS incidence were described.</p><p><strong>Results: </strong>A total of 284 GS cases were confirmed. Timely treatment initiation increased from 81.8 % to 90.2 %, penicillin sensitivity testing decreased from 38 % to 12.9 %, and complete treatment improved from 43.8 % to 82.6 %. In 2018, 97.5 % received at least one dose of penicillin. The incidence rate of CS decreased from 41.9 % to 29.6 %. Of the patients, 45% were diagnosed with GS in the third trimester, among whom the CS incidence rate was 59 %.</p><p><strong>Conclusions: </strong>This study describes the effects of applying PD as an innovative approach to improve adherence to timely and appropriate GS treatment and prevent CS. Prospective studies with a control group are needed to more robustly evaluate the benefits of this methodology in process and outcome indicators, as well as its impact on reducing mother to child transmission of syphilis.</p>","PeriodicalId":101422,"journal":{"name":"Revista colombiana de obstetricia y ginecologia","volume":"75 4","pages":""},"PeriodicalIF":0.0000,"publicationDate":"2024-11-28","publicationTypes":"Journal Article","fieldsOfStudy":null,"isOpenAccess":false,"openAccessPdf":"https://www.ncbi.nlm.nih.gov/pmc/articles/PMC11812095/pdf/","citationCount":"0","resultStr":null,"platform":"Semanticscholar","paperid":null,"PeriodicalName":"Revista colombiana de obstetricia y ginecologia","FirstCategoryId":"1085","ListUrlMain":"https://doi.org/10.18597/rcog.4198","RegionNum":0,"RegionCategory":null,"ArticlePicture":[],"TitleCN":null,"AbstractTextCN":null,"PMCID":null,"EPubDate":"","PubModel":"","JCR":"","JCRName":"","Score":null,"Total":0}
引用次数: 0

Abstract

Objectives: To describe the application of Positive Deviance (PD) and its outcomes in the diagnosis and treatment of gestational syphilis (GS) and the prevention of congenital syphilis (CS).

Material and methods: A descriptive cohort study was conducted. Women treated at the Subred Sur (SRS) of Bogotá, diagnosed with GS in 2017-2018, were included. The 2018 cohort was exposed to Positive Deviance (PD) to identify useful practices for CS prevention, implement them, and overcome existing barriers. Adherence to the Colombian Guideline for GS management and CS incidence were described.

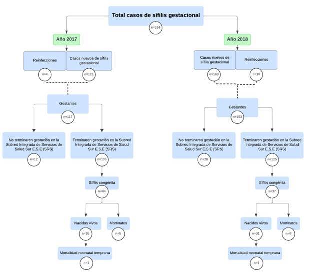
Results: A total of 284 GS cases were confirmed. Timely treatment initiation increased from 81.8 % to 90.2 %, penicillin sensitivity testing decreased from 38 % to 12.9 %, and complete treatment improved from 43.8 % to 82.6 %. In 2018, 97.5 % received at least one dose of penicillin. The incidence rate of CS decreased from 41.9 % to 29.6 %. Of the patients, 45% were diagnosed with GS in the third trimester, among whom the CS incidence rate was 59 %.

Conclusions: This study describes the effects of applying PD as an innovative approach to improve adherence to timely and appropriate GS treatment and prevent CS. Prospective studies with a control group are needed to more robustly evaluate the benefits of this methodology in process and outcome indicators, as well as its impact on reducing mother to child transmission of syphilis.

Abstract Image

[正偏倚在妊娠期梅毒诊断和治疗及先天性梅毒预防中的作用:队列研究]。
目的:描述正偏倚(PD)在妊娠期梅毒(GIs)诊断和治疗以及先天性梅毒(SC)预防中的应用及其结果。材料与方法:描述性队列研究。在2017-2018年被诊断为ILI的波哥大南子网(SRS)接受治疗的妇女也包括在内。2018年的队列暴露在正偏倚(PD)中,以确定预防CSL的最佳做法,如何实施这些做法,并克服现有的障碍。它描述了遵守《哥伦比亚ILM管理指南》的实施指标和慢性阻塞性肺病发病率。结果:284例ILM确诊病例。及时性从81.8%上升到90.2%,青霉素敏感性检测的要求从38%下降到12.9%,完成治疗的要求从43.8%上升到82.6%。2018年,97.5%的人至少服用了一剂青霉素。SC的发病率从41.9%下降到29.6%。45%的患者在第三季度被诊断为ILS,其中59%的人患有SC。结论:这项研究描述了执行DP的影响,作为一个创新的方法来改进依从治疗及时和适当gs和防止SC。需要前瞻性研究与对照组进行更加强有力地采用这一方法效益评价指标方面的过程和结果,以及他们对减少母婴传染梅毒。
本文章由计算机程序翻译,如有差异,请以英文原文为准。
求助全文
约1分钟内获得全文 求助全文
来源期刊
自引率
0.00%
发文量
0
×
引用
GB/T 7714-2015
复制
MLA
复制
APA
复制
导出至
BibTeX EndNote RefMan NoteFirst NoteExpress
×
提示
您的信息不完整,为了账户安全,请先补充。
现在去补充
×
提示
您因"违规操作"
具体请查看互助需知
我知道了
×
提示
确定
请完成安全验证×
copy
已复制链接
快去分享给好友吧!
我知道了
右上角分享
点击右上角分享
0
联系我们:info@booksci.cn Book学术提供免费学术资源搜索服务,方便国内外学者检索中英文文献。致力于提供最便捷和优质的服务体验。 Copyright © 2023 布克学术 All rights reserved.
京ICP备2023020795号-1
ghs 京公网安备 11010802042870号
Book学术文献互助
Book学术文献互助群
群 号:604180095
Book学术官方微信