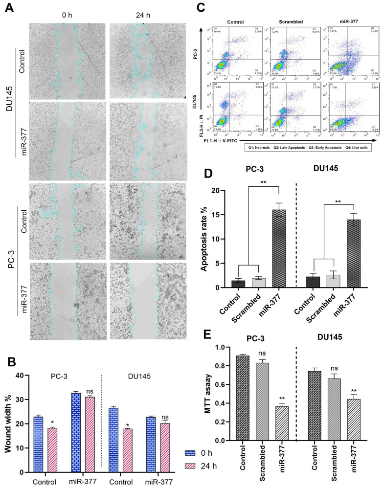
Correction: Inhibitory effect of miR-377 on the proliferative and invasive behaviors of prostate cancer cells through the modulation of MYC mRNA via its interaction with BCL-2/Bax, PTEN, and CDK4.

Q2 Biochemistry, Genetics and Molecular Biology
Genes and Cancer Pub Date : 2025-01-29 eCollection Date: 2025-01-01 DOI:10.18632/genesandcancer.240
Yasamin Azimi, Sara Hajibabaei, Ghazal Azimi, Fatemeh Rahimi-Jamnani, Masoumeh Azizi
{"title":"Correction: Inhibitory effect of miR-377 on the proliferative and invasive behaviors of prostate cancer cells through the modulation of MYC mRNA via its interaction with BCL-2/Bax, PTEN, and CDK4.","authors":"Yasamin Azimi, Sara Hajibabaei, Ghazal Azimi, Fatemeh Rahimi-Jamnani, Masoumeh Azizi","doi":"10.18632/genesandcancer.240","DOIUrl":null,"url":null,"abstract":"<p><p>[This corrects the article DOI: 10.18632/genesandcancer.236.].</p>","PeriodicalId":38987,"journal":{"name":"Genes and Cancer","volume":"16 ","pages":"16-17"},"PeriodicalIF":0.0000,"publicationDate":"2025-01-29","publicationTypes":"Journal Article","fieldsOfStudy":null,"isOpenAccess":false,"openAccessPdf":"https://www.ncbi.nlm.nih.gov/pmc/articles/PMC11778326/pdf/","citationCount":"0","resultStr":null,"platform":"Semanticscholar","paperid":null,"PeriodicalName":"Genes and Cancer","FirstCategoryId":"1085","ListUrlMain":"https://doi.org/10.18632/genesandcancer.240","RegionNum":0,"RegionCategory":null,"ArticlePicture":[],"TitleCN":null,"AbstractTextCN":null,"PMCID":null,"EPubDate":"2025/1/1 0:00:00","PubModel":"eCollection","JCR":"Q2","JCRName":"Biochemistry, Genetics and Molecular Biology","Score":null,"Total":0}
引用次数: 0

Abstract

[This corrects the article DOI: 10.18632/genesandcancer.236.].

Abstract Image

更正:miR-377通过MYC mRNA与BCL-2/Bax、PTEN和CDK4的相互作用,调节MYC mRNA,抑制前列腺癌细胞的增殖和侵袭行为。
[更正文章DOI: 10.18632/genesandcancer.236.]。
本文章由计算机程序翻译,如有差异,请以英文原文为准。
求助全文
约1分钟内获得全文 求助全文
来源期刊
Genes and Cancer
Genes and Cancer Biochemistry, Genetics and Molecular Biology-Genetics
CiteScore
3.90
自引率
0.00%
发文量
6
×
引用
GB/T 7714-2015
复制
MLA
复制
APA
复制
导出至
BibTeX EndNote RefMan NoteFirst NoteExpress
×
提示
您的信息不完整,为了账户安全,请先补充。
现在去补充
×
提示
您因"违规操作"
具体请查看互助需知
我知道了
×
提示
确定
请完成安全验证×
copy
已复制链接
快去分享给好友吧!
我知道了
右上角分享
点击右上角分享
0
联系我们:info@booksci.cn Book学术提供免费学术资源搜索服务,方便国内外学者检索中英文文献。致力于提供最便捷和优质的服务体验。 Copyright © 2023 布克学术 All rights reserved.
京ICP备2023020795号-1
ghs 京公网安备 11010802042870号
Book学术文献互助
Book学术文献互助群
群 号:604180095
Book学术官方微信