FishPi: a bioinformatic prediction tool to link piRNA and transposable elements.

IF 3.1 2区 生物学 Q1 GENETICS & HEREDITY
Alice M Godden, Benjamin Rix, Simone Immler
{"title":"FishPi: a bioinformatic prediction tool to link piRNA and transposable elements.","authors":"Alice M Godden, Benjamin Rix, Simone Immler","doi":"10.1186/s13100-025-00342-3","DOIUrl":null,"url":null,"abstract":"<p><strong>Background: </strong>Piwi-interacting RNAs (piRNA)s are non-coding small RNAs that post-transcriptionally affect gene expression and regulation. Through complementary seed region binding with transposable elements (TEs), piRNAs protect the genome from transposition. A tool to link piRNAs with complementary TE targets will improve our understanding of the role of piRNAs in genome maintenance and gene regulation. Existing tools such as TEsmall can process sRNA-seq datasets to produce differentially expressed piRNAs, and piRScan developed for nematodes can link piRNAs and TEs but it requires knowledge about the target region of interest and works backwards.</p><p><strong>Results: </strong>We developed FishPi to predict the pairings between piRNA and TEs for available genomes from zebrafish, medaka and tilapia, with full user customisation of parameters including orientation of piRNA, mismatches in the piRNA seed binding to TE and scored output lists of piRNA-TE matches. FishPi works with individual piRNAs or a list of piRNA sequences in fasta format. The software focuses on the piRNA-TE seed region and analyses reference TEs for piRNA complementarity. TE type is examined, counted and stored to a dictionary, with genomic loci recorded. Any updates to piRNA-TE binding rules can easily be incorporated by changing the seed-region options in the graphic user-interface. FishPi provides a graphic interface using tkinter for the user to input piRNA sequences to generate comprehensive reports on piRNA-TE interactions. FishPi can easily be adapted to genomes from other species and taxa opening the interpretation of piRNA functionality to a wide community.</p><p><strong>Conclusions: </strong>Users will gain insight into genome mobility and FishPi will help further our understanding of the biological role of piRNAs and their interaction with TEs in a similar way that public databases have improved the access to and the understanding of the role of small RNAs.</p>","PeriodicalId":18854,"journal":{"name":"Mobile DNA","volume":"16 1","pages":"2"},"PeriodicalIF":3.1000,"publicationDate":"2025-01-28","publicationTypes":"Journal Article","fieldsOfStudy":null,"isOpenAccess":false,"openAccessPdf":"https://www.ncbi.nlm.nih.gov/pmc/articles/PMC11773700/pdf/","citationCount":"0","resultStr":null,"platform":"Semanticscholar","paperid":null,"PeriodicalName":"Mobile DNA","FirstCategoryId":"99","ListUrlMain":"https://doi.org/10.1186/s13100-025-00342-3","RegionNum":2,"RegionCategory":"生物学","ArticlePicture":[],"TitleCN":null,"AbstractTextCN":null,"PMCID":null,"EPubDate":"","PubModel":"","JCR":"Q1","JCRName":"GENETICS & HEREDITY","Score":null,"Total":0}
引用次数: 0

Abstract

Background: Piwi-interacting RNAs (piRNA)s are non-coding small RNAs that post-transcriptionally affect gene expression and regulation. Through complementary seed region binding with transposable elements (TEs), piRNAs protect the genome from transposition. A tool to link piRNAs with complementary TE targets will improve our understanding of the role of piRNAs in genome maintenance and gene regulation. Existing tools such as TEsmall can process sRNA-seq datasets to produce differentially expressed piRNAs, and piRScan developed for nematodes can link piRNAs and TEs but it requires knowledge about the target region of interest and works backwards.

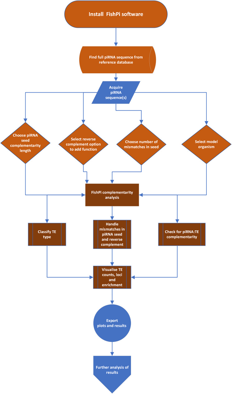
Results: We developed FishPi to predict the pairings between piRNA and TEs for available genomes from zebrafish, medaka and tilapia, with full user customisation of parameters including orientation of piRNA, mismatches in the piRNA seed binding to TE and scored output lists of piRNA-TE matches. FishPi works with individual piRNAs or a list of piRNA sequences in fasta format. The software focuses on the piRNA-TE seed region and analyses reference TEs for piRNA complementarity. TE type is examined, counted and stored to a dictionary, with genomic loci recorded. Any updates to piRNA-TE binding rules can easily be incorporated by changing the seed-region options in the graphic user-interface. FishPi provides a graphic interface using tkinter for the user to input piRNA sequences to generate comprehensive reports on piRNA-TE interactions. FishPi can easily be adapted to genomes from other species and taxa opening the interpretation of piRNA functionality to a wide community.

Conclusions: Users will gain insight into genome mobility and FishPi will help further our understanding of the biological role of piRNAs and their interaction with TEs in a similar way that public databases have improved the access to and the understanding of the role of small RNAs.

Abstract Image

Abstract Image

FishPi:连接piRNA和转座因子的生物信息学预测工具。
背景:piwi相互作用rna (piRNA)是一种非编码小rna,其转录后影响基因表达和调控。通过与转座因子(te)的互补种子区结合,pirna保护基因组免受转座。将pirna与互补TE靶点联系起来的工具将提高我们对pirna在基因组维持和基因调控中的作用的理解。现有的工具如TEsmall可以处理sRNA-seq数据集以产生差异表达的pirna,而为线虫开发的piRScan可以将pirna和te连接起来,但它需要了解感兴趣的目标区域并向后工作。结果:我们开发了FishPi来预测来自斑马鱼、medaka和罗非鱼的可用基因组的piRNA和TE之间的配对,用户可以完全定制参数,包括piRNA的方向、piRNA种子与TE结合的不匹配以及piRNA-TE匹配的评分输出列表。FishPi与单个piRNA或快速格式的piRNA序列列表一起工作。该软件侧重于piRNA- te种子区,并分析了piRNA互补性的参考te。TE型被检查、计数并存储到字典中,并记录基因组位点。piRNA-TE绑定规则的任何更新都可以通过更改图形用户界面中的种子区域选项轻松合并。FishPi提供了一个图形界面,用户可以使用tkinter输入piRNA序列,生成piRNA- te相互作用的综合报告。FishPi可以很容易地适应其他物种和分类群的基因组,为更广泛的社区打开了piRNA功能的解释。结论:用户将深入了解基因组迁移,FishPi将帮助我们进一步了解pirna的生物学作用及其与te的相互作用,就像公共数据库提高了对小rna作用的获取和理解一样。
本文章由计算机程序翻译,如有差异,请以英文原文为准。
求助全文
约1分钟内获得全文 求助全文
来源期刊
Mobile DNA
Mobile DNA GENETICS & HEREDITY-
CiteScore
8.20
自引率
6.10%
发文量
26
审稿时长
11 weeks
期刊介绍: Mobile DNA is an online, peer-reviewed, open access journal that publishes articles providing novel insights into DNA rearrangements in all organisms, ranging from transposition and other types of recombination mechanisms to patterns and processes of mobile element and host genome evolution. In addition, the journal will consider articles on the utility of mobile genetic elements in biotechnological methods and protocols.
×
引用
GB/T 7714-2015
复制
MLA
复制
APA
复制
导出至
BibTeX EndNote RefMan NoteFirst NoteExpress
×
提示
您的信息不完整,为了账户安全,请先补充。
现在去补充
×
提示
您因"违规操作"
具体请查看互助需知
我知道了
×
提示
确定
请完成安全验证×
copy
已复制链接
快去分享给好友吧!
我知道了
右上角分享
点击右上角分享
0
联系我们:info@booksci.cn Book学术提供免费学术资源搜索服务,方便国内外学者检索中英文文献。致力于提供最便捷和优质的服务体验。 Copyright © 2023 布克学术 All rights reserved.
京ICP备2023020795号-1
ghs 京公网安备 11010802042870号
Book学术文献互助
Book学术文献互助群
群 号:604180095
Book学术官方微信