GDF15-mediated enhancement of the Warburg effect sustains multiple myeloma growth via TGFβ signaling pathway.

IF 5.3 3区 医学 Q1 CELL BIOLOGY
Wenjing Xue, Ying Li, Yanna Ma, Feng Zhang
{"title":"GDF15-mediated enhancement of the Warburg effect sustains multiple myeloma growth via TGFβ signaling pathway.","authors":"Wenjing Xue, Ying Li, Yanna Ma, Feng Zhang","doi":"10.1186/s40170-025-00373-7","DOIUrl":null,"url":null,"abstract":"<p><p>The Warburg effect, characterized by the shift toward aerobic glycolysis, is closely associated with the onset and advancement of tumors, including multiple myeloma (MM). Nevertheless, the specific regulatory mechanisms of glycolysis in MM and its functional role remain unclear. In this study, we identified that growth differentiation factor 15 (GDF15) is a glycolytic regulator, and GDF15 is highly expressed in MM cells and patient samples. Through gain-of-function and loss-of-function experiments, we demonstrated that GDF15 promotes MM cell proliferation and inhibits apoptosis. Moreover, GDF15 enhances Warburg-like metabolism in MM cells, as evidenced by increased glucose uptake, lactate production, and extracellular acidification rate, while reducing oxidative phosphorylation. Importantly, the tumor-promoting effects of GDF15 in MM cells are fermentation-dependent. Mechanistically, GDF15 was found to promote the expression of key glycolytic genes, particularly the glucose transporter GLUT1, through the activation of the TGFβ signaling pathway. Pharmacological inhibition of the TGFβ signaling pathway effectively abrogated the oncogenic activities of GDF15 in MM cells, including cell proliferation, apoptosis, and fermentation. In vivo experiments using a subcutaneous xenotransplanted tumor model confirmed that GDF15 knockdown led to a significant reduction in tumor growth, while GDF15 overexpression promoted tumor growth. Overall, our study provides insights into the molecular mechanisms underlying MM pathogenesis and highlights the potential of targeting GDF15-TGFβ signaling -glycolysis axis as a therapeutic approach for future therapeutic interventions in MM.</p>","PeriodicalId":9418,"journal":{"name":"Cancer & Metabolism","volume":"13 1","pages":"3"},"PeriodicalIF":5.3000,"publicationDate":"2025-01-27","publicationTypes":"Journal Article","fieldsOfStudy":null,"isOpenAccess":false,"openAccessPdf":"https://www.ncbi.nlm.nih.gov/pmc/articles/PMC11770933/pdf/","citationCount":"0","resultStr":null,"platform":"Semanticscholar","paperid":null,"PeriodicalName":"Cancer & Metabolism","FirstCategoryId":"3","ListUrlMain":"https://doi.org/10.1186/s40170-025-00373-7","RegionNum":3,"RegionCategory":"医学","ArticlePicture":[],"TitleCN":null,"AbstractTextCN":null,"PMCID":null,"EPubDate":"","PubModel":"","JCR":"Q1","JCRName":"CELL BIOLOGY","Score":null,"Total":0}
引用次数: 0

Abstract

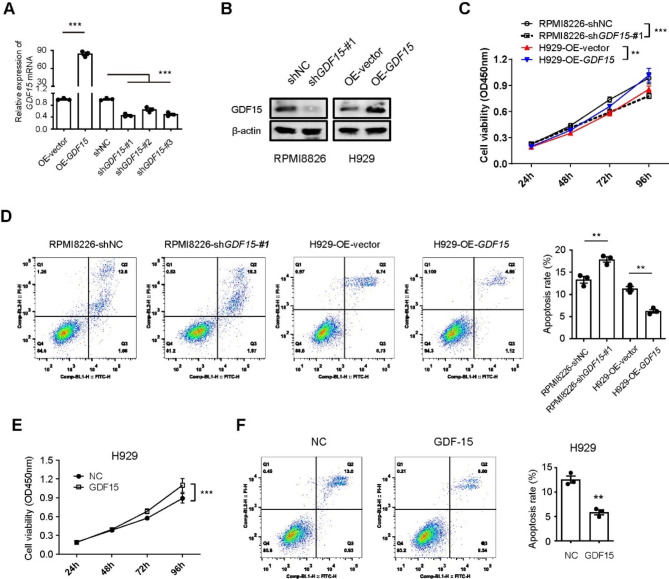
The Warburg effect, characterized by the shift toward aerobic glycolysis, is closely associated with the onset and advancement of tumors, including multiple myeloma (MM). Nevertheless, the specific regulatory mechanisms of glycolysis in MM and its functional role remain unclear. In this study, we identified that growth differentiation factor 15 (GDF15) is a glycolytic regulator, and GDF15 is highly expressed in MM cells and patient samples. Through gain-of-function and loss-of-function experiments, we demonstrated that GDF15 promotes MM cell proliferation and inhibits apoptosis. Moreover, GDF15 enhances Warburg-like metabolism in MM cells, as evidenced by increased glucose uptake, lactate production, and extracellular acidification rate, while reducing oxidative phosphorylation. Importantly, the tumor-promoting effects of GDF15 in MM cells are fermentation-dependent. Mechanistically, GDF15 was found to promote the expression of key glycolytic genes, particularly the glucose transporter GLUT1, through the activation of the TGFβ signaling pathway. Pharmacological inhibition of the TGFβ signaling pathway effectively abrogated the oncogenic activities of GDF15 in MM cells, including cell proliferation, apoptosis, and fermentation. In vivo experiments using a subcutaneous xenotransplanted tumor model confirmed that GDF15 knockdown led to a significant reduction in tumor growth, while GDF15 overexpression promoted tumor growth. Overall, our study provides insights into the molecular mechanisms underlying MM pathogenesis and highlights the potential of targeting GDF15-TGFβ signaling -glycolysis axis as a therapeutic approach for future therapeutic interventions in MM.

Abstract Image

Abstract Image

Abstract Image

GDF15 介导的沃伯格效应的增强可通过 TGFβ 信号通路维持多发性骨髓瘤的生长。
以向有氧糖酵解转变为特征的Warburg效应与肿瘤的发生和进展密切相关,包括多发性骨髓瘤(MM)。然而,MM中糖酵解的具体调控机制及其功能作用尚不清楚。在这项研究中,我们发现生长分化因子15 (GDF15)是一种糖酵解调节因子,GDF15在MM细胞和患者样本中高表达。通过功能获得和功能丧失实验,我们证明GDF15促进MM细胞增殖并抑制凋亡。此外,GDF15可以增强MM细胞中的warburg样代谢,如增加葡萄糖摄取、乳酸生成和细胞外酸化速率,同时减少氧化磷酸化。重要的是,GDF15在MM细胞中的促肿瘤作用是发酵依赖的。机制上,研究发现GDF15通过激活TGFβ信号通路促进关键糖酵解基因的表达,特别是葡萄糖转运蛋白GLUT1。TGFβ信号通路的药理抑制有效地消除了GDF15在MM细胞中的致癌活性,包括细胞增殖、凋亡和发酵。皮下异种移植肿瘤模型的体内实验证实,GDF15敲低导致肿瘤生长明显减少,而GDF15过表达促进肿瘤生长。总的来说,我们的研究提供了MM发病机制的分子机制,并强调了靶向GDF15-TGFβ信号传导-糖酵解轴作为未来MM治疗干预的治疗方法的潜力。
本文章由计算机程序翻译,如有差异,请以英文原文为准。
求助全文
约1分钟内获得全文 求助全文
来源期刊
自引率
1.70%
发文量
17
审稿时长
14 weeks
期刊介绍: Cancer & Metabolism welcomes studies on all aspects of the relationship between cancer and metabolism, including: -Molecular biology and genetics of cancer metabolism -Whole-body metabolism, including diabetes and obesity, in relation to cancer -Metabolomics in relation to cancer; -Metabolism-based imaging -Preclinical and clinical studies of metabolism-related cancer therapies.
文献相关原料
公司名称
产品信息
索莱宝
RIPA lysis buffer
×
引用
GB/T 7714-2015
复制
MLA
复制
APA
复制
导出至
BibTeX EndNote RefMan NoteFirst NoteExpress
×
提示
您的信息不完整,为了账户安全,请先补充。
现在去补充
×
提示
您因"违规操作"
具体请查看互助需知
我知道了
×
提示
确定
请完成安全验证×
copy
已复制链接
快去分享给好友吧!
我知道了
右上角分享
点击右上角分享
0
联系我们:info@booksci.cn Book学术提供免费学术资源搜索服务,方便国内外学者检索中英文文献。致力于提供最便捷和优质的服务体验。 Copyright © 2023 布克学术 All rights reserved.
京ICP备2023020795号-1
ghs 京公网安备 11010802042870号
Book学术文献互助
Book学术文献互助群
群 号:604180095
Book学术官方微信