ImmuNet: a segmentation-free machine learning pipeline for immune landscape phenotyping in tumors by multiplex imaging.

IF 1.3 Q3 BIOCHEMICAL RESEARCH METHODS
Biology Methods and Protocols Pub Date : 2024-12-20 eCollection Date: 2025-01-01 DOI:10.1093/biomethods/bpae094
Shabaz Sultan, Mark A J Gorris, Evgenia Martynova, Lieke L van der Woude, Franka Buytenhuijs, Sandra van Wilpe, Kiek Verrijp, Carl G Figdor, I Jolanda M de Vries, Johannes Textor
{"title":"ImmuNet: a segmentation-free machine learning pipeline for immune landscape phenotyping in tumors by multiplex imaging.","authors":"Shabaz Sultan, Mark A J Gorris, Evgenia Martynova, Lieke L van der Woude, Franka Buytenhuijs, Sandra van Wilpe, Kiek Verrijp, Carl G Figdor, I Jolanda M de Vries, Johannes Textor","doi":"10.1093/biomethods/bpae094","DOIUrl":null,"url":null,"abstract":"<p><p>Tissue specimens taken from primary tumors or metastases contain important information for diagnosis and treatment of cancer patients. Multiplex imaging allows <i>in situ</i> visualization of heterogeneous cell populations, such as immune cells, in tissue samples. Most image processing pipelines first segment cell boundaries and then measure marker expression to assign cell phenotypes. In dense tissue environments, this segmentation-first approach can be inaccurate due to segmentation errors or overlapping cells. Here, we introduce the machine-learning pipeline \"ImmuNet\", which identifies positions and phenotypes of cells without segmenting them. ImmuNet is easy to train: human annotators only need to click on an immune cell and score its expression of each marker-drawing a full cell outline is not required. We trained and evaluated ImmuNet on multiplex images from human tonsil, lung cancer, prostate cancer, melanoma, and bladder cancer tissue samples and found it to consistently achieve error rates below 5%-10% across tissue types, cell types, and tissue densities, outperforming a segmentation-based baseline method. Furthermore, we externally validate ImmuNet results by comparing them to flow cytometric cell count measurements from the same tissue. In summary, ImmuNet is an effective, simpler alternative to segmentation-based approaches when only cell positions and phenotypes, but not their shapes, are required for downstream analyses. Thus, ImmuNet helps researchers to analyze cell positions in multiplex tissue images more easily and accurately.</p>","PeriodicalId":36528,"journal":{"name":"Biology Methods and Protocols","volume":"10 1","pages":"bpae094"},"PeriodicalIF":1.3000,"publicationDate":"2024-12-20","publicationTypes":"Journal Article","fieldsOfStudy":null,"isOpenAccess":false,"openAccessPdf":"https://www.ncbi.nlm.nih.gov/pmc/articles/PMC11769680/pdf/","citationCount":"0","resultStr":null,"platform":"Semanticscholar","paperid":null,"PeriodicalName":"Biology Methods and Protocols","FirstCategoryId":"1085","ListUrlMain":"https://doi.org/10.1093/biomethods/bpae094","RegionNum":0,"RegionCategory":null,"ArticlePicture":[],"TitleCN":null,"AbstractTextCN":null,"PMCID":null,"EPubDate":"2025/1/1 0:00:00","PubModel":"eCollection","JCR":"Q3","JCRName":"BIOCHEMICAL RESEARCH METHODS","Score":null,"Total":0}
引用次数: 0

Abstract

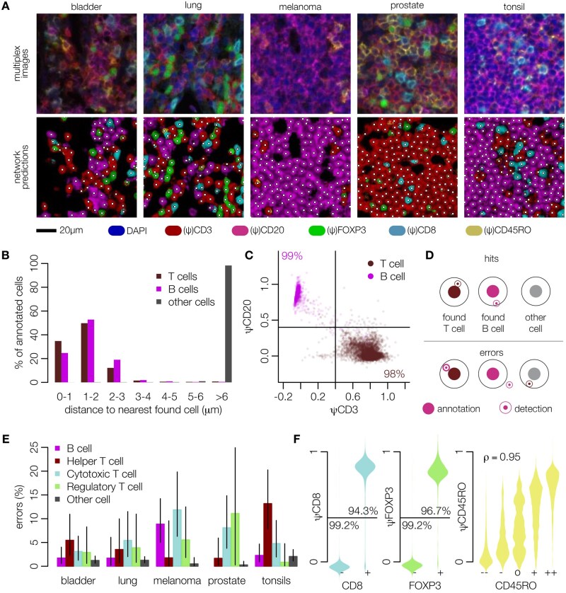
Tissue specimens taken from primary tumors or metastases contain important information for diagnosis and treatment of cancer patients. Multiplex imaging allows in situ visualization of heterogeneous cell populations, such as immune cells, in tissue samples. Most image processing pipelines first segment cell boundaries and then measure marker expression to assign cell phenotypes. In dense tissue environments, this segmentation-first approach can be inaccurate due to segmentation errors or overlapping cells. Here, we introduce the machine-learning pipeline "ImmuNet", which identifies positions and phenotypes of cells without segmenting them. ImmuNet is easy to train: human annotators only need to click on an immune cell and score its expression of each marker-drawing a full cell outline is not required. We trained and evaluated ImmuNet on multiplex images from human tonsil, lung cancer, prostate cancer, melanoma, and bladder cancer tissue samples and found it to consistently achieve error rates below 5%-10% across tissue types, cell types, and tissue densities, outperforming a segmentation-based baseline method. Furthermore, we externally validate ImmuNet results by comparing them to flow cytometric cell count measurements from the same tissue. In summary, ImmuNet is an effective, simpler alternative to segmentation-based approaches when only cell positions and phenotypes, but not their shapes, are required for downstream analyses. Thus, ImmuNet helps researchers to analyze cell positions in multiplex tissue images more easily and accurately.

Abstract Image

Abstract Image

Abstract Image

免疫:一个无分割的机器学习管道,用于肿瘤免疫景观表型的多重成像。
从原发肿瘤或转移瘤中提取的组织标本包含诊断和治疗癌症患者的重要信息。多重成像允许原位可视化异质细胞群,如免疫细胞,在组织样品中。大多数图像处理管道首先分割细胞边界,然后测量标记表达来分配细胞表型。在致密组织环境中,由于分割错误或重叠的细胞,这种先分割的方法可能是不准确的。在这里,我们介绍了机器学习管道“ImmuNet”,它可以识别细胞的位置和表型,而不需要对它们进行分割。ImmuNet很容易训练:人类注释者只需要点击一个免疫细胞并对其每个标记的表达进行评分——不需要绘制完整的细胞轮廓。我们对来自人类扁桃体、肺癌、前列腺癌、黑色素瘤和膀胱癌组织样本的多重图像进行了训练和评估,发现它在组织类型、细胞类型和组织密度方面的错误率始终低于5%-10%,优于基于分割的基线方法。此外,我们通过将其与来自同一组织的流式细胞术细胞计数测量结果进行比较,从外部验证ImmuNet结果。总之,当下游分析只需要细胞位置和表型,而不需要细胞形状时,ImmuNet是一种有效的、更简单的替代方法。因此,ImmuNet可以帮助研究人员更容易、更准确地分析多重组织图像中的细胞位置。
本文章由计算机程序翻译,如有差异,请以英文原文为准。
求助全文
约1分钟内获得全文 求助全文
来源期刊
Biology Methods and Protocols
Biology Methods and Protocols Agricultural and Biological Sciences-Agricultural and Biological Sciences (all)
CiteScore
3.80
自引率
2.80%
发文量
28
审稿时长
19 weeks
×
引用
GB/T 7714-2015
复制
MLA
复制
APA
复制
导出至
BibTeX EndNote RefMan NoteFirst NoteExpress
×
提示
您的信息不完整,为了账户安全,请先补充。
现在去补充
×
提示
您因"违规操作"
具体请查看互助需知
我知道了
×
提示
确定
请完成安全验证×
copy
已复制链接
快去分享给好友吧!
我知道了
右上角分享
点击右上角分享
0
联系我们:info@booksci.cn Book学术提供免费学术资源搜索服务,方便国内外学者检索中英文文献。致力于提供最便捷和优质的服务体验。 Copyright © 2023 布克学术 All rights reserved.
京ICP备2023020795号-1
ghs 京公网安备 11010802042870号
Book学术文献互助
Book学术文献互助群
群 号:604180095
Book学术官方微信