HER2 regulates autophagy and promotes migration in gastric cancer cells through the cGAS-STING pathway.

IF 2.2 4区 医学 Q3 ONCOLOGY
Anti-Cancer Drugs Pub Date : 2025-04-01 Epub Date: 2025-01-28 DOI:10.1097/CAD.0000000000001680
Panping Liang, Zedong Li, Zhengwen Chen, Zehua Chen, Fengjun He, Tao Jin, Yuwei Cao, Kun Yang
{"title":"HER2 regulates autophagy and promotes migration in gastric cancer cells through the cGAS-STING pathway.","authors":"Panping Liang, Zedong Li, Zhengwen Chen, Zehua Chen, Fengjun He, Tao Jin, Yuwei Cao, Kun Yang","doi":"10.1097/CAD.0000000000001680","DOIUrl":null,"url":null,"abstract":"<p><p>In gastric cancer, the relationship between human epidermal growth factor receptor 2 (HER2), the cyclic GMP-AMP synthase-stimulator of the interferon genes (cGAS-STING) pathway, and autophagy remains unclear. This study examines whether HER2 regulates autophagy in gastric cancer cells via the cGAS-STING signaling pathway, influencing key processes such as cell proliferation and migration. Understanding this relationship could uncover new molecular targets for diagnosis and treatment. Through lentiviral transfection, cell counting kit-8 assays, colony formation, transwell migration, scratch assays, and siRNA, we found that HER2 overexpression suppresses the cGAS-STING pathway, inhibits autophagy, and enhances the migratory ability of gastric cancer cells. In contrast, HER2 knockdown activates the cGAS-STING pathway, promotes autophagy, and reduces cell migration. We further observed that the inhibition of autophagy using chloroquine (CQ) increases the migration ability of HER2-overexpressing cells. Moreover, interfering with STING expression reversed the migration defects caused by HER2 knockdown, underscoring the critical role of the cGAS-STING pathway in HER2-regulated cell migration. We also revealed that high STING expression in gastric cancer is significantly associated with poor prognosis. STING expression was identified as an independent prognostic factor for survival (hazard ratio, 1.942; 95% confidence interval, 1.06-3.54; P  = 0.031). These results highlight the importance of HER2-driven regulation of autophagy through the cGAS-STING pathway in gastric cancer progression and its potential as a therapeutic target.</p>","PeriodicalId":7969,"journal":{"name":"Anti-Cancer Drugs","volume":" ","pages":"306-318"},"PeriodicalIF":2.2000,"publicationDate":"2025-04-01","publicationTypes":"Journal Article","fieldsOfStudy":null,"isOpenAccess":false,"openAccessPdf":"https://www.ncbi.nlm.nih.gov/pmc/articles/PMC11884795/pdf/","citationCount":"0","resultStr":null,"platform":"Semanticscholar","paperid":null,"PeriodicalName":"Anti-Cancer Drugs","FirstCategoryId":"3","ListUrlMain":"https://doi.org/10.1097/CAD.0000000000001680","RegionNum":4,"RegionCategory":"医学","ArticlePicture":[],"TitleCN":null,"AbstractTextCN":null,"PMCID":null,"EPubDate":"2025/1/28 0:00:00","PubModel":"Epub","JCR":"Q3","JCRName":"ONCOLOGY","Score":null,"Total":0}
引用次数: 0

Abstract

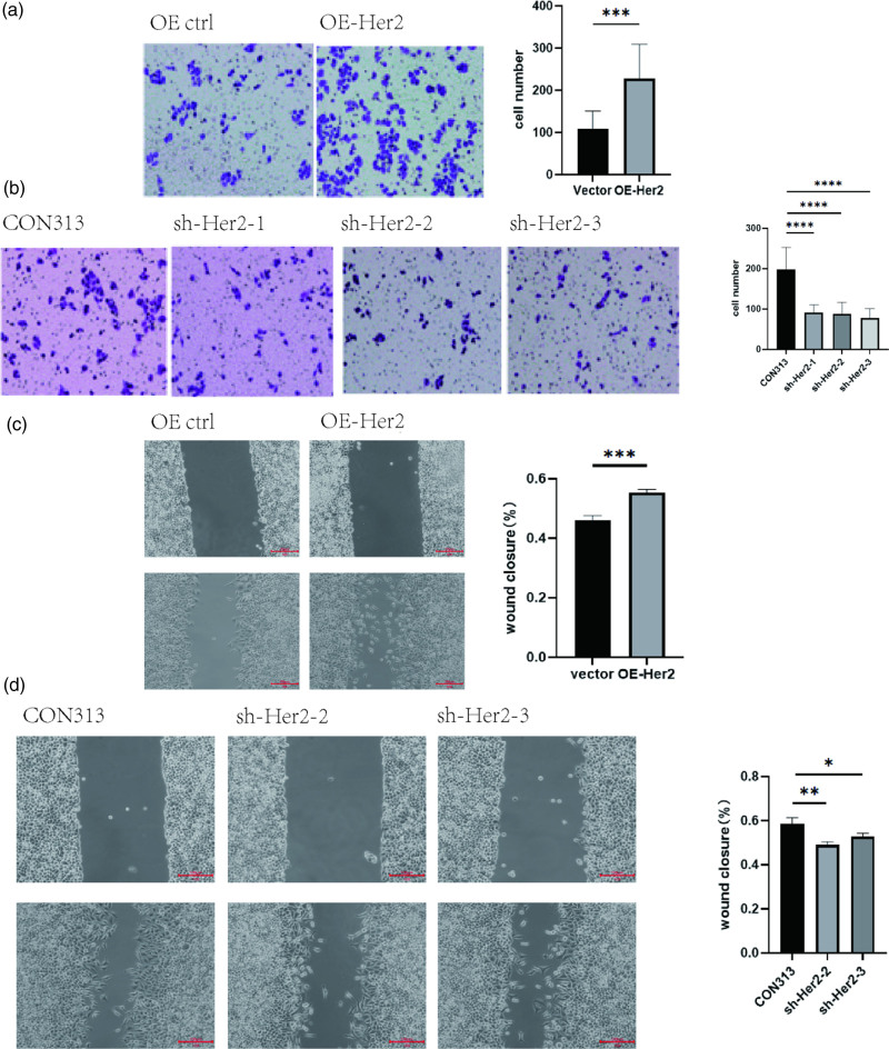
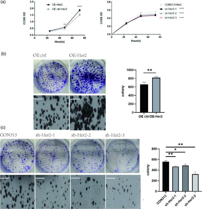
In gastric cancer, the relationship between human epidermal growth factor receptor 2 (HER2), the cyclic GMP-AMP synthase-stimulator of the interferon genes (cGAS-STING) pathway, and autophagy remains unclear. This study examines whether HER2 regulates autophagy in gastric cancer cells via the cGAS-STING signaling pathway, influencing key processes such as cell proliferation and migration. Understanding this relationship could uncover new molecular targets for diagnosis and treatment. Through lentiviral transfection, cell counting kit-8 assays, colony formation, transwell migration, scratch assays, and siRNA, we found that HER2 overexpression suppresses the cGAS-STING pathway, inhibits autophagy, and enhances the migratory ability of gastric cancer cells. In contrast, HER2 knockdown activates the cGAS-STING pathway, promotes autophagy, and reduces cell migration. We further observed that the inhibition of autophagy using chloroquine (CQ) increases the migration ability of HER2-overexpressing cells. Moreover, interfering with STING expression reversed the migration defects caused by HER2 knockdown, underscoring the critical role of the cGAS-STING pathway in HER2-regulated cell migration. We also revealed that high STING expression in gastric cancer is significantly associated with poor prognosis. STING expression was identified as an independent prognostic factor for survival (hazard ratio, 1.942; 95% confidence interval, 1.06-3.54; P  = 0.031). These results highlight the importance of HER2-driven regulation of autophagy through the cGAS-STING pathway in gastric cancer progression and its potential as a therapeutic target.

Abstract Image

Abstract Image

Abstract Image

HER2 通过 cGAS-STING 通路调节自噬并促进胃癌细胞的迁移。
在胃癌中,人表皮生长因子受体2 (HER2)、干扰素基因环GMP-AMP合成酶刺激因子(cGAS-STING)通路与自噬之间的关系尚不清楚。本研究探讨了HER2是否通过cGAS-STING信号通路调控胃癌细胞自噬,影响细胞增殖和迁移等关键过程。了解这种关系可以为诊断和治疗发现新的分子靶点。通过慢病毒转染、细胞计数试剂盒-8检测、集落形成、transwell迁移、划痕检测、siRNA检测,我们发现HER2过表达可抑制cGAS-STING通路,抑制自噬,增强胃癌细胞的迁移能力。相反,HER2敲低激活cGAS-STING通路,促进自噬,减少细胞迁移。我们进一步观察到,使用氯喹(CQ)抑制自噬可增加her2过表达细胞的迁移能力。此外,干扰STING表达可以逆转HER2敲低引起的迁移缺陷,强调了cGAS-STING通路在HER2调控的细胞迁移中的关键作用。我们还发现,胃癌中STING的高表达与不良预后显著相关。STING表达被确定为生存的独立预后因素(风险比,1.942;95%置信区间为1.06-3.54;P = 0.031)。这些结果强调了her2通过cGAS-STING途径调控自噬在胃癌进展中的重要性及其作为治疗靶点的潜力。
本文章由计算机程序翻译,如有差异,请以英文原文为准。
求助全文
约1分钟内获得全文 求助全文
来源期刊
Anti-Cancer Drugs
Anti-Cancer Drugs 医学-药学
CiteScore
3.80
自引率
0.00%
发文量
244
审稿时长
3 months
期刊介绍: Anti-Cancer Drugs reports both clinical and experimental results related to anti-cancer drugs, and welcomes contributions on anti-cancer drug design, drug delivery, pharmacology, hormonal and biological modalities and chemotherapy evaluation. An internationally refereed journal devoted to the fast publication of innovative investigations on therapeutic agents against cancer, Anti-Cancer Drugs aims to stimulate and report research on both toxic and non-toxic anti-cancer agents. Consequently, the scope on the journal will cover both conventional cytotoxic chemotherapy and hormonal or biological response modalities such as interleukins and immunotherapy. Submitted articles undergo a preliminary review by the editor. Some articles may be returned to authors without further consideration. Those being considered for publication will undergo further assessment and peer-review by the editors and those invited to do so from a reviewer pool.
×
引用
GB/T 7714-2015
复制
MLA
复制
APA
复制
导出至
BibTeX EndNote RefMan NoteFirst NoteExpress
×
提示
您的信息不完整,为了账户安全,请先补充。
现在去补充
×
提示
您因"违规操作"
具体请查看互助需知
我知道了
×
提示
确定
请完成安全验证×
copy
已复制链接
快去分享给好友吧!
我知道了
右上角分享
点击右上角分享
0
联系我们:info@booksci.cn Book学术提供免费学术资源搜索服务,方便国内外学者检索中英文文献。致力于提供最便捷和优质的服务体验。 Copyright © 2023 布克学术 All rights reserved.
京ICP备2023020795号-1
ghs 京公网安备 11010802042870号
Book学术文献互助
Book学术文献互助群
群 号:604180095
Book学术官方微信