Analysis of pathogenic variants in retinoblastoma reveals a potential gain of function mutation.

Q2 Biochemistry, Genetics and Molecular Biology
Genes and Cancer Pub Date : 2025-01-20 eCollection Date: 2025-01-01 DOI:10.18632/genesandcancer.239
Ana María Peña-Balderas, Mayra Martínez-Sánchez, Isaí Olmos-Sánchez, Karla Calderón-González, Mariana Moctezuma-Dávila, Martha Rangel-Charqueño, Jesús Hernández-Monge, Vanesa Olivares-Illana
{"title":"Analysis of pathogenic variants in retinoblastoma reveals a potential gain of function mutation.","authors":"Ana María Peña-Balderas, Mayra Martínez-Sánchez, Isaí Olmos-Sánchez, Karla Calderón-González, Mariana Moctezuma-Dávila, Martha Rangel-Charqueño, Jesús Hernández-Monge, Vanesa Olivares-Illana","doi":"10.18632/genesandcancer.239","DOIUrl":null,"url":null,"abstract":"<p><p><i>Retinoblastoma (Rb1)</i> is a gene that codes for a tumour suppressor protein involved in various types of cancer. It was first described in retinoblastoma and is segregated as an autosomal dominant trait with high penetrance. In 1971, Knudson proposed his hypothesis of the two hits, where two mutational events are required to initiate tumour progression. We analysed three different point mutations present in patients' retinoblastoma. We produced three cell lines with retinoblastoma protein (RB) mutated in various regions: the missense pN328H, pD718N, and the nonsense early stop codon pR552*. We studied the effect of these point mutations on levels of mRNA and protein expression, proliferation, viability, localisation, and migration using an RBKO cell line. All three affected their localisation patterns and proliferation. However, the pR552* mutation also increases viability and migration. Moreover, when this mutation is simultaneously expressed with a wild-type RB, the phenotype and proliferation parameters are as with the mutant alone, suggesting that maybe only one mutated allele is needed to trigger the characteristic cancer phenotype. In other words, the pR552* mutant behaves more like a gain-of-function or oncogenic mutant. Indeed, a family carrying this mutation showed complete penetrance and high expressivity.</p>","PeriodicalId":38987,"journal":{"name":"Genes and Cancer","volume":"16 ","pages":"1-15"},"PeriodicalIF":0.0000,"publicationDate":"2025-01-20","publicationTypes":"Journal Article","fieldsOfStudy":null,"isOpenAccess":false,"openAccessPdf":"https://www.ncbi.nlm.nih.gov/pmc/articles/PMC11748778/pdf/","citationCount":"0","resultStr":null,"platform":"Semanticscholar","paperid":null,"PeriodicalName":"Genes and Cancer","FirstCategoryId":"1085","ListUrlMain":"https://doi.org/10.18632/genesandcancer.239","RegionNum":0,"RegionCategory":null,"ArticlePicture":[],"TitleCN":null,"AbstractTextCN":null,"PMCID":null,"EPubDate":"2025/1/1 0:00:00","PubModel":"eCollection","JCR":"Q2","JCRName":"Biochemistry, Genetics and Molecular Biology","Score":null,"Total":0}
引用次数: 0

Abstract

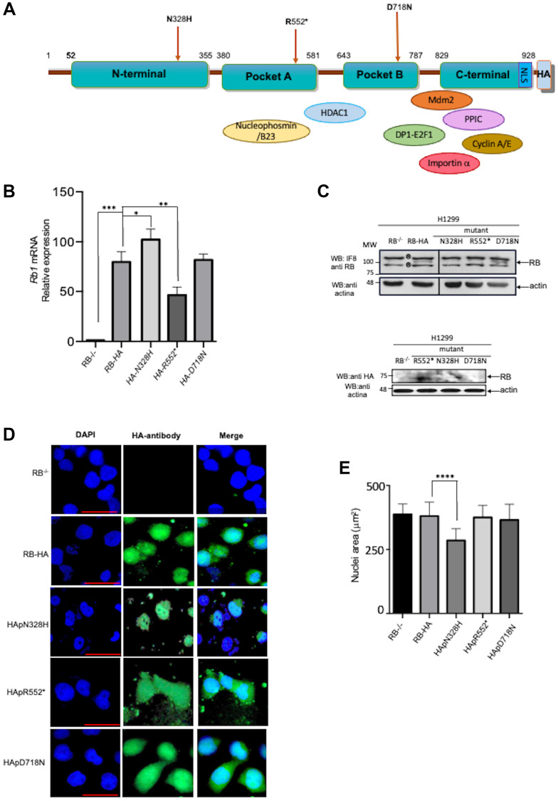
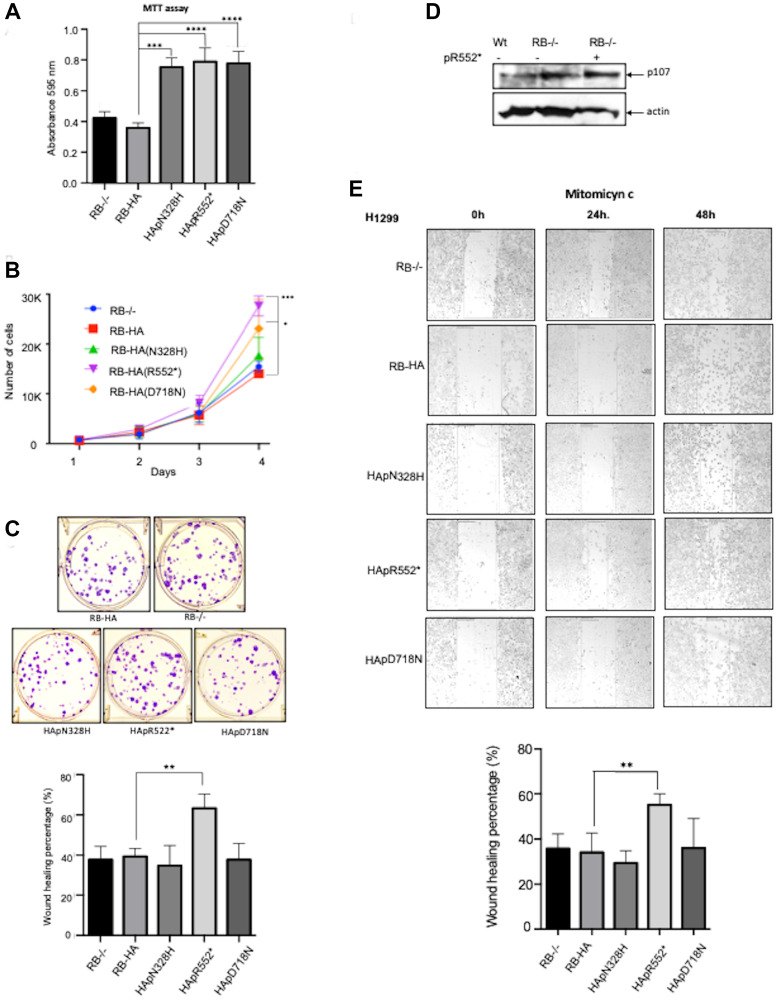
Retinoblastoma (Rb1) is a gene that codes for a tumour suppressor protein involved in various types of cancer. It was first described in retinoblastoma and is segregated as an autosomal dominant trait with high penetrance. In 1971, Knudson proposed his hypothesis of the two hits, where two mutational events are required to initiate tumour progression. We analysed three different point mutations present in patients' retinoblastoma. We produced three cell lines with retinoblastoma protein (RB) mutated in various regions: the missense pN328H, pD718N, and the nonsense early stop codon pR552*. We studied the effect of these point mutations on levels of mRNA and protein expression, proliferation, viability, localisation, and migration using an RBKO cell line. All three affected their localisation patterns and proliferation. However, the pR552* mutation also increases viability and migration. Moreover, when this mutation is simultaneously expressed with a wild-type RB, the phenotype and proliferation parameters are as with the mutant alone, suggesting that maybe only one mutated allele is needed to trigger the characteristic cancer phenotype. In other words, the pR552* mutant behaves more like a gain-of-function or oncogenic mutant. Indeed, a family carrying this mutation showed complete penetrance and high expressivity.

Abstract Image

Abstract Image

Abstract Image

视网膜母细胞瘤的致病变异分析揭示了功能突变的潜在增益。
视网膜母细胞瘤(Rb1)是一种编码肿瘤抑制蛋白的基因,与各种类型的癌症有关。它首先在视网膜母细胞瘤中被描述,并被分离为高外显率的常染色体显性性状。1971年,Knudson提出了他的两个突变假设,即两个突变事件需要启动肿瘤进展。我们分析了视网膜母细胞瘤患者中存在的三种不同的点突变。我们制备了三种视网膜母细胞瘤蛋白(RB)在不同区域发生突变的细胞系:错义pN328H, pD718N和无义早期停止密码子pR552*。我们使用RBKO细胞系研究了这些点突变对mRNA和蛋白质表达水平、增殖、活力、定位和迁移的影响。这三个因素都影响了它们的本土化模式和扩散。然而,pR552*突变也增加了生存能力和迁移能力。此外,当该突变与野生型RB同时表达时,表型和增殖参数与突变体单独表达时相同,这表明可能只需要一个突变等位基因即可触发特征性癌症表型。换句话说,pR552*突变体的行为更像是功能获得或致癌突变体。事实上,一个携带这种突变的家庭表现出完全外显性和高表达性。
本文章由计算机程序翻译,如有差异,请以英文原文为准。
求助全文
约1分钟内获得全文 求助全文
来源期刊
Genes and Cancer
Genes and Cancer Biochemistry, Genetics and Molecular Biology-Genetics
CiteScore
3.90
自引率
0.00%
发文量
6
×
引用
GB/T 7714-2015
复制
MLA
复制
APA
复制
导出至
BibTeX EndNote RefMan NoteFirst NoteExpress
×
提示
您的信息不完整,为了账户安全,请先补充。
现在去补充
×
提示
您因"违规操作"
具体请查看互助需知
我知道了
×
提示
确定
请完成安全验证×
copy
已复制链接
快去分享给好友吧!
我知道了
右上角分享
点击右上角分享
0
联系我们:info@booksci.cn Book学术提供免费学术资源搜索服务,方便国内外学者检索中英文文献。致力于提供最便捷和优质的服务体验。 Copyright © 2023 布克学术 All rights reserved.
京ICP备2023020795号-1
ghs 京公网安备 11010802042870号
Book学术文献互助
Book学术文献互助群
群 号:604180095
Book学术官方微信