Humanized anti-CD11d monoclonal antibodies suitable for basic research and therapeutic applications.

IF 4.5 Q2 Medicine
Antibody Therapeutics Pub Date : 2024-12-16 eCollection Date: 2025-01-01 DOI:10.1093/abt/tbae031
Eoin N Blythe, Christy Barreira, Corby Fink, Arthur Brown, Lynne C Weaver, Gregory A Dekaban
{"title":"Humanized anti-CD11d monoclonal antibodies suitable for basic research and therapeutic applications.","authors":"Eoin N Blythe, Christy Barreira, Corby Fink, Arthur Brown, Lynne C Weaver, Gregory A Dekaban","doi":"10.1093/abt/tbae031","DOIUrl":null,"url":null,"abstract":"<p><strong>Background: </strong>Immunomodulatory agents targeting the CD11d/CD18 integrin are in development for the treatment of several pathophysiologies including neurotrauma, sepsis, and atherosclerosis. Murine anti-human CD11d therapeutic antibodies have successfully improved neurological and behavioral recovery in rodent neurotrauma models. Here, we present the progression of CD11d-targeted agents with the development of humanized anti-CD11d monoclonal antibodies.</p><p><strong>Methods: </strong>Primary human leukocytes and the THP-1 monocytic cell line were used to determine the binding of the CD11d antibodies, determine binding affinities, and assess outside-in signaling induced by CD11d antibody binding. In addition, a rat model of spinal cord injury was employed to demonstrate that the humanized monoclonal antibodies retained their therapeutic function <i>in vivo</i>. These determinations were made using a combination of flow cytometry, western blotting, immunohistochemistry, biochemical assays, and a locomotor behavioral assessment.</p><p><strong>Results: </strong>Flow cytometric analysis demonstrated that the humanized anti-CD11d clones bind both human monocytes and neutrophils. Using a THP-1 model, the humanized anti-CD11d-2 clone was then determined to bind both the active and inactive CD11d/CD18 conformations without inducing inflammatory cell signaling. Finally, an investigation using anti-CD11d-2 as a detection tool uncovered a mismatch between total and surface-level CD11d and CD18 expression that was not altered by CK2 inhibition.</p><p><strong>Conclusions: </strong>By developing humanized anti-CD11d monoclonal antibodies, new tools are now available to study CD11d biology and potentially treat inflammation arising from acute neurotrauma via CD11d targeting.</p>","PeriodicalId":36655,"journal":{"name":"Antibody Therapeutics","volume":"8 1","pages":"26-39"},"PeriodicalIF":4.5000,"publicationDate":"2024-12-16","publicationTypes":"Journal Article","fieldsOfStudy":null,"isOpenAccess":false,"openAccessPdf":"https://www.ncbi.nlm.nih.gov/pmc/articles/PMC11744312/pdf/","citationCount":"0","resultStr":null,"platform":"Semanticscholar","paperid":null,"PeriodicalName":"Antibody Therapeutics","FirstCategoryId":"1085","ListUrlMain":"https://doi.org/10.1093/abt/tbae031","RegionNum":0,"RegionCategory":null,"ArticlePicture":[],"TitleCN":null,"AbstractTextCN":null,"PMCID":null,"EPubDate":"2025/1/1 0:00:00","PubModel":"eCollection","JCR":"Q2","JCRName":"Medicine","Score":null,"Total":0}
引用次数: 0

Abstract

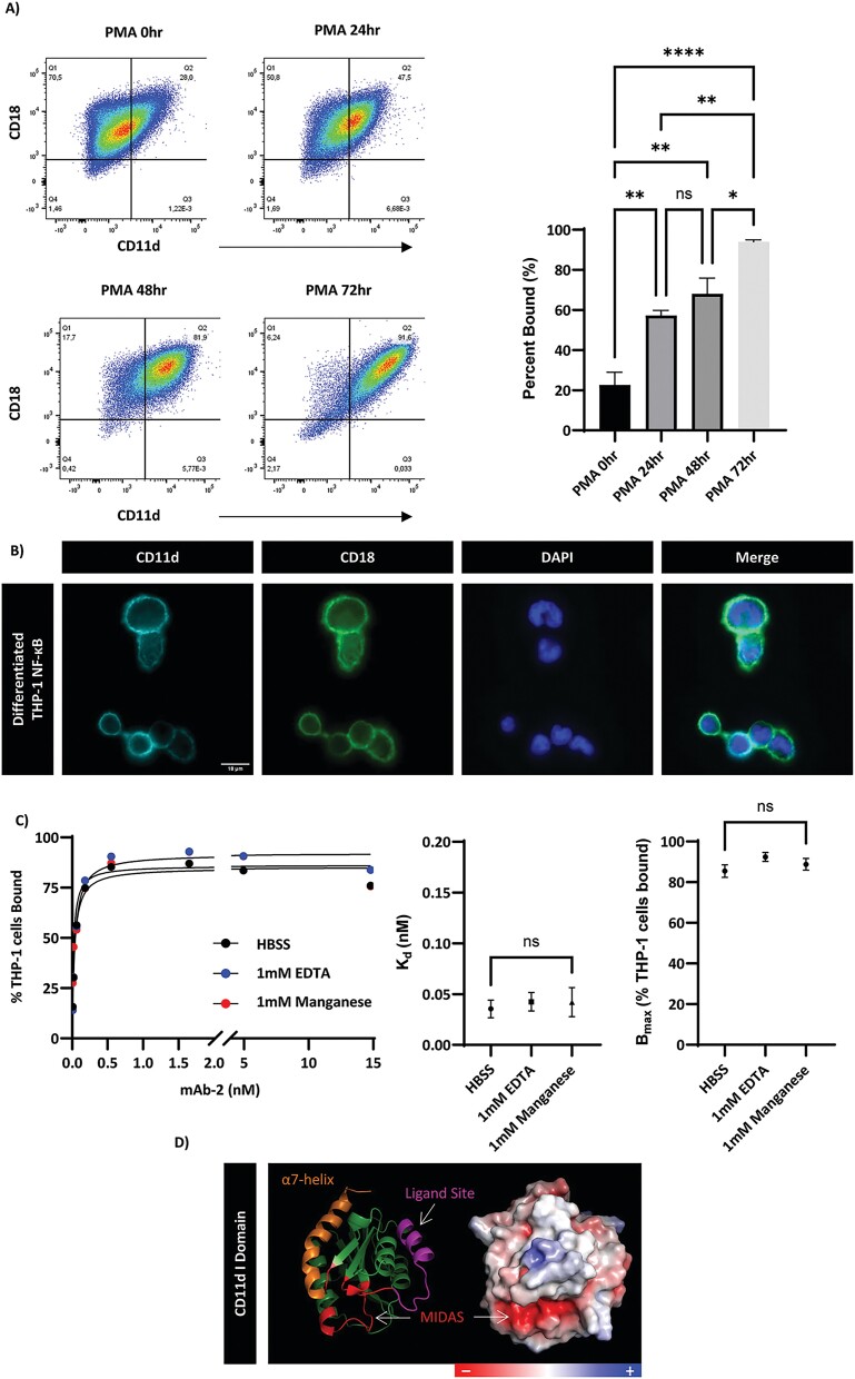
Background: Immunomodulatory agents targeting the CD11d/CD18 integrin are in development for the treatment of several pathophysiologies including neurotrauma, sepsis, and atherosclerosis. Murine anti-human CD11d therapeutic antibodies have successfully improved neurological and behavioral recovery in rodent neurotrauma models. Here, we present the progression of CD11d-targeted agents with the development of humanized anti-CD11d monoclonal antibodies.

Methods: Primary human leukocytes and the THP-1 monocytic cell line were used to determine the binding of the CD11d antibodies, determine binding affinities, and assess outside-in signaling induced by CD11d antibody binding. In addition, a rat model of spinal cord injury was employed to demonstrate that the humanized monoclonal antibodies retained their therapeutic function in vivo. These determinations were made using a combination of flow cytometry, western blotting, immunohistochemistry, biochemical assays, and a locomotor behavioral assessment.

Results: Flow cytometric analysis demonstrated that the humanized anti-CD11d clones bind both human monocytes and neutrophils. Using a THP-1 model, the humanized anti-CD11d-2 clone was then determined to bind both the active and inactive CD11d/CD18 conformations without inducing inflammatory cell signaling. Finally, an investigation using anti-CD11d-2 as a detection tool uncovered a mismatch between total and surface-level CD11d and CD18 expression that was not altered by CK2 inhibition.

Conclusions: By developing humanized anti-CD11d monoclonal antibodies, new tools are now available to study CD11d biology and potentially treat inflammation arising from acute neurotrauma via CD11d targeting.

Abstract Image

Abstract Image

Abstract Image

适合基础研究和治疗应用的人源抗cd11d单克隆抗体。
背景:靶向CD11d/CD18整合素的免疫调节剂正在开发中,用于治疗多种病理生理,包括神经损伤、败血症和动脉粥样硬化。小鼠抗人CD11d治疗性抗体已成功改善啮齿动物神经损伤模型的神经和行为恢复。在这里,我们介绍了cd11d靶向药物的进展以及人源抗cd11d单克隆抗体的发展。方法:采用人原代白细胞和THP-1单核细胞系检测CD11d抗体的结合情况,测定结合亲和力,评估CD11d抗体结合诱导的外向内信号转导。此外,采用大鼠脊髓损伤模型证明人源化单克隆抗体在体内保持其治疗功能。这些测定是通过流式细胞术、免疫印迹、免疫组织化学、生化分析和运动行为评估相结合进行的。结果:流式细胞术分析显示人源化抗cd11d克隆能结合人单核细胞和中性粒细胞。使用THP-1模型,确定人源化抗CD11d-2克隆结合活性和非活性CD11d/CD18构象而不诱导炎症细胞信号传导。最后,一项使用抗CD11d-2作为检测工具的研究发现,总水平和表面水平的CD11d和CD18表达不匹配,而CK2抑制并未改变这种不匹配。结论:通过开发人源化抗CD11d单克隆抗体,现在可以使用新的工具来研究CD11d生物学,并可能通过CD11d靶向治疗急性神经损伤引起的炎症。
本文章由计算机程序翻译,如有差异,请以英文原文为准。
求助全文
约1分钟内获得全文 求助全文
来源期刊
Antibody Therapeutics
Antibody Therapeutics Medicine-Immunology and Allergy
CiteScore
8.70
自引率
0.00%
发文量
30
审稿时长
8 weeks
×
引用
GB/T 7714-2015
复制
MLA
复制
APA
复制
导出至
BibTeX EndNote RefMan NoteFirst NoteExpress
×
提示
您的信息不完整,为了账户安全,请先补充。
现在去补充
×
提示
您因"违规操作"
具体请查看互助需知
我知道了
×
提示
确定
请完成安全验证×
copy
已复制链接
快去分享给好友吧!
我知道了
右上角分享
点击右上角分享
0
联系我们:info@booksci.cn Book学术提供免费学术资源搜索服务,方便国内外学者检索中英文文献。致力于提供最便捷和优质的服务体验。 Copyright © 2023 布克学术 All rights reserved.
京ICP备2023020795号-1
ghs 京公网安备 11010802042870号
Book学术文献互助
Book学术文献互助群
群 号:604180095
Book学术官方微信