Microglial galectin-3 increases with aging in the mouse hippocampus.

IF 2.2 4区 医学 Q3 PHARMACOLOGY & PHARMACY
Korean Journal of Physiology & Pharmacology Pub Date : 2025-03-01 Epub Date: 2025-01-14 DOI:10.4196/kjpp.24.196
Hyun Joo Shin, So Jeong Lee, Hyeong Seok An, Ha Nyeoung Choi, Eun Ae Jeong, Jaewoong Lee, Kyung Eun Kim, Bong-Hoi Choi, Seung Pil Yun, Dawon Kang, Sang Soo Kang, Gu Seob Roh
{"title":"Microglial galectin-3 increases with aging in the mouse hippocampus.","authors":"Hyun Joo Shin, So Jeong Lee, Hyeong Seok An, Ha Nyeoung Choi, Eun Ae Jeong, Jaewoong Lee, Kyung Eun Kim, Bong-Hoi Choi, Seung Pil Yun, Dawon Kang, Sang Soo Kang, Gu Seob Roh","doi":"10.4196/kjpp.24.196","DOIUrl":null,"url":null,"abstract":"<p><p>Microglial activation during aging is associated with neuroinflammation and cognitive impairment. Galectin-3 plays a crucial role in microglial activation and phagocytosis. However, the role of galectin-3 in the aged brain is not completely understood. In the present study, we investigated aging-related mechanisms and microglial galectin-3 expression in the mouse hippocampus using female 6-, 12-, and 24-month-old C57BL/6 mice. Western blot analysis revealed neurodegeneration, blood-brain barrier leakage, and increased levels of neuroinflammation-related proteins in 24-month-old mice compared to 6- and 12-month-old mice. Immunohistochemistry revealed an increase in activated microglia in the hippocampus of 24-month-old mice compared to 6- and 12-month-old mice. Furthermore, we found more galectin-3 and triggering receptor expressed on myeloid cells-2-positive microglia in 24-month-old mice compared to 6- and 12-month-old mice. Using primary mouse microglial cells, galectin -3 was also increased by lipopolysaccharide treatment. These findings suggest that galectin-3 may play an important role in microglial activation and neuroinflammation during brain aging.</p>","PeriodicalId":54746,"journal":{"name":"Korean Journal of Physiology & Pharmacology","volume":" ","pages":"215-225"},"PeriodicalIF":2.2000,"publicationDate":"2025-03-01","publicationTypes":"Journal Article","fieldsOfStudy":null,"isOpenAccess":false,"openAccessPdf":"https://www.ncbi.nlm.nih.gov/pmc/articles/PMC11842289/pdf/","citationCount":"0","resultStr":null,"platform":"Semanticscholar","paperid":null,"PeriodicalName":"Korean Journal of Physiology & Pharmacology","FirstCategoryId":"3","ListUrlMain":"https://doi.org/10.4196/kjpp.24.196","RegionNum":4,"RegionCategory":"医学","ArticlePicture":[],"TitleCN":null,"AbstractTextCN":null,"PMCID":null,"EPubDate":"2025/1/14 0:00:00","PubModel":"Epub","JCR":"Q3","JCRName":"PHARMACOLOGY & PHARMACY","Score":null,"Total":0}
引用次数: 0

Abstract

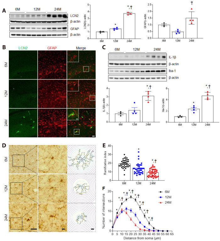
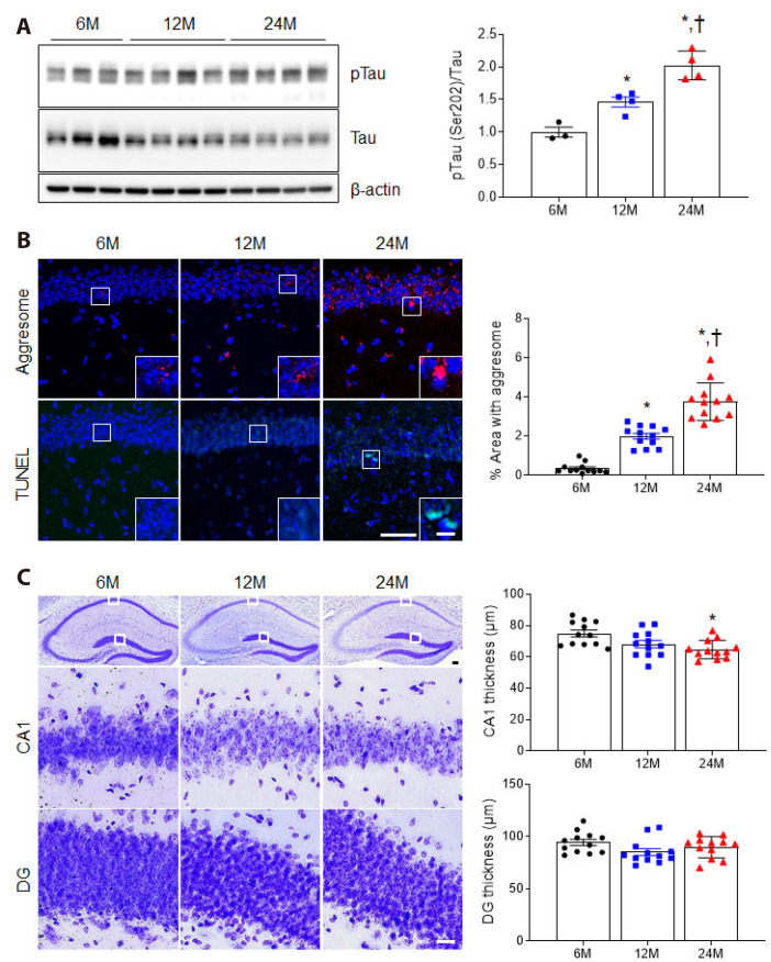
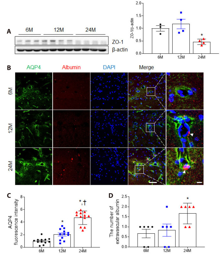
Microglial activation during aging is associated with neuroinflammation and cognitive impairment. Galectin-3 plays a crucial role in microglial activation and phagocytosis. However, the role of galectin-3 in the aged brain is not completely understood. In the present study, we investigated aging-related mechanisms and microglial galectin-3 expression in the mouse hippocampus using female 6-, 12-, and 24-month-old C57BL/6 mice. Western blot analysis revealed neurodegeneration, blood-brain barrier leakage, and increased levels of neuroinflammation-related proteins in 24-month-old mice compared to 6- and 12-month-old mice. Immunohistochemistry revealed an increase in activated microglia in the hippocampus of 24-month-old mice compared to 6- and 12-month-old mice. Furthermore, we found more galectin-3 and triggering receptor expressed on myeloid cells-2-positive microglia in 24-month-old mice compared to 6- and 12-month-old mice. Using primary mouse microglial cells, galectin -3 was also increased by lipopolysaccharide treatment. These findings suggest that galectin-3 may play an important role in microglial activation and neuroinflammation during brain aging.

Abstract Image

Abstract Image

Abstract Image

小鼠海马小胶质半凝集素-3随着年龄的增长而增加。
衰老过程中的小胶质细胞激活与神经炎症和认知障碍有关。半乳糖凝集素-3在小胶质细胞活化和吞噬中起着至关重要的作用。然而,半乳糖凝集素-3在老年大脑中的作用尚不完全清楚。在本研究中,我们以6、12和24月龄的雌性C57BL/6小鼠为研究对象,研究了衰老相关机制和小鼠海马小胶质半乳糖凝集素-3的表达。Western blot分析显示,与6个月和12个月大的小鼠相比,24个月大的小鼠神经变性、血脑屏障渗漏和神经炎症相关蛋白水平升高。免疫组织化学显示,与6月和12月大的小鼠相比,24个月大的小鼠海马中活化的小胶质细胞增加。此外,我们发现24月龄的小鼠与6月龄和12月龄的小鼠相比,髓样细胞-2阳性小胶质细胞上表达了更多的半凝集素-3和触发受体。在小鼠原代小胶质细胞中,脂多糖处理也增加了凝集素-3。这些发现表明半乳糖凝集素-3可能在脑衰老过程中小胶质细胞激活和神经炎症中起重要作用。
本文章由计算机程序翻译,如有差异,请以英文原文为准。
求助全文
约1分钟内获得全文 求助全文
来源期刊
Korean Journal of Physiology & Pharmacology
Korean Journal of Physiology & Pharmacology PHARMACOLOGY & PHARMACY-PHYSIOLOGY
CiteScore
3.20
自引率
5.00%
发文量
53
审稿时长
6-12 weeks
期刊介绍: The Korean Journal of Physiology & Pharmacology (Korean J. Physiol. Pharmacol., KJPP) is the official journal of both the Korean Physiological Society (KPS) and the Korean Society of Pharmacology (KSP). The journal launched in 1997 and is published bi-monthly in English. KJPP publishes original, peer-reviewed, scientific research-based articles that report successful advances in physiology and pharmacology. KJPP welcomes the submission of all original research articles in the field of physiology and pharmacology, especially the new and innovative findings. The scope of researches includes the action mechanism, pharmacological effect, utilization, and interaction of chemicals with biological system as well as the development of new drug targets. Theoretical articles that use computational models for further understanding of the physiological or pharmacological processes are also welcomed. Investigative translational research articles on human disease with an emphasis on physiology or pharmacology are also invited. KJPP does not publish work on the actions of crude biological extracts of either unknown chemical composition (e.g. unpurified and unvalidated) or unknown concentration. Reviews are normally commissioned, but consideration will be given to unsolicited contributions. All papers accepted for publication in KJPP will appear simultaneously in the printed Journal and online.
×
引用
GB/T 7714-2015
复制
MLA
复制
APA
复制
导出至
BibTeX EndNote RefMan NoteFirst NoteExpress
×
提示
您的信息不完整,为了账户安全,请先补充。
现在去补充
×
提示
您因"违规操作"
具体请查看互助需知
我知道了
×
提示
确定
请完成安全验证×
copy
已复制链接
快去分享给好友吧!
我知道了
右上角分享
点击右上角分享
0
联系我们:info@booksci.cn Book学术提供免费学术资源搜索服务,方便国内外学者检索中英文文献。致力于提供最便捷和优质的服务体验。 Copyright © 2023 布克学术 All rights reserved.
京ICP备2023020795号-1
ghs 京公网安备 11010802042870号
Book学术文献互助
Book学术文献互助群
群 号:604180095
Book学术官方微信