A Focal Traumatic Injury to the Neonatal Rodent Spinal Cord Causes an Immediate and Massive Spreading Depolarization Sustained by Chloride Ions, with Transient Network Dysfunction.

IF 4.8 4区 医学 Q3 CELL BIOLOGY
Atiyeh Mohammadshirazi, Graciela L Mazzone, Benjamín A Zylberberg, Giuliano Taccola
{"title":"A Focal Traumatic Injury to the Neonatal Rodent Spinal Cord Causes an Immediate and Massive Spreading Depolarization Sustained by Chloride Ions, with Transient Network Dysfunction.","authors":"Atiyeh Mohammadshirazi, Graciela L Mazzone, Benjamín A Zylberberg, Giuliano Taccola","doi":"10.1007/s10571-024-01516-y","DOIUrl":null,"url":null,"abstract":"<p><p>In clinics, physical injuries to the spinal cord cause a temporary motor areflexia below lesion, known as spinal shock. This topic is still underexplored due to the lack of preclinical spinal cord injury (SCI) models that do not use anesthesia, which would affect spinal excitability. Our innovative design considered a custom-made micro impactor that provides localized and calibrated strikes to the ventral surface of the thoracic spinal cord of the entire CNS isolated from neonatal rats. Before and after injury, multiple ventral root (VR) recordings continuously traced respiratory rhythm, baseline spontaneous activities, and electrically induced reflex responses. As early as 200 ms after the lowering of the impactor, an immediate transient depolarization spread from the injury site to the whole spinal cord with distinct segmental velocities. Stronger strikes induced higher potentials causing, close by the site of injury, a transient drop in spinal cord oxygenation (SCO<sub>2</sub>) and a massive cell death with a complete functional disconnection of input along the cord. Below the impact site, expiratory rhythm and spontaneous lumbar activity were suppressed. On lumbar VRs, reflex responses transiently halted but later recovered to control values, while electrically induced fictive locomotion remained perturbed. Moreover, low-ion modified Krebs solutions differently influenced impact-induced depolarizations, the magnitude of which amplified in low Cl<sup>-</sup>. Overall, our novel ex vivo platform traces the immediate functional consequences of impacts to the spinal cord during development. This basic study provides insights on the SCI pathophysiology, unveiling an immediate chloride dysregulation.</p>","PeriodicalId":9742,"journal":{"name":"Cellular and Molecular Neurobiology","volume":"45 1","pages":"10"},"PeriodicalIF":4.8000,"publicationDate":"2025-01-02","publicationTypes":"Journal Article","fieldsOfStudy":null,"isOpenAccess":false,"openAccessPdf":"https://www.ncbi.nlm.nih.gov/pmc/articles/PMC11695467/pdf/","citationCount":"0","resultStr":null,"platform":"Semanticscholar","paperid":null,"PeriodicalName":"Cellular and Molecular Neurobiology","FirstCategoryId":"3","ListUrlMain":"https://doi.org/10.1007/s10571-024-01516-y","RegionNum":4,"RegionCategory":"医学","ArticlePicture":[],"TitleCN":null,"AbstractTextCN":null,"PMCID":null,"EPubDate":"","PubModel":"","JCR":"Q3","JCRName":"CELL BIOLOGY","Score":null,"Total":0}
引用次数: 0

Abstract

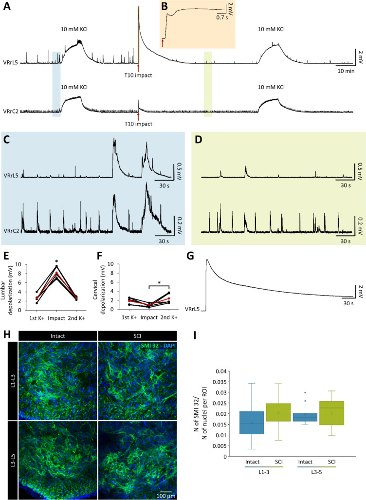
In clinics, physical injuries to the spinal cord cause a temporary motor areflexia below lesion, known as spinal shock. This topic is still underexplored due to the lack of preclinical spinal cord injury (SCI) models that do not use anesthesia, which would affect spinal excitability. Our innovative design considered a custom-made micro impactor that provides localized and calibrated strikes to the ventral surface of the thoracic spinal cord of the entire CNS isolated from neonatal rats. Before and after injury, multiple ventral root (VR) recordings continuously traced respiratory rhythm, baseline spontaneous activities, and electrically induced reflex responses. As early as 200 ms after the lowering of the impactor, an immediate transient depolarization spread from the injury site to the whole spinal cord with distinct segmental velocities. Stronger strikes induced higher potentials causing, close by the site of injury, a transient drop in spinal cord oxygenation (SCO2) and a massive cell death with a complete functional disconnection of input along the cord. Below the impact site, expiratory rhythm and spontaneous lumbar activity were suppressed. On lumbar VRs, reflex responses transiently halted but later recovered to control values, while electrically induced fictive locomotion remained perturbed. Moreover, low-ion modified Krebs solutions differently influenced impact-induced depolarizations, the magnitude of which amplified in low Cl-. Overall, our novel ex vivo platform traces the immediate functional consequences of impacts to the spinal cord during development. This basic study provides insights on the SCI pathophysiology, unveiling an immediate chloride dysregulation.

Abstract Image

Abstract Image

Abstract Image

幼鼠脊髓局灶性创伤损伤引起氯离子维持的立即和大量扩张性去极化,并伴有短暂的网络功能障碍。
在临床上,脊髓的物理损伤会在损伤处引起暂时性的运动反射,即脊髓休克。由于缺乏不使用麻醉的临床前脊髓损伤(SCI)模型,这一主题仍未得到充分的探讨,麻醉会影响脊髓兴奋性。我们的创新设计考虑了一种定制的微型撞击器,可以对从新生大鼠分离的整个中枢神经系统的胸脊髓的腹侧表面进行局部和校准的打击。损伤前后,多次腹侧根(VR)记录连续追踪呼吸节律、基线自发活动和电诱导反射反应。早在撞击器下落200 ms后,瞬时去极化就以明显的节段速度从损伤部位扩散到整个脊髓。更强的打击诱发更高的电位,导致损伤部位附近脊髓氧合(SCO2)的短暂下降和大量细胞死亡,脊髓输入的功能完全断开。在撞击部位下方,呼气节律和自发腰椎活动受到抑制。在腰椎vr中,反射反应短暂停止,但随后恢复到控制值,而电诱导的有效运动仍然受到干扰。此外,低离子修饰的Krebs溶液对撞击诱导的去极化有不同的影响,其幅度在低Cl-中放大。总的来说,我们的新型离体平台追踪了发育过程中对脊髓影响的直接功能后果。这项基础研究提供了对脊髓损伤病理生理的见解,揭示了一种即时的氯化物失调。
本文章由计算机程序翻译,如有差异,请以英文原文为准。
求助全文
约1分钟内获得全文 求助全文
来源期刊
CiteScore
7.70
自引率
0.00%
发文量
137
审稿时长
4-8 weeks
期刊介绍: Cellular and Molecular Neurobiology publishes original research concerned with the analysis of neuronal and brain function at the cellular and subcellular levels. The journal offers timely, peer-reviewed articles that describe anatomic, genetic, physiologic, pharmacologic, and biochemical approaches to the study of neuronal function and the analysis of elementary mechanisms. Studies are presented on isolated mammalian tissues and intact animals, with investigations aimed at the molecular mechanisms or neuronal responses at the level of single cells. Cellular and Molecular Neurobiology also presents studies of the effects of neurons on other organ systems, such as analysis of the electrical or biochemical response to neurotransmitters or neurohormones on smooth muscle or gland cells.
×
引用
GB/T 7714-2015
复制
MLA
复制
APA
复制
导出至
BibTeX EndNote RefMan NoteFirst NoteExpress
×
提示
您的信息不完整,为了账户安全,请先补充。
现在去补充
×
提示
您因"违规操作"
具体请查看互助需知
我知道了
×
提示
确定
请完成安全验证×
copy
已复制链接
快去分享给好友吧!
我知道了
右上角分享
点击右上角分享
0
联系我们:info@booksci.cn Book学术提供免费学术资源搜索服务,方便国内外学者检索中英文文献。致力于提供最便捷和优质的服务体验。 Copyright © 2023 布克学术 All rights reserved.
京ICP备2023020795号-1
ghs 京公网安备 11010802042870号
Book学术文献互助
Book学术文献互助群
群 号:604180095
Book学术官方微信