A High-Affinity Monoclonal Antibody Against the Pancreatic Ductal Adenocarcinoma Target, Anterior Gradient-2 (AGR2/PDIA17).

IF 2.7 Q3 IMMUNOLOGY
Antibodies Pub Date : 2024-12-05 DOI:10.3390/antib13040101
Reeder M Robinson, Leticia Reyes, Benjamin N Christopher, Ravyn M Duncan, Rachel A Burge, Julie Siegel, Patrick Nasarre, Pingping Wang, John P O'Bryan, G Aaron Hobbs, Nancy Klauber-DeMore, Nathan G Dolloff
{"title":"A High-Affinity Monoclonal Antibody Against the Pancreatic Ductal Adenocarcinoma Target, Anterior Gradient-2 (AGR2/PDIA17).","authors":"Reeder M Robinson, Leticia Reyes, Benjamin N Christopher, Ravyn M Duncan, Rachel A Burge, Julie Siegel, Patrick Nasarre, Pingping Wang, John P O'Bryan, G Aaron Hobbs, Nancy Klauber-DeMore, Nathan G Dolloff","doi":"10.3390/antib13040101","DOIUrl":null,"url":null,"abstract":"<p><strong>Background/objectives: </strong>Anterior Gradient-2 (AGR2/PDIA17) is a member of the protein disulfide isomerase (PDI) family of oxidoreductases. AGR2 is up-regulated in several solid tumors, including pancreatic ductal adenocarcinoma (PDAC). Given the dire need for new therapeutic options for PDAC patients, we investigated the expression and function of AGR2 in PDAC and developed a novel series of affinity-matured AGR2-specific single-chain variable fragments (scFvs) and monoclonal antibodies.</p><p><strong>Results: </strong>We found that AGR2 was expressed in approximately 90% of PDAC but not normal pancreas biopsies, and the level of AGR2 expression correlated with increasing disease stage. AGR2 expression was inversely related to SMAD4 status in PDAC and colorectal cancer cell models and was secreted from cells into their media. In normal tissues, a high density of AGR2 was detected in the epithelium of cells in the digestive tract but was lacking in most other normal tissue systems. The addition of recombinant AGR2 to cell culture and genetic overexpression of AGR2 increased the adhesion, motility, and invasiveness of both human and mouse PDAC cells. Human phage display library screening led to the discovery of multiple AGR2-specific scFv clones that were affinity-matured to produce monoclonal antibody (MAb) clones with low picomolar binding affinity (S31R/A53F/Y). These high-affinity MAbs inhibited AGR2-mediated cell adhesion, migration, and binding to LYPD3, which is a putative cell surface binding partner of AGR2.</p><p><strong>Conclusions: </strong>Our study provides novel, high-affinity, fully human, anti-AGR2 MAbs that neutralize the pro-tumor effects of extracellular AGR2 in PDAC.</p>","PeriodicalId":8188,"journal":{"name":"Antibodies","volume":"13 4","pages":""},"PeriodicalIF":2.7000,"publicationDate":"2024-12-05","publicationTypes":"Journal Article","fieldsOfStudy":null,"isOpenAccess":false,"openAccessPdf":"https://www.ncbi.nlm.nih.gov/pmc/articles/PMC11672854/pdf/","citationCount":"0","resultStr":null,"platform":"Semanticscholar","paperid":null,"PeriodicalName":"Antibodies","FirstCategoryId":"1085","ListUrlMain":"https://doi.org/10.3390/antib13040101","RegionNum":0,"RegionCategory":null,"ArticlePicture":[],"TitleCN":null,"AbstractTextCN":null,"PMCID":null,"EPubDate":"","PubModel":"","JCR":"Q3","JCRName":"IMMUNOLOGY","Score":null,"Total":0}
引用次数: 0

Abstract

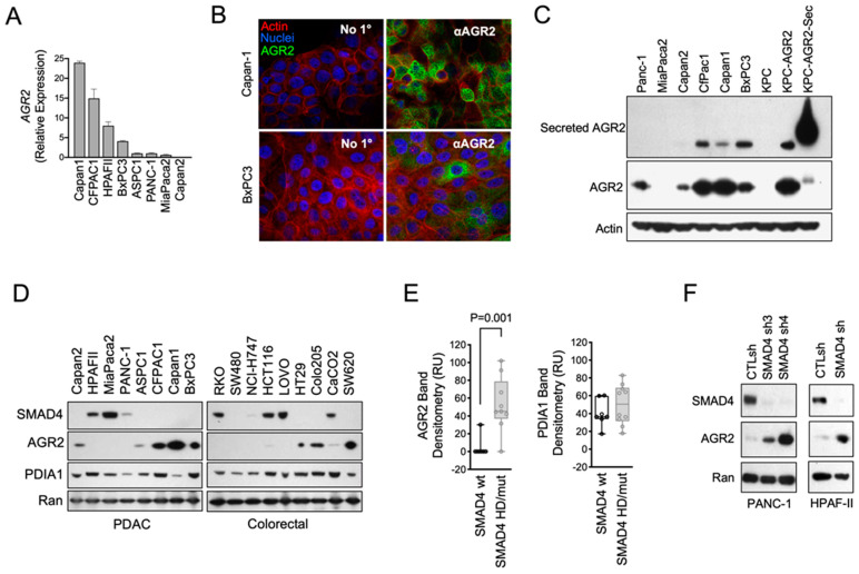
Background/objectives: Anterior Gradient-2 (AGR2/PDIA17) is a member of the protein disulfide isomerase (PDI) family of oxidoreductases. AGR2 is up-regulated in several solid tumors, including pancreatic ductal adenocarcinoma (PDAC). Given the dire need for new therapeutic options for PDAC patients, we investigated the expression and function of AGR2 in PDAC and developed a novel series of affinity-matured AGR2-specific single-chain variable fragments (scFvs) and monoclonal antibodies.

Results: We found that AGR2 was expressed in approximately 90% of PDAC but not normal pancreas biopsies, and the level of AGR2 expression correlated with increasing disease stage. AGR2 expression was inversely related to SMAD4 status in PDAC and colorectal cancer cell models and was secreted from cells into their media. In normal tissues, a high density of AGR2 was detected in the epithelium of cells in the digestive tract but was lacking in most other normal tissue systems. The addition of recombinant AGR2 to cell culture and genetic overexpression of AGR2 increased the adhesion, motility, and invasiveness of both human and mouse PDAC cells. Human phage display library screening led to the discovery of multiple AGR2-specific scFv clones that were affinity-matured to produce monoclonal antibody (MAb) clones with low picomolar binding affinity (S31R/A53F/Y). These high-affinity MAbs inhibited AGR2-mediated cell adhesion, migration, and binding to LYPD3, which is a putative cell surface binding partner of AGR2.

Conclusions: Our study provides novel, high-affinity, fully human, anti-AGR2 MAbs that neutralize the pro-tumor effects of extracellular AGR2 in PDAC.

Abstract Image

Abstract Image

Abstract Image

一种针对胰腺导管腺癌靶点的高亲和力单克隆抗体,前部梯度-2 (AGR2/PDIA17)。
背景/目的:前梯度-2 (AGR2/PDIA17)是氧化还原酶蛋白二硫异构酶(PDI)家族的成员。AGR2在几种实体肿瘤中上调,包括胰腺导管腺癌(pancreatic ductal adencarcinoma, PDAC)。鉴于PDAC患者迫切需要新的治疗选择,我们研究了AGR2在PDAC中的表达和功能,并开发了一系列新的亲和成熟的AGR2特异性单链可变片段(scFvs)和单克隆抗体。结果:我们发现AGR2在大约90%的PDAC中表达,而在正常胰腺活检中不表达,并且AGR2的表达水平与疾病分期的增加相关。在PDAC和结直肠癌细胞模型中,AGR2的表达与SMAD4状态呈负相关,并从细胞分泌到其培养基中。在正常组织中,消化道细胞上皮中检测到高密度的AGR2,但在大多数其他正常组织系统中缺乏。在细胞培养中加入重组AGR2和基因过表达AGR2增加了人和小鼠PDAC细胞的粘附性、运动性和侵袭性。人类噬菌体展示文库筛选发现了多个ag2特异性scFv克隆,这些克隆经过亲和力成熟,可以产生低皮摩尔结合亲和力(S31R/A53F/Y)的单克隆抗体(MAb)克隆。这些高亲和力单克隆抗体抑制AGR2介导的细胞粘附、迁移和与LYPD3的结合,LYPD3被认为是AGR2的细胞表面结合伙伴。结论:我们的研究提供了新颖的、高亲和力的、完全人性化的抗AGR2单克隆抗体,可以中和PDAC中细胞外AGR2的促肿瘤作用。
本文章由计算机程序翻译,如有差异,请以英文原文为准。
求助全文
约1分钟内获得全文 求助全文
来源期刊
Antibodies
Antibodies IMMUNOLOGY-
CiteScore
7.10
自引率
6.40%
发文量
68
审稿时长
11 weeks
期刊介绍: Antibodies (ISSN 2073-4468), an international, peer-reviewed open access journal which provides an advanced forum for studies related to antibodies and antigens. It publishes reviews, research articles, communications and short notes. Our aim is to encourage scientists to publish their experimental and theoretical results in as much detail as possible. There is no restriction on the length of the papers. Full experimental and/or methodical details must be provided. Electronic files or software regarding the full details of the calculation and experimental procedure - if unable to be published in a normal way - can be deposited as supplementary material. This journal covers all topics related to antibodies and antigens, topics of interest include (but are not limited to): antibody-producing cells (including B cells), antibody structure and function, antibody-antigen interactions, Fc receptors, antibody manufacturing antibody engineering, antibody therapy, immunoassays, antibody diagnosis, tissue antigens, exogenous antigens, endogenous antigens, autoantigens, monoclonal antibodies, natural antibodies, humoral immune responses, immunoregulatory molecules.
×
引用
GB/T 7714-2015
复制
MLA
复制
APA
复制
导出至
BibTeX EndNote RefMan NoteFirst NoteExpress
×
提示
您的信息不完整,为了账户安全,请先补充。
现在去补充
×
提示
您因"违规操作"
具体请查看互助需知
我知道了
×
提示
确定
请完成安全验证×
copy
已复制链接
快去分享给好友吧!
我知道了
右上角分享
点击右上角分享
0
联系我们:info@booksci.cn Book学术提供免费学术资源搜索服务,方便国内外学者检索中英文文献。致力于提供最便捷和优质的服务体验。 Copyright © 2023 布克学术 All rights reserved.
京ICP备2023020795号-1
ghs 京公网安备 11010802042870号
Book学术文献互助
Book学术文献互助群
群 号:604180095
Book学术官方微信