CRISPR-Edited DPSCs, Constitutively Expressing BDNF Enhance Dentin Regeneration in Injured Teeth.

Ji Hyun Kim, Muhammad Irfan, Sreelekshmi Sreekumar, Atsawasuwan Phimon, Seung Chung
{"title":"CRISPR-Edited DPSCs, Constitutively Expressing BDNF Enhance Dentin Regeneration in Injured Teeth.","authors":"Ji Hyun Kim, Muhammad Irfan, Sreelekshmi Sreekumar, Atsawasuwan Phimon, Seung Chung","doi":"10.1101/2024.12.11.627879","DOIUrl":null,"url":null,"abstract":"<p><p>Dental caries, a prevalent global health issue, results from complex bacterial interactions. In response to harmful stimuli, a desirable outcome for the tooth is the formation of tertiary dentin, a protective reparative process that generates new hard tissue. This reparative dentinogenesis is associated with significant inflammation, which triggers the recruitment and differentiation of dental pulp stem cells (DPSCs). Previously, we have demonstrated that brain-derived neurotrophic factor (BDNF) and its receptor TrkB, key mediators of neural functions, are activated during the DPSC-mediated dentin regeneration process. In this study, we further define the role of inflammation in this process and apply stem cell engineering to enhance dentin regeneration in injured teeth. Our data show that TrkB expression and activation in DPSCs rapidly increase during odontogenic differentiation, further amplified by inflammatory inducers and mediators such as TNFα, LTA, and LPS. An in vivo dentin formation assessment was conducted using a mouse pulp-capping/caries model, where CRISPR-engineered DPSCs overexpressing BDNF were transplanted into inflamed pulp tissue. This transplantation significantly enhanced dentin regeneration in injured teeth. To further explore potential downstream pathways, we conducted transcriptomic profiling of TNFα-treated DPSCs, both with and without TrkB antagonist CTX-B. The results revealed significant changes in gene expression related to immune response, cytokine signaling, and extracellular matrix interactions. Taken together, our study advances our understanding of the role of BDNF in dental tissue engineering using DPSCs and identifies potential therapeutic avenues for improving dental tissue repair and regeneration strategies.</p>","PeriodicalId":519960,"journal":{"name":"bioRxiv : the preprint server for biology","volume":" ","pages":""},"PeriodicalIF":0.0000,"publicationDate":"2025-04-25","publicationTypes":"Journal Article","fieldsOfStudy":null,"isOpenAccess":false,"openAccessPdf":"https://www.ncbi.nlm.nih.gov/pmc/articles/PMC11661210/pdf/","citationCount":"0","resultStr":null,"platform":"Semanticscholar","paperid":null,"PeriodicalName":"bioRxiv : the preprint server for biology","FirstCategoryId":"1085","ListUrlMain":"https://doi.org/10.1101/2024.12.11.627879","RegionNum":0,"RegionCategory":null,"ArticlePicture":[],"TitleCN":null,"AbstractTextCN":null,"PMCID":null,"EPubDate":"","PubModel":"","JCR":"","JCRName":"","Score":null,"Total":0}
引用次数: 0

Abstract

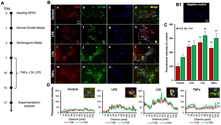
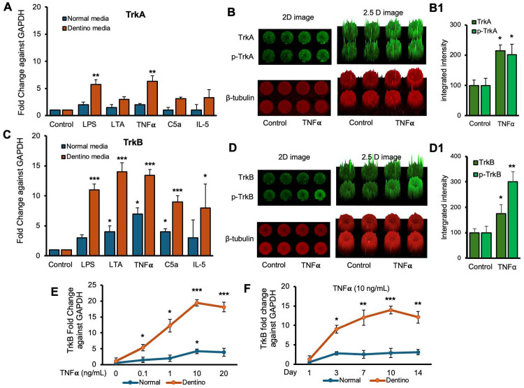
Dental caries, a prevalent global health issue, results from complex bacterial interactions. In response to harmful stimuli, a desirable outcome for the tooth is the formation of tertiary dentin, a protective reparative process that generates new hard tissue. This reparative dentinogenesis is associated with significant inflammation, which triggers the recruitment and differentiation of dental pulp stem cells (DPSCs). Previously, we have demonstrated that brain-derived neurotrophic factor (BDNF) and its receptor TrkB, key mediators of neural functions, are activated during the DPSC-mediated dentin regeneration process. In this study, we further define the role of inflammation in this process and apply stem cell engineering to enhance dentin regeneration in injured teeth. Our data show that TrkB expression and activation in DPSCs rapidly increase during odontogenic differentiation, further amplified by inflammatory inducers and mediators such as TNFα, LTA, and LPS. An in vivo dentin formation assessment was conducted using a mouse pulp-capping/caries model, where CRISPR-engineered DPSCs overexpressing BDNF were transplanted into inflamed pulp tissue. This transplantation significantly enhanced dentin regeneration in injured teeth. To further explore potential downstream pathways, we conducted transcriptomic profiling of TNFα-treated DPSCs, both with and without TrkB antagonist CTX-B. The results revealed significant changes in gene expression related to immune response, cytokine signaling, and extracellular matrix interactions. Taken together, our study advances our understanding of the role of BDNF in dental tissue engineering using DPSCs and identifies potential therapeutic avenues for improving dental tissue repair and regeneration strategies.

Abstract Image

Abstract Image

Abstract Image

crispr编辑的DPSCs,组成性表达BDNF促进损伤牙齿的牙本质再生。
龋齿是世界范围内最常见的健康问题之一,由细菌的复杂相互作用引起。在对有害刺激的反应中,牙齿的理想结果是形成第三牙本质,这是一个产生新的硬组织的保护性修复过程。这种修复性牙本质形成与明显的炎症有关,炎症会触发牙髓干细胞(DPSCs)的募集和分化。之前,我们已经证明脑源性神经营养因子(BDNF)及其受体TrkB是神经功能的关键介质,在dpsc介导的牙本质再生过程中被激活。在这项研究中,我们进一步明确了炎症在这一过程中的作用,并应用干细胞工程来促进损伤牙齿的牙本质再生。我们的数据显示,在牙源性分化过程中,DPSCs中的TrkB表达和激活迅速增加,并被炎症诱导剂和介质(如TNFα、LTA和LPS)进一步放大。使用小鼠牙髓盖盖/龋模型进行体内牙本质形成评估,将crispr工程的过表达BDNF的DPSCs移植到发炎的牙髓组织中。该移植可显著促进损伤牙本质的再生。为了进一步探索潜在的下游途径,我们对tnf α处理的DPSCs进行了转录组学分析,无论是否使用TrkB拮抗剂CTX-B。结果显示,与免疫应答、细胞因子信号传导和细胞外基质相互作用相关的基因表达发生了显著变化。综上所述,我们的研究促进了我们对BDNF在利用DPSCs进行牙齿组织工程中的作用的理解,并确定了改善牙齿组织修复和再生策略的潜在治疗途径。
本文章由计算机程序翻译,如有差异,请以英文原文为准。
求助全文
约1分钟内获得全文 求助全文
来源期刊
自引率
0.00%
发文量
0
×
引用
GB/T 7714-2015
复制
MLA
复制
APA
复制
导出至
BibTeX EndNote RefMan NoteFirst NoteExpress
×
提示
您的信息不完整,为了账户安全,请先补充。
现在去补充
×
提示
您因"违规操作"
具体请查看互助需知
我知道了
×
提示
确定
请完成安全验证×
copy
已复制链接
快去分享给好友吧!
我知道了
右上角分享
点击右上角分享
0
联系我们:info@booksci.cn Book学术提供免费学术资源搜索服务,方便国内外学者检索中英文文献。致力于提供最便捷和优质的服务体验。 Copyright © 2023 布克学术 All rights reserved.
京ICP备2023020795号-1
ghs 京公网安备 11010802042870号
Book学术文献互助
Book学术文献互助群
群 号:604180095
Book学术官方微信