Exploring transcription modalities from bimodal, single-cell RNA sequencing data.

IF 2.8 Q1 GENETICS & HEREDITY
NAR Genomics and Bioinformatics Pub Date : 2024-12-18 eCollection Date: 2024-12-01 DOI:10.1093/nargab/lqae179
Enikő Regényi, Mir-Farzin Mashreghi, Christof Schütte, Vikram Sunkara
{"title":"Exploring transcription modalities from bimodal, single-cell RNA sequencing data.","authors":"Enikő Regényi, Mir-Farzin Mashreghi, Christof Schütte, Vikram Sunkara","doi":"10.1093/nargab/lqae179","DOIUrl":null,"url":null,"abstract":"<p><p>There is a growing interest in generating bimodal, single-cell RNA sequencing (RNA-seq) data for studying biological pathways. These data are predominantly utilized in understanding phenotypic trajectories using RNA velocities; however, the shape information encoded in the two-dimensional resolution of such data is not yet exploited. In this paper, we present an elliptical parametrization of two-dimensional RNA-seq data, from which we derived statistics that reveal four different modalities. These modalities can be interpreted as manifestations of the changes in the rates of splicing, transcription or degradation. We performed our analysis on a cell cycle and a colorectal cancer dataset. In both datasets, we found genes that are not picked up by differential gene expression analysis (DGEA), and are consequently unnoticed, yet visibly delineate phenotypes. This indicates that, in addition to DGEA, searching for genes that exhibit the discovered modalities could aid recovering genes that set phenotypes apart. For communities studying biomarkers and cellular phenotyping, the modalities present in bimodal RNA-seq data broaden the search space of genes, and furthermore, allow for incorporating cellular RNA processing into regulatory analyses.</p>","PeriodicalId":33994,"journal":{"name":"NAR Genomics and Bioinformatics","volume":"6 4","pages":"lqae179"},"PeriodicalIF":2.8000,"publicationDate":"2024-12-18","publicationTypes":"Journal Article","fieldsOfStudy":null,"isOpenAccess":false,"openAccessPdf":"https://www.ncbi.nlm.nih.gov/pmc/articles/PMC11655292/pdf/","citationCount":"0","resultStr":null,"platform":"Semanticscholar","paperid":null,"PeriodicalName":"NAR Genomics and Bioinformatics","FirstCategoryId":"1085","ListUrlMain":"https://doi.org/10.1093/nargab/lqae179","RegionNum":0,"RegionCategory":null,"ArticlePicture":[],"TitleCN":null,"AbstractTextCN":null,"PMCID":null,"EPubDate":"2024/12/1 0:00:00","PubModel":"eCollection","JCR":"Q1","JCRName":"GENETICS & HEREDITY","Score":null,"Total":0}
引用次数: 0

Abstract

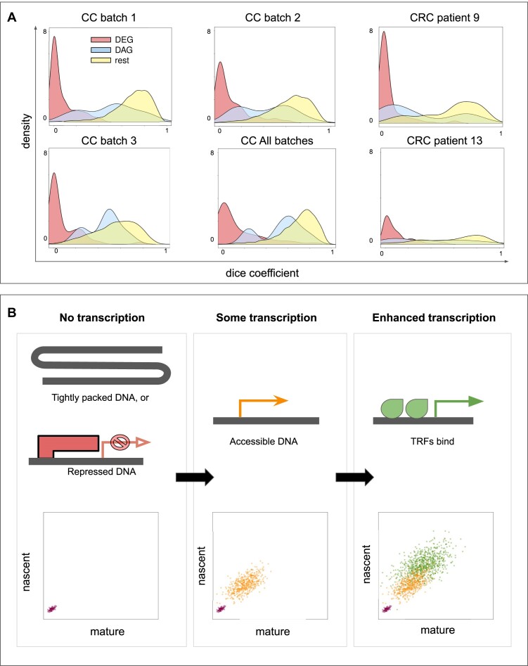
There is a growing interest in generating bimodal, single-cell RNA sequencing (RNA-seq) data for studying biological pathways. These data are predominantly utilized in understanding phenotypic trajectories using RNA velocities; however, the shape information encoded in the two-dimensional resolution of such data is not yet exploited. In this paper, we present an elliptical parametrization of two-dimensional RNA-seq data, from which we derived statistics that reveal four different modalities. These modalities can be interpreted as manifestations of the changes in the rates of splicing, transcription or degradation. We performed our analysis on a cell cycle and a colorectal cancer dataset. In both datasets, we found genes that are not picked up by differential gene expression analysis (DGEA), and are consequently unnoticed, yet visibly delineate phenotypes. This indicates that, in addition to DGEA, searching for genes that exhibit the discovered modalities could aid recovering genes that set phenotypes apart. For communities studying biomarkers and cellular phenotyping, the modalities present in bimodal RNA-seq data broaden the search space of genes, and furthermore, allow for incorporating cellular RNA processing into regulatory analyses.

Abstract Image

Abstract Image

Abstract Image

从双模单细胞 RNA 测序数据中探索转录模式
有一个日益增长的兴趣产生双峰,单细胞RNA测序(RNA-seq)数据研究生物学途径。这些数据主要用于利用RNA速度来理解表型轨迹;然而,在这种数据的二维分辨率中编码的形状信息尚未被利用。在本文中,我们提出了二维RNA-seq数据的椭圆参数化,从中我们得出了揭示四种不同模式的统计数据。这些模式可以被解释为剪接、转录或降解速率变化的表现。我们对细胞周期和结直肠癌数据集进行了分析。在这两个数据集中,我们都发现了差异基因表达分析(DGEA)没有发现的基因,因此没有被注意到,但却明显地描述了表型。这表明,除了DGEA之外,寻找表现出所发现模式的基因可以帮助恢复将表型分开的基因。对于研究生物标志物和细胞表型的群体来说,双峰RNA-seq数据中存在的模式拓宽了基因的搜索空间,而且,允许将细胞RNA加工纳入调控分析。
本文章由计算机程序翻译,如有差异,请以英文原文为准。
求助全文
约1分钟内获得全文 求助全文
来源期刊
CiteScore
8.00
自引率
2.20%
发文量
95
审稿时长
15 weeks
×
引用
GB/T 7714-2015
复制
MLA
复制
APA
复制
导出至
BibTeX EndNote RefMan NoteFirst NoteExpress
×
提示
您的信息不完整,为了账户安全,请先补充。
现在去补充
×
提示
您因"违规操作"
具体请查看互助需知
我知道了
×
提示
确定
请完成安全验证×
copy
已复制链接
快去分享给好友吧!
我知道了
右上角分享
点击右上角分享
0
联系我们:info@booksci.cn Book学术提供免费学术资源搜索服务,方便国内外学者检索中英文文献。致力于提供最便捷和优质的服务体验。 Copyright © 2023 布克学术 All rights reserved.
京ICP备2023020795号-1
ghs 京公网安备 11010802042870号
Book学术文献互助
Book学术文献互助群
群 号:604180095
Book学术官方微信