Bone marrow mesenchymal stem cell-originated exosomes suppress activation of hepatic stellate cells through the miR-144-3p/SLC7A11 axis.

IF 1.7 Q3 GASTROENTEROLOGY & HEPATOLOGY
Clinical and Experimental Hepatology Pub Date : 2024-09-01 Epub Date: 2024-09-30 DOI:10.5114/ceh.2024.142898
Yanqin Hao, Rong Wang, Qing Zhou, Jiaolong Ren
{"title":"Bone marrow mesenchymal stem cell-originated exosomes suppress activation of hepatic stellate cells through the miR-144-3p/SLC7A11 axis.","authors":"Yanqin Hao, Rong Wang, Qing Zhou, Jiaolong Ren","doi":"10.5114/ceh.2024.142898","DOIUrl":null,"url":null,"abstract":"<p><strong>Aim of the study: </strong>This study aimed to investigate the impact of bone marrow-derived mesenchymal stem cell exosomes (BMSC-Exos) on hepatic stellate cell (HSC) activation and explore the underlying molecular mechanisms in liver fibrosis.</p><p><strong>Material and methods: </strong>BMSC-Exos were co-incubated with LPS-activated LX-2 cells. Fibrosis markers, iron content, malondialdehyde (MDA), glutathione (GSH), reactive oxygen species (ROS) levels, and ferroptosis-related proteins were assessed. The role of miR-144-3p originating from BMSC-Exos in LX-2 cell activation was studied through dual-luciferase reporter gene and RNA pull-down experiments.</p><p><strong>Results: </strong>Treatment with BMSC-Exos up-regulated miR-144-3p in LX-2 cells, down-regulated SLC7A11, increased iron content and ROS levels, and reduced fibrosis markers and GSH. BMSC-Exos mediated ferroptosis and inhibited HSC activation by transmitting miR-144-3p targeting SLC7A11.</p><p><strong>Conclusions: </strong>BMSC-Exos regulate SLC7A11 expression through miR-144-3p transfer, promoting ferroptosis and suppressing HSC activation in liver fibrosis.</p>","PeriodicalId":10281,"journal":{"name":"Clinical and Experimental Hepatology","volume":"10 3","pages":"197-210"},"PeriodicalIF":1.7000,"publicationDate":"2024-09-01","publicationTypes":"Journal Article","fieldsOfStudy":null,"isOpenAccess":false,"openAccessPdf":"https://www.ncbi.nlm.nih.gov/pmc/articles/PMC11650813/pdf/","citationCount":"0","resultStr":null,"platform":"Semanticscholar","paperid":null,"PeriodicalName":"Clinical and Experimental Hepatology","FirstCategoryId":"1085","ListUrlMain":"https://doi.org/10.5114/ceh.2024.142898","RegionNum":0,"RegionCategory":null,"ArticlePicture":[],"TitleCN":null,"AbstractTextCN":null,"PMCID":null,"EPubDate":"2024/9/30 0:00:00","PubModel":"Epub","JCR":"Q3","JCRName":"GASTROENTEROLOGY & HEPATOLOGY","Score":null,"Total":0}
引用次数: 0

Abstract

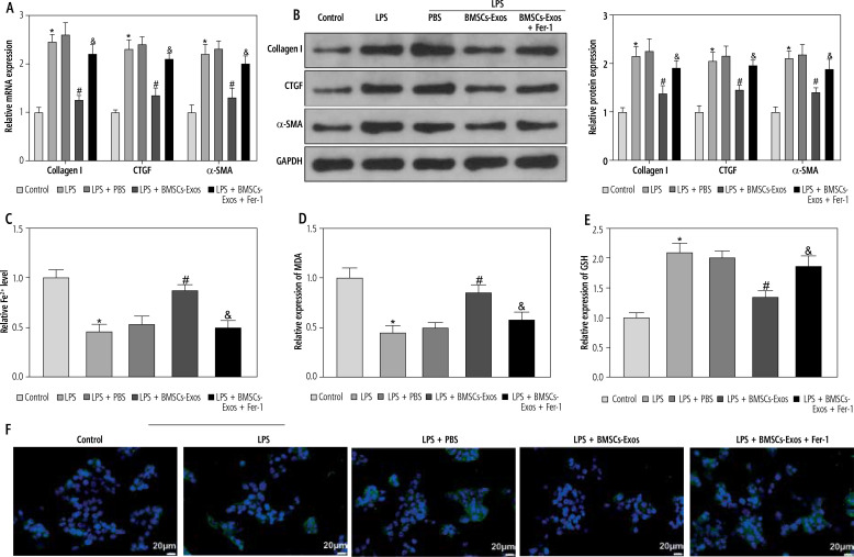
Aim of the study: This study aimed to investigate the impact of bone marrow-derived mesenchymal stem cell exosomes (BMSC-Exos) on hepatic stellate cell (HSC) activation and explore the underlying molecular mechanisms in liver fibrosis.

Material and methods: BMSC-Exos were co-incubated with LPS-activated LX-2 cells. Fibrosis markers, iron content, malondialdehyde (MDA), glutathione (GSH), reactive oxygen species (ROS) levels, and ferroptosis-related proteins were assessed. The role of miR-144-3p originating from BMSC-Exos in LX-2 cell activation was studied through dual-luciferase reporter gene and RNA pull-down experiments.

Results: Treatment with BMSC-Exos up-regulated miR-144-3p in LX-2 cells, down-regulated SLC7A11, increased iron content and ROS levels, and reduced fibrosis markers and GSH. BMSC-Exos mediated ferroptosis and inhibited HSC activation by transmitting miR-144-3p targeting SLC7A11.

Conclusions: BMSC-Exos regulate SLC7A11 expression through miR-144-3p transfer, promoting ferroptosis and suppressing HSC activation in liver fibrosis.

Abstract Image

Abstract Image

Abstract Image

骨髓间充质干细胞来源的外泌体通过miR-144-3p/SLC7A11轴抑制肝星状细胞的激活。
研究目的:本研究旨在探讨骨髓间充质干细胞外泌体(BMSC-Exos)对肝星状细胞(HSC)活化的影响,并探讨肝纤维化的潜在分子机制。材料和方法:BMSC-Exos与lps活化的LX-2细胞共孵育。评估纤维化标志物、铁含量、丙二醛(MDA)、谷胱甘肽(GSH)、活性氧(ROS)水平和铁中毒相关蛋白。通过双荧光素酶报告基因和RNA下拉实验,研究源自BMSC-Exos的miR-144-3p在LX-2细胞活化中的作用。结果:BMSC-Exos治疗上调LX-2细胞中的miR-144-3p,下调SLC7A11,增加铁含量和ROS水平,降低纤维化标志物和GSH。BMSC-Exos通过传递靶向SLC7A11的miR-144-3p介导铁下垂并抑制HSC激活。结论:BMSC-Exos通过miR-144-3p的转移调节SLC7A11的表达,促进铁凋亡,抑制肝纤维化中HSC的活化。
本文章由计算机程序翻译,如有差异,请以英文原文为准。
求助全文
约1分钟内获得全文 求助全文
来源期刊
Clinical and Experimental Hepatology
Clinical and Experimental Hepatology GASTROENTEROLOGY & HEPATOLOGY-
CiteScore
2.80
自引率
0.00%
发文量
32
期刊介绍: Clinical and Experimental Hepatology – quarterly of the Polish Association for Study of Liver – is a scientific and educational, peer-reviewed journal publishing original and review papers describing clinical and basic investigations in the field of hepatology.
×
引用
GB/T 7714-2015
复制
MLA
复制
APA
复制
导出至
BibTeX EndNote RefMan NoteFirst NoteExpress
×
提示
您的信息不完整,为了账户安全,请先补充。
现在去补充
×
提示
您因"违规操作"
具体请查看互助需知
我知道了
×
提示
确定
请完成安全验证×
copy
已复制链接
快去分享给好友吧!
我知道了
右上角分享
点击右上角分享
0
联系我们:info@booksci.cn Book学术提供免费学术资源搜索服务,方便国内外学者检索中英文文献。致力于提供最便捷和优质的服务体验。 Copyright © 2023 布克学术 All rights reserved.
京ICP备2023020795号-1
ghs 京公网安备 11010802042870号
Book学术文献互助
Book学术文献互助群
群 号:604180095
Book学术官方微信