Count Me In: patient-partnered research to address disparities for rare cancer patients.

Therapeutic advances in rare disease Pub Date : 2024-12-16 eCollection Date: 2024-01-01 DOI:10.1177/26330040241304440
Priyanka Bhakhri, Kolbe Phelps, Jorge Gómez Tejeda Zañudo, Erin Gwozdz, Sophia Ko, Taisha Hendrickson, Elana Anastasio, Diane M Diehl, Corrie A Painter, Mary McGillicuddy
{"title":"Count Me In: patient-partnered research to address disparities for rare cancer patients.","authors":"Priyanka Bhakhri, Kolbe Phelps, Jorge Gómez Tejeda Zañudo, Erin Gwozdz, Sophia Ko, Taisha Hendrickson, Elana Anastasio, Diane M Diehl, Corrie A Painter, Mary McGillicuddy","doi":"10.1177/26330040241304440","DOIUrl":null,"url":null,"abstract":"<p><strong>Background: </strong>Approximately 25% of cancer patients are diagnosed with rare cancers and face unique challenges. Decentralized patient-partnered research efforts, like Count Me In provide an avenue for patients to participate in research that overcomes key barriers to address disparities in rare cancer research to accelerate discovery.</p><p><strong>Objectives: </strong>Projects in metastatic breast cancer (The Metastatic Breast Cancer Project; MBCproject) and angiosarcoma (The Angiosarcoma Project; ASCproject) highlight disparities that exist for all cancer patients and underscore those that are compounded for rare cancer patients.</p><p><strong>Design: </strong>Through Count Me In's research platform, patients visit a website to enroll in the study and complete surveys, which allows us to access their medical records and biospecimens. Clinically annotated sequencing data are de-identified and released on research platforms.</p><p><strong>Methods: </strong>MBCproject and ASCproject data were analyzed to identify differences between patients with a more common and rare cancer, respectively. The analysis included outreach strategies, patient-reported themes, and distance traveled for care.</p><p><strong>Results: </strong>As of September 28, 2023, 3742 patients have enrolled in MBCproject and 491 patients have enrolled in the ASCproject from across the United States and Canada. Outreach strategies were tailored to resource availability. Using survey information, it was observed that patients with a rare cancer (angiosarcoma) traveled longer distances to receive care than those with a more common cancer (metastatic breast cancer) for three major cancer centers. Patients with rare and common cancers highlighted different themes when asked about their disease experience. Themes like misdiagnosis and discontent with resource availability came up more often for rare cancer patients. Data sharing and collaboration in angiosarcoma research enabled rapid discoveries with clinical impact.</p><p><strong>Conclusion: </strong>Count Me In's platform has led to unprecedented data generation and findings in rare cancer through partnering with patients. Directly engaging with patients to generate and share data while emphasizing collaboration sets the foundation for a more equitable future.</p>","PeriodicalId":75218,"journal":{"name":"Therapeutic advances in rare disease","volume":"5 ","pages":"26330040241304440"},"PeriodicalIF":0.0000,"publicationDate":"2024-12-16","publicationTypes":"Journal Article","fieldsOfStudy":null,"isOpenAccess":false,"openAccessPdf":"https://www.ncbi.nlm.nih.gov/pmc/articles/PMC11650472/pdf/","citationCount":"0","resultStr":null,"platform":"Semanticscholar","paperid":null,"PeriodicalName":"Therapeutic advances in rare disease","FirstCategoryId":"1085","ListUrlMain":"https://doi.org/10.1177/26330040241304440","RegionNum":0,"RegionCategory":null,"ArticlePicture":[],"TitleCN":null,"AbstractTextCN":null,"PMCID":null,"EPubDate":"2024/1/1 0:00:00","PubModel":"eCollection","JCR":"","JCRName":"","Score":null,"Total":0}
引用次数: 0

Abstract

Background: Approximately 25% of cancer patients are diagnosed with rare cancers and face unique challenges. Decentralized patient-partnered research efforts, like Count Me In provide an avenue for patients to participate in research that overcomes key barriers to address disparities in rare cancer research to accelerate discovery.

Objectives: Projects in metastatic breast cancer (The Metastatic Breast Cancer Project; MBCproject) and angiosarcoma (The Angiosarcoma Project; ASCproject) highlight disparities that exist for all cancer patients and underscore those that are compounded for rare cancer patients.

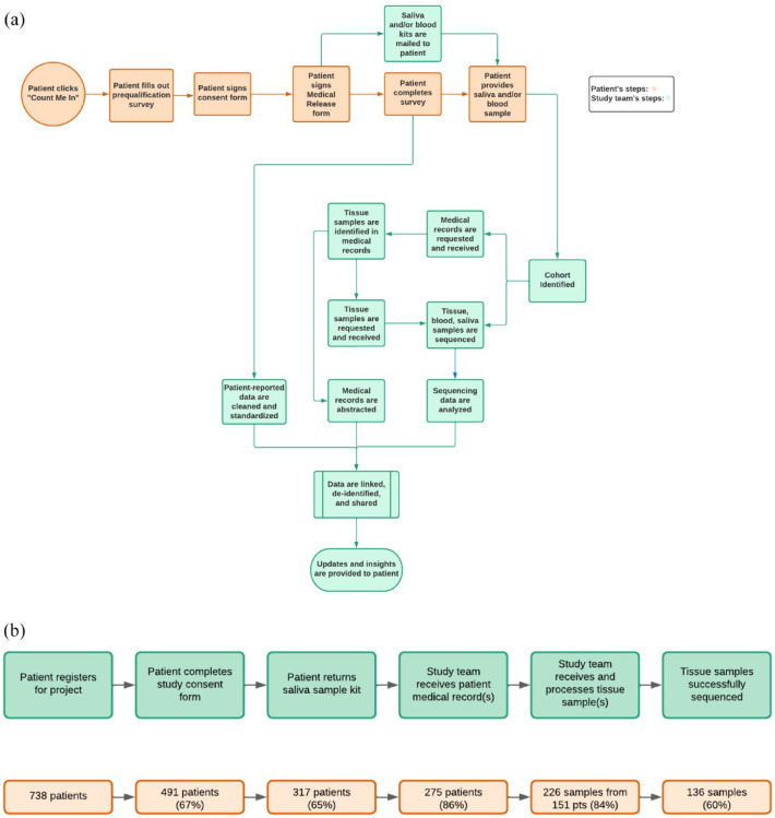
Design: Through Count Me In's research platform, patients visit a website to enroll in the study and complete surveys, which allows us to access their medical records and biospecimens. Clinically annotated sequencing data are de-identified and released on research platforms.

Methods: MBCproject and ASCproject data were analyzed to identify differences between patients with a more common and rare cancer, respectively. The analysis included outreach strategies, patient-reported themes, and distance traveled for care.

Results: As of September 28, 2023, 3742 patients have enrolled in MBCproject and 491 patients have enrolled in the ASCproject from across the United States and Canada. Outreach strategies were tailored to resource availability. Using survey information, it was observed that patients with a rare cancer (angiosarcoma) traveled longer distances to receive care than those with a more common cancer (metastatic breast cancer) for three major cancer centers. Patients with rare and common cancers highlighted different themes when asked about their disease experience. Themes like misdiagnosis and discontent with resource availability came up more often for rare cancer patients. Data sharing and collaboration in angiosarcoma research enabled rapid discoveries with clinical impact.

Conclusion: Count Me In's platform has led to unprecedented data generation and findings in rare cancer through partnering with patients. Directly engaging with patients to generate and share data while emphasizing collaboration sets the foundation for a more equitable future.

Abstract Image

Abstract Image

Abstract Image

算我一个:患者合作研究,解决罕见癌症患者的差异。
背景:大约25%的癌症患者被诊断为罕见癌症,面临着独特的挑战。像Count Me In这样的分散的患者合作研究工作为患者参与研究提供了一条途径,克服了解决罕见癌症研究差异的关键障碍,以加速发现。目的:转移性乳腺癌项目(The metastatic breast cancer Project;血管肉瘤(The angiosarcoma Project;asc项目)强调了存在于所有癌症患者中的差异,并强调了那些在罕见癌症患者中更为复杂的差异。设计:通过Count Me In的研究平台,患者访问网站报名参加研究并完成调查,我们可以访问他们的医疗记录和生物标本。临床注释的测序数据被去识别并在研究平台上发布。方法:对MBCproject和ASCproject数据进行分析,分别确定较为常见和罕见癌症患者之间的差异。分析包括外展策略、患者报告的主题和护理路程。结果:截至2023年9月28日,美国和加拿大共有3742例患者入组MBCproject, 491例患者入组ASCproject。外联战略是根据现有资源量身定制的。利用调查信息,观察到患有罕见癌症(血管肉瘤)的患者比患有更常见癌症(转移性乳腺癌)的患者在三个主要癌症中心接受治疗的距离更长。当被问及他们的疾病经历时,罕见和常见癌症患者强调了不同的主题。误诊和对可用资源的不满等主题在罕见癌症患者中更为常见。血管肉瘤研究中的数据共享和合作使快速发现具有临床影响。结论:通过与患者合作,Count Me In的平台在罕见癌症方面带来了前所未有的数据生成和发现。在强调协作的同时,直接与患者接触,生成和共享数据,为更公平的未来奠定了基础。
本文章由计算机程序翻译,如有差异,请以英文原文为准。
求助全文
约1分钟内获得全文 求助全文
来源期刊
CiteScore
2.00
自引率
0.00%
发文量
0
×
引用
GB/T 7714-2015
复制
MLA
复制
APA
复制
导出至
BibTeX EndNote RefMan NoteFirst NoteExpress
×
提示
您的信息不完整,为了账户安全,请先补充。
现在去补充
×
提示
您因"违规操作"
具体请查看互助需知
我知道了
×
提示
确定
请完成安全验证×
copy
已复制链接
快去分享给好友吧!
我知道了
右上角分享
点击右上角分享
0
联系我们:info@booksci.cn Book学术提供免费学术资源搜索服务,方便国内外学者检索中英文文献。致力于提供最便捷和优质的服务体验。 Copyright © 2023 布克学术 All rights reserved.
京ICP备2023020795号-1
ghs 京公网安备 11010802042870号
Book学术文献互助
Book学术文献互助群
群 号:604180095
Book学术官方微信