Concordance of HER2 status between primary tumor and circulating tumor cells in breast cancer.

IF 2.9 4区 医学 Q3 ENDOCRINOLOGY & METABOLISM
Peipei Xie, Xiaoli Zhang, Tianyi Liu, Yuchun Song, Qi Zhang, Duo Wan, Shijia Wang, Shulian Wang, Wen Zhang
{"title":"Concordance of HER2 status between primary tumor and circulating tumor cells in breast cancer.","authors":"Peipei Xie, Xiaoli Zhang, Tianyi Liu, Yuchun Song, Qi Zhang, Duo Wan, Shijia Wang, Shulian Wang, Wen Zhang","doi":"10.1007/s12672-024-01663-0","DOIUrl":null,"url":null,"abstract":"<p><strong>Background: </strong>During tumor progression, HER2 expression undergoes dynamic changes. Circulating tumor cells (CTCs) can be used to monitor HER2 expression in real-time and hold potential for clinical application. This study aimed to evaluate the consistency of HER2 expression between primary tumors and CTCs in patients with breast cancer (BC).</p><p><strong>Methods: </strong>We used a previously established telomerase reverse transcriptase-based CTC detection method (TBCD) combined with anti-HER2 antibody to detect CTC and HER2-positive CTC (HER2 + CTC) in 4 ml of peripheral blood from patients with breast cancer prior to radiotherapy. The results indicated that the status of HER2 in CTC was inconsistent with the histological results.</p><p><strong>Results: </strong>Discordance in HER2 status between primary tumor and CTC was observed in 32.6% of patients (kappa value = 0.325, p = 0.03). And among patients with histologically HER2-negative breast cancer, the detection rate of HER2 + CTC was 32.1% (9/28).</p><p><strong>Conclusions: </strong>We found that the HER2 status of CTC in peripheral blood was inconsistent with the histological findings. Further research should explore the clinical significance of detecting HER2-positive CTCs, and it is desired that real-time HER2 status testing of CTCs could hold potential value for patients with breast cancer.</p>","PeriodicalId":11148,"journal":{"name":"Discover. Oncology","volume":"15 1","pages":"760"},"PeriodicalIF":2.9000,"publicationDate":"2024-12-18","publicationTypes":"Journal Article","fieldsOfStudy":null,"isOpenAccess":false,"openAccessPdf":"https://www.ncbi.nlm.nih.gov/pmc/articles/PMC11655891/pdf/","citationCount":"0","resultStr":null,"platform":"Semanticscholar","paperid":null,"PeriodicalName":"Discover. Oncology","FirstCategoryId":"3","ListUrlMain":"https://doi.org/10.1007/s12672-024-01663-0","RegionNum":4,"RegionCategory":"医学","ArticlePicture":[],"TitleCN":null,"AbstractTextCN":null,"PMCID":null,"EPubDate":"","PubModel":"","JCR":"Q3","JCRName":"ENDOCRINOLOGY & METABOLISM","Score":null,"Total":0}
引用次数: 0

Abstract

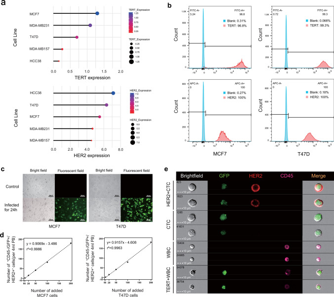
Background: During tumor progression, HER2 expression undergoes dynamic changes. Circulating tumor cells (CTCs) can be used to monitor HER2 expression in real-time and hold potential for clinical application. This study aimed to evaluate the consistency of HER2 expression between primary tumors and CTCs in patients with breast cancer (BC).

Methods: We used a previously established telomerase reverse transcriptase-based CTC detection method (TBCD) combined with anti-HER2 antibody to detect CTC and HER2-positive CTC (HER2 + CTC) in 4 ml of peripheral blood from patients with breast cancer prior to radiotherapy. The results indicated that the status of HER2 in CTC was inconsistent with the histological results.

Results: Discordance in HER2 status between primary tumor and CTC was observed in 32.6% of patients (kappa value = 0.325, p = 0.03). And among patients with histologically HER2-negative breast cancer, the detection rate of HER2 + CTC was 32.1% (9/28).

Conclusions: We found that the HER2 status of CTC in peripheral blood was inconsistent with the histological findings. Further research should explore the clinical significance of detecting HER2-positive CTCs, and it is desired that real-time HER2 status testing of CTCs could hold potential value for patients with breast cancer.

Abstract Image

Abstract Image

Abstract Image

乳腺癌原发肿瘤与循环肿瘤细胞间HER2状态的一致性
背景:在肿瘤进展过程中,HER2表达发生动态变化。循环肿瘤细胞(CTCs)可用于实时监测HER2的表达,具有临床应用潜力。本研究旨在评估乳腺癌(BC)患者原发肿瘤和CTCs之间HER2表达的一致性。方法:采用先前建立的基于端粒酶逆转录酶的CTC检测方法(TBCD)联合抗HER2抗体检测乳腺癌患者放疗前4 ml外周血中的CTC和HER2阳性CTC (HER2 + CTC)。结果表明,HER2在CTC中的状态与组织学结果不一致。结果:32.6%的原发肿瘤患者HER2状态与CTC不一致(kappa值= 0.325,p = 0.03)。在组织学HER2阴性乳腺癌患者中,HER2 + CTC检出率为32.1%(9/28)。结论:我们发现外周血中CTC的HER2状态与组织学结果不一致。进一步的研究应探讨检测HER2阳性CTCs的临床意义,希望实时检测CTCs的HER2状态对乳腺癌患者具有潜在的价值。
本文章由计算机程序翻译,如有差异,请以英文原文为准。
求助全文
约1分钟内获得全文 求助全文
来源期刊
Discover. Oncology
Discover. Oncology Medicine-Endocrinology, Diabetes and Metabolism
CiteScore
2.40
自引率
9.10%
发文量
122
审稿时长
5 weeks
×
引用
GB/T 7714-2015
复制
MLA
复制
APA
复制
导出至
BibTeX EndNote RefMan NoteFirst NoteExpress
×
提示
您的信息不完整,为了账户安全,请先补充。
现在去补充
×
提示
您因"违规操作"
具体请查看互助需知
我知道了
×
提示
确定
请完成安全验证×
copy
已复制链接
快去分享给好友吧!
我知道了
右上角分享
点击右上角分享
0
联系我们:info@booksci.cn Book学术提供免费学术资源搜索服务,方便国内外学者检索中英文文献。致力于提供最便捷和优质的服务体验。 Copyright © 2023 布克学术 All rights reserved.
京ICP备2023020795号-1
ghs 京公网安备 11010802042870号
Book学术文献互助
Book学术文献互助群
群 号:604180095
Book学术官方微信