Lysine specific demethylase 1 conditional myeloid cell knockout mice have decreased osteoclast differentiation due to increased IFN-β gene expression.

IF 2.4 Q2 ENDOCRINOLOGY & METABOLISM
JBMR Plus Pub Date : 2024-11-09 eCollection Date: 2025-01-01 DOI:10.1093/jbmrpl/ziae142
Kristina Astleford-Hopper, Juan E Abrahante Llorens, Elizabeth W Bradley, Kim C Mansky
{"title":"Lysine specific demethylase 1 conditional myeloid cell knockout mice have decreased osteoclast differentiation due to increased IFN-<b>β</b> gene expression.","authors":"Kristina Astleford-Hopper, Juan E Abrahante Llorens, Elizabeth W Bradley, Kim C Mansky","doi":"10.1093/jbmrpl/ziae142","DOIUrl":null,"url":null,"abstract":"<p><p>Osteoclasts are large multinucleated cells that degrade bone mineral and extracellular matrix. Investigating the epigenetic mechanisms orchestrating osteoclast differentiation is key to our understanding of the pathogenesis of skeletal related diseases such as periodontitis and osteoporosis. Lysine specific demethylase 1 (LSD1/KDM1A) is a member of the histone demethylase family that mediates the removal of mono- and dimethyl groups from H3K4 and H3K9 to elicit dichotomous effects on gene expression. Prior to our study, little was known about the contributions of LSD1 to skeletal development and osteoclast differentiation. Here we show that conditional deletion of <i>Lsd1</i> within the myeloid lineage or macrophage/osteoclast precursors results in enhanced bone mass of male and female mice accompanied by diminished osteoclast size in vivo. Furthermore, <i>Lsd1</i> deletion decreased osteoclast differentiation and activity within in vitro assays. Our bulk RNA-SEQ data suggest <i>Lsd1</i> ablation in male and female mice inhibits osteoclast differentiation due to enhanced expression of interferon-β target genes. Lastly, we demonstrate that LSD1 forms an immune complex with HDAC1 and HDAC2. These data suggest that the combination of methylation and acetylation of histone residues, facilitated by LSD1, mechanistically promotes osteoclast gene expression.</p>","PeriodicalId":14611,"journal":{"name":"JBMR Plus","volume":"9 1","pages":"ziae142"},"PeriodicalIF":2.4000,"publicationDate":"2024-11-09","publicationTypes":"Journal Article","fieldsOfStudy":null,"isOpenAccess":false,"openAccessPdf":"https://www.ncbi.nlm.nih.gov/pmc/articles/PMC11632826/pdf/","citationCount":"0","resultStr":null,"platform":"Semanticscholar","paperid":null,"PeriodicalName":"JBMR Plus","FirstCategoryId":"1085","ListUrlMain":"https://doi.org/10.1093/jbmrpl/ziae142","RegionNum":0,"RegionCategory":null,"ArticlePicture":[],"TitleCN":null,"AbstractTextCN":null,"PMCID":null,"EPubDate":"2025/1/1 0:00:00","PubModel":"eCollection","JCR":"Q2","JCRName":"ENDOCRINOLOGY & METABOLISM","Score":null,"Total":0}
引用次数: 0

Abstract

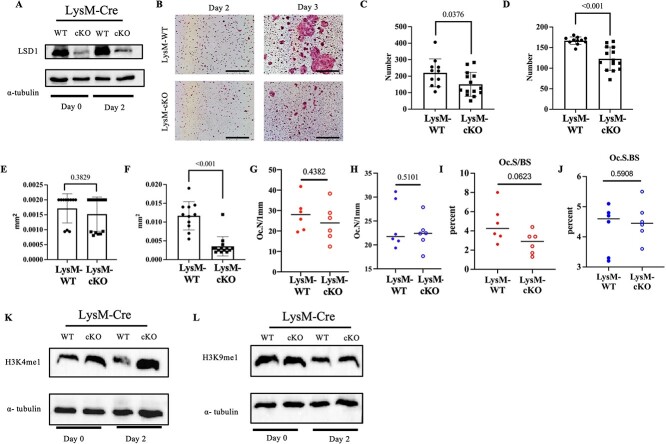
Osteoclasts are large multinucleated cells that degrade bone mineral and extracellular matrix. Investigating the epigenetic mechanisms orchestrating osteoclast differentiation is key to our understanding of the pathogenesis of skeletal related diseases such as periodontitis and osteoporosis. Lysine specific demethylase 1 (LSD1/KDM1A) is a member of the histone demethylase family that mediates the removal of mono- and dimethyl groups from H3K4 and H3K9 to elicit dichotomous effects on gene expression. Prior to our study, little was known about the contributions of LSD1 to skeletal development and osteoclast differentiation. Here we show that conditional deletion of Lsd1 within the myeloid lineage or macrophage/osteoclast precursors results in enhanced bone mass of male and female mice accompanied by diminished osteoclast size in vivo. Furthermore, Lsd1 deletion decreased osteoclast differentiation and activity within in vitro assays. Our bulk RNA-SEQ data suggest Lsd1 ablation in male and female mice inhibits osteoclast differentiation due to enhanced expression of interferon-β target genes. Lastly, we demonstrate that LSD1 forms an immune complex with HDAC1 and HDAC2. These data suggest that the combination of methylation and acetylation of histone residues, facilitated by LSD1, mechanistically promotes osteoclast gene expression.

Abstract Image

Abstract Image

Abstract Image

赖氨酸特异性去甲基化酶1条件性髓细胞敲除小鼠由于IFN-β基因表达增加而导致破骨细胞分化减少。
破骨细胞是一种能够降解骨矿物质和细胞外基质的大型多核细胞。研究调控破骨细胞分化的表观遗传机制是我们理解牙周炎和骨质疏松等骨骼相关疾病发病机制的关键。赖氨酸特异性去甲基酶1 (LSD1/KDM1A)是组蛋白去甲基酶家族的一员,它介导H3K4和H3K9中单甲基和二甲基的去除,从而引发基因表达的二分化效应。在我们的研究之前,人们对LSD1在骨骼发育和破骨细胞分化中的作用知之甚少。本研究表明,髓系或巨噬细胞/破骨细胞前体中Lsd1的条件缺失导致雄性和雌性小鼠的骨量增加,同时体内破骨细胞大小减小。此外,在体外实验中,Lsd1缺失降低了破骨细胞的分化和活性。我们的大量RNA-SEQ数据表明,雄性和雌性小鼠的Lsd1消融由于干扰素-β靶基因的表达增强而抑制破骨细胞分化。最后,我们证明了LSD1与HDAC1和HDAC2形成免疫复合物。这些数据表明,在LSD1的促进下,组蛋白残基的甲基化和乙酰化结合,在机制上促进了破骨细胞基因的表达。
本文章由计算机程序翻译,如有差异,请以英文原文为准。
求助全文
约1分钟内获得全文 求助全文
来源期刊
JBMR Plus
JBMR Plus Medicine-Orthopedics and Sports Medicine
CiteScore
5.80
自引率
2.60%
发文量
103
审稿时长
8 weeks
×
引用
GB/T 7714-2015
复制
MLA
复制
APA
复制
导出至
BibTeX EndNote RefMan NoteFirst NoteExpress
×
提示
您的信息不完整,为了账户安全,请先补充。
现在去补充
×
提示
您因"违规操作"
具体请查看互助需知
我知道了
×
提示
确定
请完成安全验证×
copy
已复制链接
快去分享给好友吧!
我知道了
右上角分享
点击右上角分享
0
联系我们:info@booksci.cn Book学术提供免费学术资源搜索服务,方便国内外学者检索中英文文献。致力于提供最便捷和优质的服务体验。 Copyright © 2023 布克学术 All rights reserved.
京ICP备2023020795号-1
ghs 京公网安备 11010802042870号
Book学术文献互助
Book学术文献互助群
群 号:604180095
Book学术官方微信