Extracellular nicotinamide phosphoribosyltransferase visfatin activates JAK2-STAT3 pathway in cancer-associated fibroblasts to promote colorectal cancer metastasis.

IF 1.7 4区 生物学 Q4 BIOCHEMISTRY & MOLECULAR BIOLOGY
Genes & genomics Pub Date : 2025-05-01 Epub Date: 2024-12-06 DOI:10.1007/s13258-024-01596-6
Yun Lei, Dan Shu, Jianyu Xia, Tao Zhang, He Wei
{"title":"Extracellular nicotinamide phosphoribosyltransferase visfatin activates JAK2-STAT3 pathway in cancer-associated fibroblasts to promote colorectal cancer metastasis.","authors":"Yun Lei, Dan Shu, Jianyu Xia, Tao Zhang, He Wei","doi":"10.1007/s13258-024-01596-6","DOIUrl":null,"url":null,"abstract":"<p><strong>Background: </strong>Metastasis is one of the major challenges in the treatment of colorectal cancer (CRC), during which cancer-associated fibroblasts (CAFs) in the tumor microenvironment are critically involved.</p><p><strong>Objective: </strong>In this study, we aim to explore the regulatory role of extracellular nicotinamide phosphoribosyltransferase Visfatin and its impact on CRC metastasis.</p><p><strong>Methods: </strong>To examine the effect of visfatin on CAFs, human CRC tissue-derived CAFs were exposed to visfatin, and the expression of inflammatory factors, activation of JAK-STAT pathway and production of ROS in CAFs were assessed. To examine the effect of visfatin-treated CAFs on CRC metastasis, human CRC cell line SW480 or SW620 were cultured with the conditioned medium derived from visfatin-treated CAFs, and the invasion and migration ability of SW480 or SW620 cells were evaluated by transwell migration and matrigel invasion assays.</p><p><strong>Results: </strong>Our previous study found that visfatin, a secreted form of nicotinamide phosphoribosyltransferase that governs the rate-limiting step of NAD synthesis, promoted CRC metastasis. However, little is known about the effect of visfatin on CAFs. The conditioned medium derived from visfatin- treated CAFs promotes the migratory and invasive capability of CRC cells, and enhance lung metastasis in mouse model. Visfatin treatment stimulated the expression of a couple of inflammatory factors in CAFs, which was mediated by visfatin-induced activation of JAK- STAT pathway and accumulation of ROS. Inhibition of JAK-STAT pathway or neutralization of cellular ROS attenuated visfatin-mediated migration and invasion of CRC cells.</p><p><strong>Conclusions: </strong>The present work highlights a critical role of visfatin in the crosstalk between CRC cells and CAFs, which moonlight as a non-metabolic extracellular signal molecule to hijacks JAK-STAT pathway in CAFs to promote CRC metastasis.</p>","PeriodicalId":12675,"journal":{"name":"Genes & genomics","volume":" ","pages":"615-624"},"PeriodicalIF":1.7000,"publicationDate":"2025-05-01","publicationTypes":"Journal Article","fieldsOfStudy":null,"isOpenAccess":false,"openAccessPdf":"https://www.ncbi.nlm.nih.gov/pmc/articles/PMC12081565/pdf/","citationCount":"0","resultStr":null,"platform":"Semanticscholar","paperid":null,"PeriodicalName":"Genes & genomics","FirstCategoryId":"99","ListUrlMain":"https://doi.org/10.1007/s13258-024-01596-6","RegionNum":4,"RegionCategory":"生物学","ArticlePicture":[],"TitleCN":null,"AbstractTextCN":null,"PMCID":null,"EPubDate":"2024/12/6 0:00:00","PubModel":"Epub","JCR":"Q4","JCRName":"BIOCHEMISTRY & MOLECULAR BIOLOGY","Score":null,"Total":0}
引用次数: 0

Abstract

Background: Metastasis is one of the major challenges in the treatment of colorectal cancer (CRC), during which cancer-associated fibroblasts (CAFs) in the tumor microenvironment are critically involved.

Objective: In this study, we aim to explore the regulatory role of extracellular nicotinamide phosphoribosyltransferase Visfatin and its impact on CRC metastasis.

Methods: To examine the effect of visfatin on CAFs, human CRC tissue-derived CAFs were exposed to visfatin, and the expression of inflammatory factors, activation of JAK-STAT pathway and production of ROS in CAFs were assessed. To examine the effect of visfatin-treated CAFs on CRC metastasis, human CRC cell line SW480 or SW620 were cultured with the conditioned medium derived from visfatin-treated CAFs, and the invasion and migration ability of SW480 or SW620 cells were evaluated by transwell migration and matrigel invasion assays.

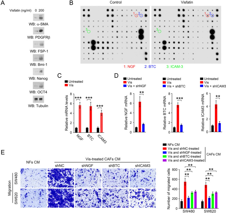
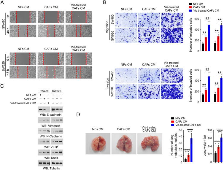
Results: Our previous study found that visfatin, a secreted form of nicotinamide phosphoribosyltransferase that governs the rate-limiting step of NAD synthesis, promoted CRC metastasis. However, little is known about the effect of visfatin on CAFs. The conditioned medium derived from visfatin- treated CAFs promotes the migratory and invasive capability of CRC cells, and enhance lung metastasis in mouse model. Visfatin treatment stimulated the expression of a couple of inflammatory factors in CAFs, which was mediated by visfatin-induced activation of JAK- STAT pathway and accumulation of ROS. Inhibition of JAK-STAT pathway or neutralization of cellular ROS attenuated visfatin-mediated migration and invasion of CRC cells.

Conclusions: The present work highlights a critical role of visfatin in the crosstalk between CRC cells and CAFs, which moonlight as a non-metabolic extracellular signal molecule to hijacks JAK-STAT pathway in CAFs to promote CRC metastasis.

Abstract Image

Abstract Image

Abstract Image

细胞外烟酰胺磷酸核糖基转移酶visfatin激活癌相关成纤维细胞JAK2-STAT3通路促进结直肠癌转移
背景:转移是结直肠癌(CRC)治疗的主要挑战之一,肿瘤微环境中的癌症相关成纤维细胞(CAFs)在转移过程中起着关键作用。目的:本研究旨在探讨细胞外烟酰胺磷酸核糖基转移酶Visfatin的调控作用及其对结直肠癌转移的影响。方法:为了研究visfatin对CAFs的影响,将人结直肠癌组织来源的CAFs暴露于visfatin中,评估CAFs中炎症因子的表达、JAK-STAT通路的激活和ROS的产生。为了研究visfat -treated CAFs对CRC转移的影响,我们用visfat -treated CAFs的条件培养基培养人CRC细胞系SW480或SW620,并通过transwell迁移和matrix侵袭试验评估SW480或SW620细胞的侵袭和迁移能力。结果:我们之前的研究发现,visfatin,一种烟酰胺磷酸核糖基转移酶的分泌形式,控制NAD合成的限速步骤,促进结直肠癌转移。然而,人们对visfatin对caf的影响知之甚少。visfatin处理的CAFs培养的条件培养基可促进CRC细胞的迁移和侵袭能力,并促进小鼠模型的肺转移。Visfatin处理刺激了CAFs中一对炎症因子的表达,这是由Visfatin诱导的JAK- STAT通路的激活和ROS的积累介导的。抑制JAK-STAT通路或中和细胞ROS可减弱visfatin介导的CRC细胞迁移和侵袭。结论:本研究强调了visfatin在CRC细胞与CAFs之间的串扰中的关键作用,它作为一种非代谢的细胞外信号分子,劫持cas中的JAK-STAT通路,促进CRC转移。
本文章由计算机程序翻译,如有差异,请以英文原文为准。
求助全文
约1分钟内获得全文 求助全文
来源期刊
Genes & genomics
Genes & genomics 生物-生化与分子生物学
CiteScore
3.70
自引率
4.80%
发文量
131
审稿时长
6-12 weeks
期刊介绍: Genes & Genomics is an official journal of the Korean Genetics Society (http://kgenetics.or.kr/). Although it is an official publication of the Genetics Society of Korea, membership of the Society is not required for contributors. It is a peer-reviewed international journal publishing print (ISSN 1976-9571) and online version (E-ISSN 2092-9293). It covers all disciplines of genetics and genomics from prokaryotes to eukaryotes from fundamental heredity to molecular aspects. The articles can be reviews, research articles, and short communications.
×
引用
GB/T 7714-2015
复制
MLA
复制
APA
复制
导出至
BibTeX EndNote RefMan NoteFirst NoteExpress
×
提示
您的信息不完整,为了账户安全,请先补充。
现在去补充
×
提示
您因"违规操作"
具体请查看互助需知
我知道了
×
提示
确定
请完成安全验证×
copy
已复制链接
快去分享给好友吧!
我知道了
右上角分享
点击右上角分享
0
联系我们:info@booksci.cn Book学术提供免费学术资源搜索服务,方便国内外学者检索中英文文献。致力于提供最便捷和优质的服务体验。 Copyright © 2023 布克学术 All rights reserved.
京ICP备2023020795号-1
ghs 京公网安备 11010802042870号
Book学术文献互助
Book学术文献互助群
群 号:604180095
Book学术官方微信