C3 Glomerulopathy: A Current Perspective in an Evolving Landscape.

Glomerular diseases Pub Date : 2024-10-30 eCollection Date: 2024-01-01 DOI:10.1159/000542354
Eric Keoni Magliulo, Prasanth Ravipati
{"title":"C3 Glomerulopathy: A Current Perspective in an Evolving Landscape.","authors":"Eric Keoni Magliulo, Prasanth Ravipati","doi":"10.1159/000542354","DOIUrl":null,"url":null,"abstract":"<p><strong>Background: </strong>Complement 3 (C3) glomerulopathy (C3G) is a heterogenous disease characterized by dysregulation of the complement alternative pathway. Within 10 years of a diagnosis, roughly 50% of patients with C3G will progress to end-stage kidney disease. Historically, treatment options have been limited to nonspecific immune suppression with suboptimal response rates to recommended therapies. Advances in immunology and the emergence of novel complement-targeted therapies have shifted the focus toward identifying the distinct underlying etiologies of C3G.</p><p><strong>Summary: </strong>In this review, we provide a description of the current landscape and challenges faced in the classification, evaluation, and treatment of patients with C3G.</p><p><strong>Key message: </strong>C3G can be broadly separated into four distinct groups: (1) genetic mutations/variants, (2) autoimmune/acquired autoantibodies, (3) monoclonal immunoglobulin-associated C3G, and (4) C3G without an identified cause. Therapy directed toward the underlying pathogenetic cause of C3G may improve outcomes in a disease in which current treatment options are largely ineffective.</p>","PeriodicalId":73177,"journal":{"name":"Glomerular diseases","volume":"4 1","pages":"200-210"},"PeriodicalIF":0.0000,"publicationDate":"2024-10-30","publicationTypes":"Journal Article","fieldsOfStudy":null,"isOpenAccess":false,"openAccessPdf":"https://www.ncbi.nlm.nih.gov/pmc/articles/PMC11606624/pdf/","citationCount":"0","resultStr":null,"platform":"Semanticscholar","paperid":null,"PeriodicalName":"Glomerular diseases","FirstCategoryId":"1085","ListUrlMain":"https://doi.org/10.1159/000542354","RegionNum":0,"RegionCategory":null,"ArticlePicture":[],"TitleCN":null,"AbstractTextCN":null,"PMCID":null,"EPubDate":"2024/1/1 0:00:00","PubModel":"eCollection","JCR":"","JCRName":"","Score":null,"Total":0}
引用次数: 0

Abstract

Background: Complement 3 (C3) glomerulopathy (C3G) is a heterogenous disease characterized by dysregulation of the complement alternative pathway. Within 10 years of a diagnosis, roughly 50% of patients with C3G will progress to end-stage kidney disease. Historically, treatment options have been limited to nonspecific immune suppression with suboptimal response rates to recommended therapies. Advances in immunology and the emergence of novel complement-targeted therapies have shifted the focus toward identifying the distinct underlying etiologies of C3G.

Summary: In this review, we provide a description of the current landscape and challenges faced in the classification, evaluation, and treatment of patients with C3G.

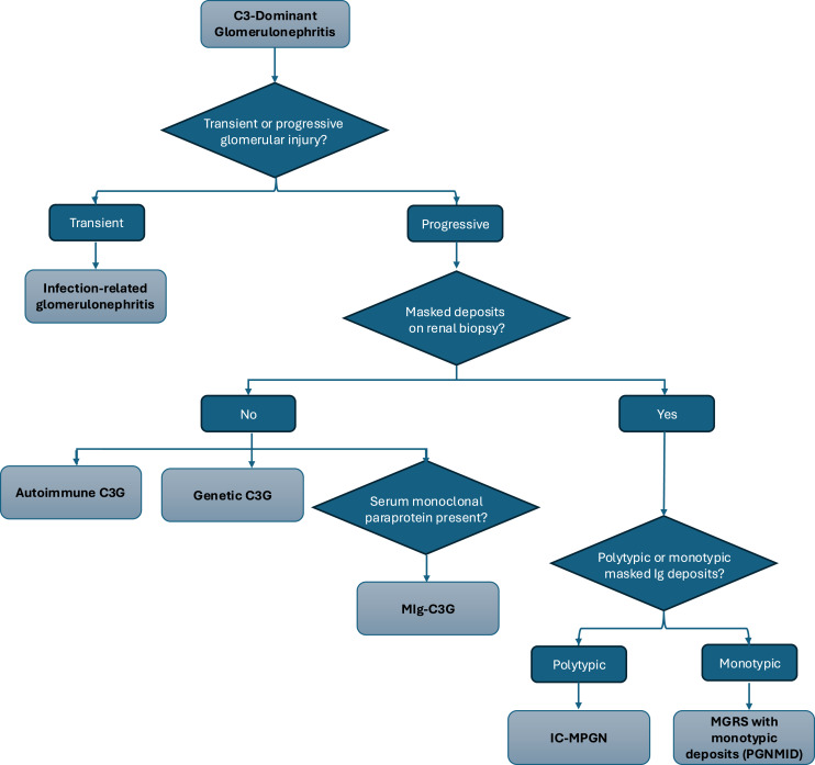
Key message: C3G can be broadly separated into four distinct groups: (1) genetic mutations/variants, (2) autoimmune/acquired autoantibodies, (3) monoclonal immunoglobulin-associated C3G, and (4) C3G without an identified cause. Therapy directed toward the underlying pathogenetic cause of C3G may improve outcomes in a disease in which current treatment options are largely ineffective.

Abstract Image

Abstract Image

肾小球病变:在一个不断变化的景观中的当前观点。
背景:补体3 (C3)肾小球病(C3G)是一种以补体替代通路失调为特征的异质性疾病。在确诊后的10年内,大约50%的C3G患者会发展为终末期肾病。从历史上看,治疗选择仅限于非特异性免疫抑制,对推荐疗法的反应率不理想。免疫学的进步和新型补体靶向治疗的出现已经将焦点转移到确定C3G的不同潜在病因上。摘要:在这篇综述中,我们对C3G患者的分类、评估和治疗的现状和面临的挑战进行了描述。关键信息:C3G可以大致分为四种不同的类型:(1)基因突变/变异,(2)自身免疫/获得性自身抗体,(3)单克隆免疫球蛋白相关的C3G,(4)原因不明的C3G。针对C3G的潜在致病原因的治疗可能会改善目前治疗方案基本上无效的疾病的预后。
本文章由计算机程序翻译,如有差异,请以英文原文为准。
求助全文
约1分钟内获得全文 求助全文
来源期刊
自引率
0.00%
发文量
0
×
引用
GB/T 7714-2015
复制
MLA
复制
APA
复制
导出至
BibTeX EndNote RefMan NoteFirst NoteExpress
×
提示
您的信息不完整,为了账户安全,请先补充。
现在去补充
×
提示
您因"违规操作"
具体请查看互助需知
我知道了
×
提示
确定
请完成安全验证×
copy
已复制链接
快去分享给好友吧!
我知道了
右上角分享
点击右上角分享
0
联系我们:info@booksci.cn Book学术提供免费学术资源搜索服务,方便国内外学者检索中英文文献。致力于提供最便捷和优质的服务体验。 Copyright © 2023 布克学术 All rights reserved.
京ICP备2023020795号-1
ghs 京公网安备 11010802042870号
Book学术文献互助
Book学术文献互助群
群 号:604180095
Book学术官方微信