Economic Evaluation of Total Knee Replacement Compared with Non-Surgical Management for Knee Osteoarthritis in India.

IF 2.1 Q2 ECONOMICS
PharmacoEconomics Open Pub Date : 2025-03-01 Epub Date: 2024-12-02 DOI:10.1007/s41669-024-00541-3
Amatullah Sana Qadeer, Ananda Meher, Jennifer Rachel, Winnie Paulson, Abhilash Patra, Naline Gandhi, Nirupama Ay, Lipika Nanda, Sarit Kumar Rout, Ambarish Dutta
{"title":"Economic Evaluation of Total Knee Replacement Compared with Non-Surgical Management for Knee Osteoarthritis in India.","authors":"Amatullah Sana Qadeer, Ananda Meher, Jennifer Rachel, Winnie Paulson, Abhilash Patra, Naline Gandhi, Nirupama Ay, Lipika Nanda, Sarit Kumar Rout, Ambarish Dutta","doi":"10.1007/s41669-024-00541-3","DOIUrl":null,"url":null,"abstract":"<p><strong>Objective: </strong>This study is an economic evaluation of total knee replacement (TKR) in comparison with non-surgical management in India.</p><p><strong>Methods: </strong>Cost-utility analysis and budget impact analysis (BIA) were conducted on individuals aged ≥ 50 years with osteoarthritis of the knee (OA knee) Kellgren-Lawrence grades 2 and 3 using a provider's perspective. Three scenarios were considered, varying the age at which TKR is administered while assuming a 20-year lifespan for the implant. A Markov model was used to determine incremental cost-effectiveness ratios (ICERs). Sensitivity analysis was conducted incorporating implant costs and other input parameters.</p><p><strong>Results: </strong>Net quality-adjusted life-years (QALYs) gained per OA knee treated with TKR were superior when performed at the age of 50, regardless of OA severity and across all scenarios. The lowest ICER was 36,107 Indian National Rupees (INR) (USD 482.9)/QALY gained, observed at 50 years, while the highest was INR 61,363 (USD 820.72)/QALY gained at 70 years for grade-2 severity. Sensitivity analysis revealed that the ICER was most sensitive to the cost of non-surgical management, health utility values gained in an improved state, and the cost of TKR across scenarios. For the BIA in Scenario 1, with 40% coverage for TKR, costs reach INR 5013 crores (cr) (USD 670,477,060) in 2023 and INR 8444 cr (USD 1,024,628,736) in 2028 (1% of government budgets). In Scenario 2 (full coverage), costs are INR 12,532 cr (USD 1,520,683,008) (2.7%) in 2023, declining to 2.4% in 2028. In Scenario 3, covering 40% under the National Health Mission (NHM), costs vary from 17% in 2023 to 25% in 2028.</p><p><strong>Conclusion: </strong>This study concludes that TKR is a cost-effective treatment option compared with non-surgical management for OA knee in India, irrespective of age, implant types, and severity.</p>","PeriodicalId":19770,"journal":{"name":"PharmacoEconomics Open","volume":" ","pages":"217-229"},"PeriodicalIF":2.1000,"publicationDate":"2025-03-01","publicationTypes":"Journal Article","fieldsOfStudy":null,"isOpenAccess":false,"openAccessPdf":"https://www.ncbi.nlm.nih.gov/pmc/articles/PMC11865410/pdf/","citationCount":"0","resultStr":null,"platform":"Semanticscholar","paperid":null,"PeriodicalName":"PharmacoEconomics Open","FirstCategoryId":"1085","ListUrlMain":"https://doi.org/10.1007/s41669-024-00541-3","RegionNum":0,"RegionCategory":null,"ArticlePicture":[],"TitleCN":null,"AbstractTextCN":null,"PMCID":null,"EPubDate":"2024/12/2 0:00:00","PubModel":"Epub","JCR":"Q2","JCRName":"ECONOMICS","Score":null,"Total":0}
引用次数: 0

Abstract

Objective: This study is an economic evaluation of total knee replacement (TKR) in comparison with non-surgical management in India.

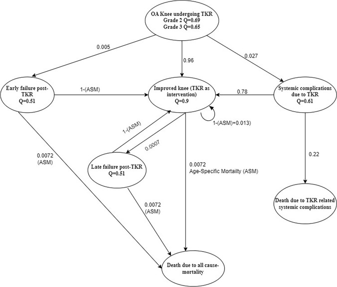
Methods: Cost-utility analysis and budget impact analysis (BIA) were conducted on individuals aged ≥ 50 years with osteoarthritis of the knee (OA knee) Kellgren-Lawrence grades 2 and 3 using a provider's perspective. Three scenarios were considered, varying the age at which TKR is administered while assuming a 20-year lifespan for the implant. A Markov model was used to determine incremental cost-effectiveness ratios (ICERs). Sensitivity analysis was conducted incorporating implant costs and other input parameters.

Results: Net quality-adjusted life-years (QALYs) gained per OA knee treated with TKR were superior when performed at the age of 50, regardless of OA severity and across all scenarios. The lowest ICER was 36,107 Indian National Rupees (INR) (USD 482.9)/QALY gained, observed at 50 years, while the highest was INR 61,363 (USD 820.72)/QALY gained at 70 years for grade-2 severity. Sensitivity analysis revealed that the ICER was most sensitive to the cost of non-surgical management, health utility values gained in an improved state, and the cost of TKR across scenarios. For the BIA in Scenario 1, with 40% coverage for TKR, costs reach INR 5013 crores (cr) (USD 670,477,060) in 2023 and INR 8444 cr (USD 1,024,628,736) in 2028 (1% of government budgets). In Scenario 2 (full coverage), costs are INR 12,532 cr (USD 1,520,683,008) (2.7%) in 2023, declining to 2.4% in 2028. In Scenario 3, covering 40% under the National Health Mission (NHM), costs vary from 17% in 2023 to 25% in 2028.

Conclusion: This study concludes that TKR is a cost-effective treatment option compared with non-surgical management for OA knee in India, irrespective of age, implant types, and severity.

Abstract Image

Abstract Image

Abstract Image

印度全膝关节置换术与非手术治疗膝关节骨性关节炎的经济评价。
目的:本研究是对印度全膝关节置换术(TKR)与非手术治疗的经济评价。方法:采用提供者视角对年龄≥50岁的膝关节骨性关节炎(OA) kelgren - lawrence分级2级和3级患者进行成本效用分析和预算影响分析(BIA)。考虑了三种情况,不同年龄的TKR进行管理,同时假设种植体的寿命为20年。采用马尔可夫模型确定增量成本-效果比(ICERs)。结合植入物成本和其他输入参数进行敏感性分析。结果:无论骨性关节炎严重程度如何,在所有情况下,在50岁时接受TKR治疗的每个OA膝关节获得的净质量调整生命年(QALYs)都是优越的。最低的ICER为36,107印度卢比(INR)(482.9美元)/增加的质量aly(50年),而最高的ICER为61,363印度卢比(820.72美元)/增加的质量aly(70年)。敏感性分析显示,ICER对非手术治疗的成本、改善状态下获得的健康效用价值和各种情况下的TKR成本最为敏感。对于情景1中的BIA, TKR覆盖率为40%,2023年成本达到5013亿卢比(670,477,060美元),2028年成本达到8444亿卢比(1,024,628,736美元)(占政府预算的1%)。在方案2(全覆盖)中,2023年的成本为12,532亿卢比(1,520,683,008美元)(2.7%),到2028年将降至2.4%。在情景3中,在国家卫生任务下覆盖40%,费用从2023年的17%到2028年的25%不等。结论:本研究得出结论,与非手术治疗相比,TKR是印度OA膝的一种经济有效的治疗选择,与年龄、植入物类型和严重程度无关。
本文章由计算机程序翻译,如有差异,请以英文原文为准。
求助全文
约1分钟内获得全文 求助全文
来源期刊
CiteScore
3.50
自引率
0.00%
发文量
64
审稿时长
8 weeks
期刊介绍: PharmacoEconomics - Open focuses on applied research on the economic implications and health outcomes associated with drugs, devices and other healthcare interventions. The journal includes, but is not limited to, the following research areas:Economic analysis of healthcare interventionsHealth outcomes researchCost-of-illness studiesQuality-of-life studiesAdditional digital features (including animated abstracts, video abstracts, slide decks, audio slides, instructional videos, infographics, podcasts and animations) can be published with articles; these are designed to increase the visibility, readership and educational value of the journal’s content. In addition, articles published in PharmacoEconomics -Open may be accompanied by plain language summaries to assist readers who have some knowledge of, but not in-depth expertise in, the area to understand important medical advances.All manuscripts are subject to peer review by international experts. Letters to the Editor are welcomed and will be considered for publication.
×
引用
GB/T 7714-2015
复制
MLA
复制
APA
复制
导出至
BibTeX EndNote RefMan NoteFirst NoteExpress
×
提示
您的信息不完整,为了账户安全,请先补充。
现在去补充
×
提示
您因"违规操作"
具体请查看互助需知
我知道了
×
提示
确定
请完成安全验证×
copy
已复制链接
快去分享给好友吧!
我知道了
右上角分享
点击右上角分享
0
联系我们:info@booksci.cn Book学术提供免费学术资源搜索服务,方便国内外学者检索中英文文献。致力于提供最便捷和优质的服务体验。 Copyright © 2023 布克学术 All rights reserved.
京ICP备2023020795号-1
ghs 京公网安备 11010802042870号
Book学术文献互助
Book学术文献互助群
群 号:604180095
Book学术官方微信