Exploring the Anxiolytic Potential of NPY by a Dipeptidyl Peptidase-IV Inhibitor in an Animal Model of PTSD.

IF 3.7 2区 医学 Q1 CLINICAL NEUROLOGY
Matan Dahan, Joseph Zohar, Doron Todder, Aleksander A Mathé, Hagit Cohen
{"title":"Exploring the Anxiolytic Potential of NPY by a Dipeptidyl Peptidase-IV Inhibitor in an Animal Model of PTSD.","authors":"Matan Dahan, Joseph Zohar, Doron Todder, Aleksander A Mathé, Hagit Cohen","doi":"10.1093/ijnp/pyae062","DOIUrl":null,"url":null,"abstract":"<p><strong>Background: </strong>The regulatory neuropeptide Y (NPY) is implicated in anxiety and post-traumatic stress disorder (PTSD)-related behaviors. NPY exerts its effects through 5 receptor subtypes, with Y1 and Y2 receptors being predominantly expressed in the rat brain. Activation of Y1 by full-length NPY1-36 induces anxiolytic effects, whereas Y2 binds truncated peptides, eliciting region-specific anxiogenic responses. Dipeptidyl peptidase-IV (DPP-IV) cleaves NPY, thereby modulating its functionality. Sitagliptin, a DPP-IV inhibitor (DPP-IV-I), inhibits the degradation of various vasoactive peptides, including cerebral NPY. As such, the therapeutic potential of DPP-IV-I following a traumatic event remains inconclusive. We assessed the effects of a highly selective DPP-IV-I, administered either shortly after the stressor or intermittently over 3 days, on behavioral outcomes using the predator scent stress (PSS) model of PTSD.</p><p><strong>Methods: </strong>Rats exposed to PSS or sham-PSS received a single dose of sitagliptin (10 or 30 mg/kg) or saline 1 hour post-exposure, or repeated doses over 3 days (20 mg/kg). Behavioral outcomes were evaluated using the elevated plus maze and acoustic startle response at 7 days post-exposure. Additionally, rats exposed to PSS or sham-PSS were treated with sitagliptin (30 mg/kg) or saline, and their brains were prepared for immunofluorescence and enzyme-linked immunosorbent assay (ELISA).</p><p><strong>Results: </strong>Sitagliptin did not attenuate anxiety-related behaviors or PTSD-related behavior prevalence compared to saline. Notably, the 30 mg/kg dose increased NPY levels in several brain regions without affecting NPY-Y1 levels.</p><p><strong>Conclusions: </strong>The findings suggest that sitagliptin-induced upregulation of NPY levels shortly after PSS is insufficient to prevent the development of post-traumatic responses. The effectiveness of NPY signaling may be influenced by factors beyond peptide concentration alone, potentially limiting its therapeutic efficacy. Activation of NPY-Y1 receptors, rather than merely increasing NPY levels, appears to be crucial for modulating anti-anxiety and post-traumatic responses.</p>","PeriodicalId":14134,"journal":{"name":"International Journal of Neuropsychopharmacology","volume":" ","pages":""},"PeriodicalIF":3.7000,"publicationDate":"2024-12-01","publicationTypes":"Journal Article","fieldsOfStudy":null,"isOpenAccess":false,"openAccessPdf":"https://www.ncbi.nlm.nih.gov/pmc/articles/PMC11653009/pdf/","citationCount":"0","resultStr":null,"platform":"Semanticscholar","paperid":null,"PeriodicalName":"International Journal of Neuropsychopharmacology","FirstCategoryId":"3","ListUrlMain":"https://doi.org/10.1093/ijnp/pyae062","RegionNum":2,"RegionCategory":"医学","ArticlePicture":[],"TitleCN":null,"AbstractTextCN":null,"PMCID":null,"EPubDate":"","PubModel":"","JCR":"Q1","JCRName":"CLINICAL NEUROLOGY","Score":null,"Total":0}
引用次数: 0

Abstract

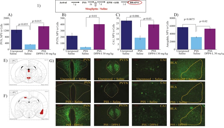
Background: The regulatory neuropeptide Y (NPY) is implicated in anxiety and post-traumatic stress disorder (PTSD)-related behaviors. NPY exerts its effects through 5 receptor subtypes, with Y1 and Y2 receptors being predominantly expressed in the rat brain. Activation of Y1 by full-length NPY1-36 induces anxiolytic effects, whereas Y2 binds truncated peptides, eliciting region-specific anxiogenic responses. Dipeptidyl peptidase-IV (DPP-IV) cleaves NPY, thereby modulating its functionality. Sitagliptin, a DPP-IV inhibitor (DPP-IV-I), inhibits the degradation of various vasoactive peptides, including cerebral NPY. As such, the therapeutic potential of DPP-IV-I following a traumatic event remains inconclusive. We assessed the effects of a highly selective DPP-IV-I, administered either shortly after the stressor or intermittently over 3 days, on behavioral outcomes using the predator scent stress (PSS) model of PTSD.

Methods: Rats exposed to PSS or sham-PSS received a single dose of sitagliptin (10 or 30 mg/kg) or saline 1 hour post-exposure, or repeated doses over 3 days (20 mg/kg). Behavioral outcomes were evaluated using the elevated plus maze and acoustic startle response at 7 days post-exposure. Additionally, rats exposed to PSS or sham-PSS were treated with sitagliptin (30 mg/kg) or saline, and their brains were prepared for immunofluorescence and enzyme-linked immunosorbent assay (ELISA).

Results: Sitagliptin did not attenuate anxiety-related behaviors or PTSD-related behavior prevalence compared to saline. Notably, the 30 mg/kg dose increased NPY levels in several brain regions without affecting NPY-Y1 levels.

Conclusions: The findings suggest that sitagliptin-induced upregulation of NPY levels shortly after PSS is insufficient to prevent the development of post-traumatic responses. The effectiveness of NPY signaling may be influenced by factors beyond peptide concentration alone, potentially limiting its therapeutic efficacy. Activation of NPY-Y1 receptors, rather than merely increasing NPY levels, appears to be crucial for modulating anti-anxiety and post-traumatic responses.

Abstract Image

Abstract Image

Abstract Image

通过二肽基肽酶- iv抑制剂在创伤后应激障碍动物模型中探索NPY的抗焦虑潜能。
背景:调节神经肽Y (NPY)与焦虑和创伤后应激障碍(PTSD)相关行为有关。NPY通过5种受体亚型发挥作用,其中Y1和Y2受体主要在大鼠脑中表达。全长NPY1-36激活Y1诱导抗焦虑作用,而Y2结合截断的肽,引发区域特异性的抗焦虑反应。二肽基肽酶IV (DPP-IV)切割NPY,从而调节其功能。西格列汀是一种DPP-IV抑制剂(DPP-IV- i),可抑制多种血管活性肽的降解,包括脑NPY。因此,DPP-IV-I在创伤性事件后的治疗潜力仍不确定。我们使用捕食者气味应激(PSS)模型评估了高选择性DPP-IV-I对PTSD行为结果的影响,DPP-IV-I在应激源出现后不久或在三天内间歇性使用。方法:暴露于PSS或假PSS的大鼠在暴露后1小时接受单剂量西格列汀(10或30 mg/kg)或生理盐水,或在3天内重复给药(20 mg/kg)。在暴露后7天,使用升高的+迷宫和声惊吓反应来评估行为结果。此外,将暴露于PSS或假PSS的大鼠分别给予西格列汀(30 mg/kg)或生理盐水处理,并对其大脑进行免疫荧光和酶联免疫吸附测定。结果:与生理盐水相比,西格列汀没有减轻焦虑相关行为或ptsd相关行为的患病率。值得注意的是,30 mg/kg剂量增加了大脑几个区域的NPY水平,但不影响NPY- y1水平。结论:研究结果表明,西格列汀诱导的PSS后不久NPY水平上调不足以预防创伤后反应的发生。NPY信号的有效性可能受肽浓度以外的其他因素的影响,从而可能限制其治疗效果。NPY- y1受体的激活,而不仅仅是增加NPY水平,似乎对调节抗焦虑和创伤后反应至关重要。
本文章由计算机程序翻译,如有差异,请以英文原文为准。
求助全文
约1分钟内获得全文 求助全文
来源期刊
CiteScore
8.40
自引率
2.10%
发文量
230
审稿时长
4-8 weeks
期刊介绍: The central focus of the journal is on research that advances understanding of existing and new neuropsychopharmacological agents including their mode of action and clinical application or provides insights into the biological basis of psychiatric disorders and thereby advances their pharmacological treatment. Such research may derive from the full spectrum of biological and psychological fields of inquiry encompassing classical and novel techniques in neuropsychopharmacology as well as strategies such as neuroimaging, genetics, psychoneuroendocrinology and neuropsychology.
×
引用
GB/T 7714-2015
复制
MLA
复制
APA
复制
导出至
BibTeX EndNote RefMan NoteFirst NoteExpress
×
提示
您的信息不完整,为了账户安全,请先补充。
现在去补充
×
提示
您因"违规操作"
具体请查看互助需知
我知道了
×
提示
确定
请完成安全验证×
copy
已复制链接
快去分享给好友吧!
我知道了
右上角分享
点击右上角分享
0
联系我们:info@booksci.cn Book学术提供免费学术资源搜索服务,方便国内外学者检索中英文文献。致力于提供最便捷和优质的服务体验。 Copyright © 2023 布克学术 All rights reserved.
京ICP备2023020795号-1
ghs 京公网安备 11010802042870号
Book学术文献互助
Book学术文献互助群
群 号:604180095
Book学术官方微信