Homocysteine affects macrophage polarization by altering m6A methylation of scavenger receptors CD209 and CD163L1.

IF 3.2 3区 生物学 Q3 BIOCHEMISTRY & MOLECULAR BIOLOGY
Epigenetics Pub Date : 2024-12-01 Epub Date: 2024-12-03 DOI:10.1080/15592294.2024.2437272
Yu Liang, Yongbo Wang, Jia Tan, Jingxuan Shu, Ya Xu, Mingyuan Wang, Shengjun Yang, Linna Ma
{"title":"Homocysteine affects macrophage polarization by altering m6A methylation of scavenger receptors CD209 and CD163L1.","authors":"Yu Liang, Yongbo Wang, Jia Tan, Jingxuan Shu, Ya Xu, Mingyuan Wang, Shengjun Yang, Linna Ma","doi":"10.1080/15592294.2024.2437272","DOIUrl":null,"url":null,"abstract":"<p><p>Atherosclerosis is a chronic inflammatory disease characterized by fatty plaque deposits on artery walls. Elevated plasma homocysteine (Hcy) levels are an independent risk factor for atherosclerosis. Research on the mechanism by which Hcy promotes atherosclerosis has gradually turned to epigenetic inheritance, but the correlation between Hcy and m6A (N6-methyladenosine) modification has not been reported. In this study, MeRIP-seq was performed on macrophages and Hcy-treated macrophages. GO and KEGG analyses were used to perform functional analysis of differentially methylated genes. qRT-PCR and western blot were taken to determine the expression of CD209, CD163L1, proinflammatory, and anti-inflammatory factors. Flow cytometry was used to detect the proportion of M2 macrophages. The results showed that after Hcy treatment, the overall m6A methylation of macrophages was down-regulated, and 856 differential methylation peaks were annotated to 781 genes. These included CD209 and CD163L1, whose m6A methylation was inhibited after treatment with Hcy. In addition, mRNA and protein expressions of CD209 and CD163L1 were also inhibited after Hcy treatment. Overexpression of CD209 or CD163L1 prevents the Hcy-induced decrease in the proportion of M2 macrophages. This article identified changes in the modification level of m6A in macrophages by Hcy and revealed the possible mechanism by which Hcy induces macrophage polarization.</p>","PeriodicalId":11767,"journal":{"name":"Epigenetics","volume":"19 1","pages":"2437272"},"PeriodicalIF":3.2000,"publicationDate":"2024-12-01","publicationTypes":"Journal Article","fieldsOfStudy":null,"isOpenAccess":false,"openAccessPdf":"https://www.ncbi.nlm.nih.gov/pmc/articles/PMC11622620/pdf/","citationCount":"0","resultStr":null,"platform":"Semanticscholar","paperid":null,"PeriodicalName":"Epigenetics","FirstCategoryId":"99","ListUrlMain":"https://doi.org/10.1080/15592294.2024.2437272","RegionNum":3,"RegionCategory":"生物学","ArticlePicture":[],"TitleCN":null,"AbstractTextCN":null,"PMCID":null,"EPubDate":"2024/12/3 0:00:00","PubModel":"Epub","JCR":"Q3","JCRName":"BIOCHEMISTRY & MOLECULAR BIOLOGY","Score":null,"Total":0}
引用次数: 0

Abstract

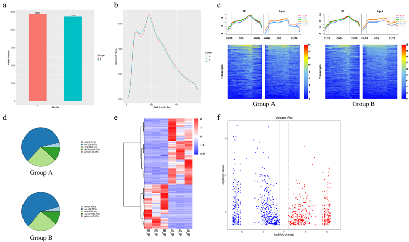
Atherosclerosis is a chronic inflammatory disease characterized by fatty plaque deposits on artery walls. Elevated plasma homocysteine (Hcy) levels are an independent risk factor for atherosclerosis. Research on the mechanism by which Hcy promotes atherosclerosis has gradually turned to epigenetic inheritance, but the correlation between Hcy and m6A (N6-methyladenosine) modification has not been reported. In this study, MeRIP-seq was performed on macrophages and Hcy-treated macrophages. GO and KEGG analyses were used to perform functional analysis of differentially methylated genes. qRT-PCR and western blot were taken to determine the expression of CD209, CD163L1, proinflammatory, and anti-inflammatory factors. Flow cytometry was used to detect the proportion of M2 macrophages. The results showed that after Hcy treatment, the overall m6A methylation of macrophages was down-regulated, and 856 differential methylation peaks were annotated to 781 genes. These included CD209 and CD163L1, whose m6A methylation was inhibited after treatment with Hcy. In addition, mRNA and protein expressions of CD209 and CD163L1 were also inhibited after Hcy treatment. Overexpression of CD209 or CD163L1 prevents the Hcy-induced decrease in the proportion of M2 macrophages. This article identified changes in the modification level of m6A in macrophages by Hcy and revealed the possible mechanism by which Hcy induces macrophage polarization.

Abstract Image

Abstract Image

Abstract Image

同型半胱氨酸通过改变清除率受体CD209和CD163L1的m6A甲基化影响巨噬细胞极化。
动脉粥样硬化是一种以动脉壁上脂肪斑块沉积为特征的慢性炎症性疾病。血浆同型半胱氨酸(Hcy)水平升高是动脉粥样硬化的独立危险因素。Hcy促进动脉粥样硬化的机制研究已逐渐转向表观遗传,但Hcy与m6A (n6 -甲基腺苷)修饰之间的相关性尚未见报道。在本研究中,对巨噬细胞和hcy处理的巨噬细胞进行MeRIP-seq。使用GO和KEGG分析对差异甲基化基因进行功能分析。采用qRT-PCR和western blot检测CD209、CD163L1、促炎因子和抗炎因子的表达。流式细胞术检测M2巨噬细胞比例。结果显示,经Hcy处理后,巨噬细胞m6A甲基化整体下调,781个基因注释了856个差异甲基化峰。其中包括CD209和CD163L1,它们的m6A甲基化在Hcy治疗后被抑制。此外,Hcy处理后CD209和CD163L1的mRNA和蛋白表达也受到抑制。过表达CD209或CD163L1可阻止hcy诱导的M2巨噬细胞比例下降。本文通过观察Hcy对巨噬细胞m6A修饰水平的改变,揭示了Hcy诱导巨噬细胞极化的可能机制。
本文章由计算机程序翻译,如有差异,请以英文原文为准。
求助全文
约1分钟内获得全文 求助全文
来源期刊
Epigenetics
Epigenetics 生物-生化与分子生物学
CiteScore
6.80
自引率
2.70%
发文量
82
审稿时长
3-8 weeks
期刊介绍: Epigenetics publishes peer-reviewed original research and review articles that provide an unprecedented forum where epigenetic mechanisms and their role in diverse biological processes can be revealed, shared, and discussed. Epigenetics research studies heritable changes in gene expression caused by mechanisms others than the modification of the DNA sequence. Epigenetics therefore plays critical roles in a variety of biological systems, diseases, and disciplines. Topics of interest include (but are not limited to): DNA methylation Nucleosome positioning and modification Gene silencing Imprinting Nuclear reprogramming Chromatin remodeling Non-coding RNA Non-histone chromosomal elements Dosage compensation Nuclear organization Epigenetic therapy and diagnostics Nutrition and environmental epigenetics Cancer epigenetics Neuroepigenetics
×
引用
GB/T 7714-2015
复制
MLA
复制
APA
复制
导出至
BibTeX EndNote RefMan NoteFirst NoteExpress
×
提示
您的信息不完整,为了账户安全,请先补充。
现在去补充
×
提示
您因"违规操作"
具体请查看互助需知
我知道了
×
提示
确定
请完成安全验证×
copy
已复制链接
快去分享给好友吧!
我知道了
右上角分享
点击右上角分享
0
联系我们:info@booksci.cn Book学术提供免费学术资源搜索服务,方便国内外学者检索中英文文献。致力于提供最便捷和优质的服务体验。 Copyright © 2023 布克学术 All rights reserved.
京ICP备2023020795号-1
ghs 京公网安备 11010802042870号
Book学术文献互助
Book学术文献互助群
群 号:604180095
Book学术官方微信