Injury From Nematode Lung Migration Induces an IL-13-Dependent Hyaluronan Matrix.

Proteoglycan research Pub Date : 2024-10-01 Epub Date: 2024-11-25 DOI:10.1002/pgr2.70012
Rebecca J Dodd, Dora Moffatt, Monika Vachiteva, James E Parkinson, Brian H K Chan, Anthony J Day, Judith E Allen, Tara E Sutherland
{"title":"Injury From Nematode Lung Migration Induces an IL-13-Dependent Hyaluronan Matrix.","authors":"Rebecca J Dodd, Dora Moffatt, Monika Vachiteva, James E Parkinson, Brian H K Chan, Anthony J Day, Judith E Allen, Tara E Sutherland","doi":"10.1002/pgr2.70012","DOIUrl":null,"url":null,"abstract":"<p><p>A consistent feature of lung injury is a rapid and sustained accumulation of hyaluronan (HA). The rodent gut-dwelling nematode <i>Nippostrongylus brasiliensis</i> (Nb) induces tissue damage as it migrates through the lungs. Type 2 immune responses are essential for the repair of the lungs, hence Nb infection is a well-established model to study immune-mediated lung repair. We found that Nb infection was associated with increased HA in the lung, which peaked at d7 post-infection (p.i.). Deposition of HA in the alveolar epithelium correlated with regions of damaged tissue and the type 2 immune response, which is characterized by eosinophilia and increased type 2 cytokines such as IL-13. Consistent with the accumulation of HA, we observed increased expression of the major synthase <i>Has2</i>, alongside decreased expression of <i>Hyal1, Hyal2</i>, and <i>Tmem2</i>, which can degrade existing HA. Expression of Tsg6 was also increased and correlated with the presence of inter-α-inhibitor heavy chain-HA complexes (HC·HA) at d7 p.i. Using IL-13-deficient mice, we found that the accumulation of HA during Nb infection was IL-13 dependent. Our data thus provide further evidence that IL-13 is a modulator of the HA matrix during lung challenge and links IL-13-mediated HA regulation to tissue repair pathways.</p>","PeriodicalId":74585,"journal":{"name":"Proteoglycan research","volume":"2 4","pages":"e70012"},"PeriodicalIF":0.0000,"publicationDate":"2024-10-01","publicationTypes":"Journal Article","fieldsOfStudy":null,"isOpenAccess":false,"openAccessPdf":"https://www.ncbi.nlm.nih.gov/pmc/articles/PMC11589410/pdf/","citationCount":"0","resultStr":null,"platform":"Semanticscholar","paperid":null,"PeriodicalName":"Proteoglycan research","FirstCategoryId":"1085","ListUrlMain":"https://doi.org/10.1002/pgr2.70012","RegionNum":0,"RegionCategory":null,"ArticlePicture":[],"TitleCN":null,"AbstractTextCN":null,"PMCID":null,"EPubDate":"2024/11/25 0:00:00","PubModel":"Epub","JCR":"","JCRName":"","Score":null,"Total":0}
引用次数: 0

Abstract

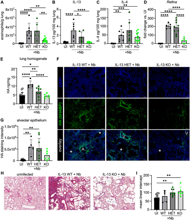
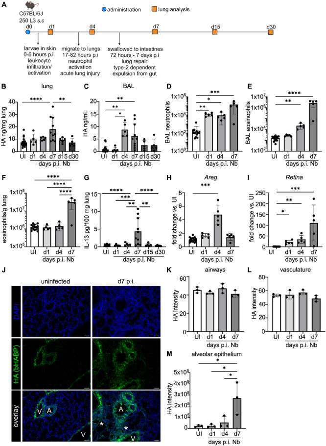
A consistent feature of lung injury is a rapid and sustained accumulation of hyaluronan (HA). The rodent gut-dwelling nematode Nippostrongylus brasiliensis (Nb) induces tissue damage as it migrates through the lungs. Type 2 immune responses are essential for the repair of the lungs, hence Nb infection is a well-established model to study immune-mediated lung repair. We found that Nb infection was associated with increased HA in the lung, which peaked at d7 post-infection (p.i.). Deposition of HA in the alveolar epithelium correlated with regions of damaged tissue and the type 2 immune response, which is characterized by eosinophilia and increased type 2 cytokines such as IL-13. Consistent with the accumulation of HA, we observed increased expression of the major synthase Has2, alongside decreased expression of Hyal1, Hyal2, and Tmem2, which can degrade existing HA. Expression of Tsg6 was also increased and correlated with the presence of inter-α-inhibitor heavy chain-HA complexes (HC·HA) at d7 p.i. Using IL-13-deficient mice, we found that the accumulation of HA during Nb infection was IL-13 dependent. Our data thus provide further evidence that IL-13 is a modulator of the HA matrix during lung challenge and links IL-13-mediated HA regulation to tissue repair pathways.

Abstract Image

Abstract Image

Abstract Image

线虫肺迁移造成的损伤诱导了一种依赖于 IL-13 的透明质酸基质
肺损伤的一个一致特征是透明质酸(HA)的快速持续积累。啮齿类动物肠道线虫巴西栉水母(Nb)在肺部迁移时会造成组织损伤。2型免疫反应对肺的修复至关重要,因此Nb感染是研究免疫介导的肺修复的一个成熟模型。我们发现,Nb 感染与肺中 HA 的增加有关,HA 在感染后第 7 天达到峰值。肺泡上皮细胞中 HA 的沉积与受损组织区域和 2 型免疫反应相关,2 型免疫反应的特征是嗜酸性粒细胞增多和 2 型细胞因子(如 IL-13)增加。与 HA 的积累相一致,我们观察到主要合成酶 Has2 的表达增加,而能降解现有 HA 的 Hyal1、Hyal2 和 Tmem2 的表达减少。Tsg6的表达也增加了,并与d7 p.i时α-抑制剂间重链-HA复合物(HC-HA)的存在相关。因此,我们的数据进一步证明了 IL-13 是肺部挑战过程中 HA 基质的调节剂,并将 IL-13 介导的 HA 调节与组织修复途径联系起来。
本文章由计算机程序翻译,如有差异,请以英文原文为准。
求助全文
约1分钟内获得全文 求助全文
来源期刊
自引率
0.00%
发文量
0
×
引用
GB/T 7714-2015
复制
MLA
复制
APA
复制
导出至
BibTeX EndNote RefMan NoteFirst NoteExpress
×
提示
您的信息不完整,为了账户安全,请先补充。
现在去补充
×
提示
您因"违规操作"
具体请查看互助需知
我知道了
×
提示
确定
请完成安全验证×
copy
已复制链接
快去分享给好友吧!
我知道了
右上角分享
点击右上角分享
0
联系我们:info@booksci.cn Book学术提供免费学术资源搜索服务,方便国内外学者检索中英文文献。致力于提供最便捷和优质的服务体验。 Copyright © 2023 布克学术 All rights reserved.
京ICP备2023020795号-1
ghs 京公网安备 11010802042870号
Book学术文献互助
Book学术文献互助群
群 号:604180095
Book学术官方微信